Nephrology Department, Fourth Hospital of China Medical University, Shenyang, China.
Biological Therapy Department, First Hospital of China Medical University, Shenyang, China.
Cell Death Dis. 2024 Jun 6;15(6):398. doi: 10.1038/s41419-024-06780-w.
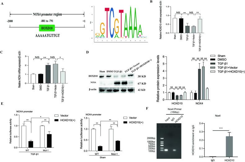
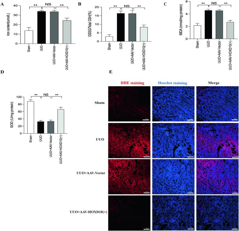
In chronic kidney disease (CKD), renal fibrosis is an unavoidable result of various manifestations. However, its pathogenesis is not yet fully understood. Here, we revealed the novel role of Homeobox D10 (HOXD10) in CKD-related fibrosis. HOXD10 expression was downregulated in CKD-related in vitro and in vivo fibrosis models. UUO model mice were administered adeno-associated virus (AAV) containing HOXD10, and HOXD10 overexpression plasmids were introduced into human proximal tubular epithelial cells induced by TGF-β1. The levels of iron, reactive oxygen species (ROS), lipid ROS, the oxidized glutathione/total glutathione (GSSG/GSH) ratio, malonaldehyde (MDA), and superoxide dismutase (SOD) were determined using respective assay kits. Treatment with AAV-HOXD10 significantly attenuated fibrosis and renal dysfunction in UUO model mice by inhibiting NOX4 transcription, ferroptosis pathway activation, and oxidative stress. High levels of NOX4 transcription, ferroptosis pathway activation and profibrotic gene expression induced by TGF-β1/erastin (a ferroptosis agonist) were abrogated by HOXD10 overexpression in HK-2 cells. Moreover, bisulfite sequencing PCR result determined that HOXD10 showed a hypermethylated level in TGF-β1-treated HK-2 cells. The binding of HOXD10 to the NOX4 promoter was confirmed by chromatin immunoprecipitation (ChIP) analysis and dual-luciferase reporter assays. Targeting HOXD10 may represent an innovative therapeutic strategy for fibrosis treatment in CKD.
在慢性肾脏病(CKD)中,肾纤维化是各种表现的不可避免的结果。然而,其发病机制尚未完全阐明。在这里,我们揭示了同源盒蛋白 D10(HOXD10)在 CKD 相关纤维化中的新作用。HOXD10 在 CKD 相关的体外和体内纤维化模型中的表达下调。UUO 模型小鼠给予含有 HOXD10 的腺相关病毒(AAV),并将 HOXD10 过表达质粒引入 TGF-β1 诱导的人近端肾小管上皮细胞。使用各自的检测试剂盒测定铁、活性氧(ROS)、脂质 ROS、氧化型谷胱甘肽/总谷胱甘肽(GSSG/GSH)比、丙二醛(MDA)和超氧化物歧化酶(SOD)的水平。AAV-HOXD10 的治疗显著抑制了 UUO 模型小鼠的纤维化和肾功能障碍,通过抑制 NOX4 转录、铁死亡途径激活和氧化应激。HOXD10 过表达在 HK-2 细胞中消除了 TGF-β1/erastin(铁死亡激动剂)诱导的 NOX4 转录、铁死亡途径激活和致纤维化基因表达的高水平。此外,亚硫酸氢盐测序 PCR 结果确定 HOXD10 在 TGF-β1 处理的 HK-2 细胞中呈现高甲基化水平。染色质免疫沉淀(ChIP)分析和双荧光素酶报告基因检测证实了 HOXD10 与 NOX4 启动子的结合。靶向 HOXD10 可能代表 CKD 纤维化治疗的一种创新治疗策略。