Suppr超能文献

鉴定导致中国一人家族 Fabry 病的α-半乳糖苷酶 A 新型无义突变。

Identification of a novel nonsense mutation in α-galactosidase A that causes Fabry disease in a Chinese family.

机构信息

Department of Transplantation, Nanfang Hospital, Southern Medical University, Guangzhou, Guangdong, China.

Department of Nephrology, Peking University Shenzhen Hospital, Shenzhen, Guangdong, China.

出版信息

Ren Fail. 2024 Dec;46(2):2362391. doi: 10.1080/0886022X.2024.2362391. Epub 2024 Jun 7.

Abstract

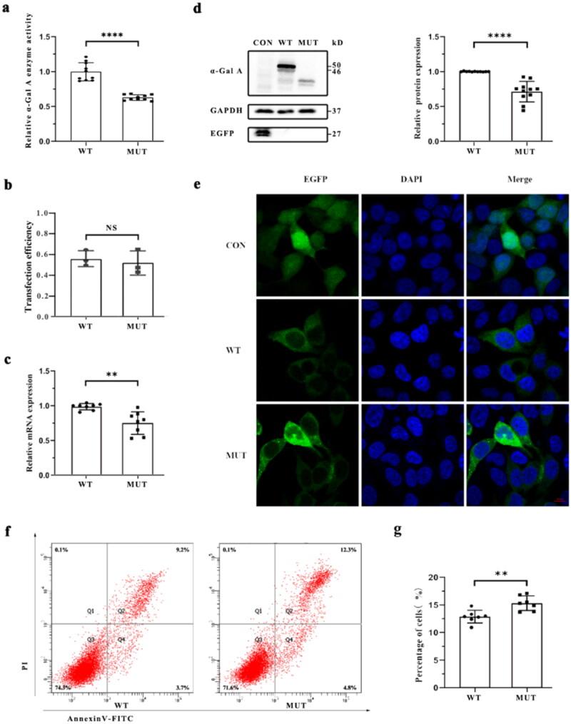
Fabry disease, a lysosomal storage disease, is an uncommon X-linked recessive genetic disorder stemming from abnormalities in the alpha-galactosidase gene () that codes human alpha-Galactosidase A (α-Gal A). To date, over 800 mutations have been found to cause Fabry disease (FD). Continued enhancement of the mutation spectrum will contribute to a deeper recognition and underlying mechanisms of FD. In this study, a 27-year-old male proband exhibited a typical phenotype of Fabry disease. Subsequently, family screening for Fabry disease was conducted, and high-throughput sequencing was employed to identify the mutated gene. The three-level structure of the mutated protein was analyzed, and its subcellular localization and enzymatic activity were determined. Apoptosis was assessed in mutant cell lines to confirm the functional effects. As a result, a new mutation, c.777_778del (p. Gly261Leufs*3), in the gene was identified. The mutation caused a frameshift during translation and the premature appearance of a termination codon, which led to a partial deletion of the domain in C-terminal region and altered the protein's tertiary structure. experiments revealed a significant reduction of the enzymatic activity in mutant cells. The expression was noticeably decreased at the mRNA and protein levels in mutant cell lines. Additionally, the subcellular localization of α-Gal A changed from a homogeneous distribution to punctate aggregation in the cytoplasm. mutant cells exhibited significantly higher levels of apoptosis compared to wild-type cells.

摘要

法布里病是一种溶酶体贮积病,是一种罕见的 X 连锁隐性遗传疾病,源于编码人α-半乳糖苷酶 A(α-Gal A)的α-半乳糖苷酶基因()的异常。迄今为止,已经发现超过 800 种突变可导致法布里病(FD)。不断增加的突变谱将有助于更深入地认识 FD 的潜在机制。在本研究中,一位 27 岁的男性先证者表现出典型的法布里病表型。随后,对法布里病进行了家系筛查,并采用高通量测序来鉴定突变基因。分析了突变蛋白的三级结构,确定了其亚细胞定位和酶活性。通过评估突变细胞系中的细胞凋亡来确认其功能影响。结果在基因中发现了一个新的突变 c.777_778del(p.Gly261Leufs*3)。该突变导致翻译时移码和提前出现终止密码子,导致 C 末端结构域部分缺失,并改变了蛋白质的三级结构。实验表明突变细胞中的酶活性显著降低。突变细胞系中 mRNA 和蛋白水平的表达明显降低。此外,α-Gal A 的亚细胞定位从细胞质中的均匀分布改变为点状聚集。与野生型细胞相比,突变细胞的凋亡水平显著升高。

https://cdn.ncbi.nlm.nih.gov/pmc/blobs/e610/11164125/3a8f8e0198d7/IRNF_A_2362391_F0001_C.jpg

文献AI研究员

20分钟写一篇综述,助力文献阅读效率提升50倍。

立即体验

用中文搜PubMed

大模型驱动的PubMed中文搜索引擎

马上搜索

文档翻译

学术文献翻译模型,支持多种主流文档格式。

立即体验