Suppr超能文献

丁酸盐通过抑制室旁核小胶质细胞炎症来减轻慢性心力衰竭大鼠的交感神经激活。

Butyrate attenuates sympathetic activation in rats with chronic heart failure by inhibiting microglial inflammation in the paraventricular nucleus.

作者信息

Liu Chang, Yu Hao, Xia Hongyi, Wang Ziwei, Li Bolin, Xue Hongmei, Jin Sheng, Xiao Lin, Wu Yuming, Guo Qi

机构信息

Department of Physiology, Hebei Medical University, Shijiazhuang 050017, China.

Department of Reproduction, the Second Hospital of Hebei Medical University, Shijiazhuang 050017, China.

出版信息

Acta Biochim Biophys Sin (Shanghai). 2024 Jun 11;56(12):1823-1832. doi: 10.3724/abbs.2024092.

Abstract

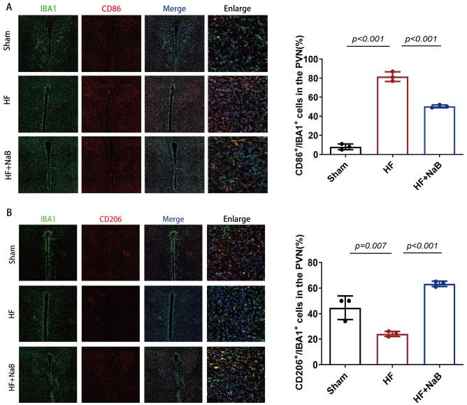
Sympathetic activation is a hallmark of heart failure and the underlying mechanism remains elusive. Butyrate is generated by gut microbiota and influences numerous physiological and pathological processes in the host. The present study aims to investigate whether the intestinal metabolite butyrate reduces sympathetic activation in rats with heart failure (HF) and the underlying mechanisms involved. Sprague-Dawley rats (220‒250 g) are anaesthetized with isoflurane, and the left anterior descending artery is ligated to model HF. Then, the rats are treated with or without butyrate sodium (NaB, a donor of butyrate, 10 g/L in water) for 8 weeks. Blood pressure and renal sympathetic nerve activity (RSNA) are recorded to assess sympathetic outflow. Cardiac function is improved (mean ejection fraction, 22.6%±4.8% vs 38.3%±5.3%; <0.05), and sympathetic activation is decreased (RSNA, 36.3%±7.9% vs 23.9%±7.6%; <0.05) in HF rats treated with NaB compared with untreated HF rats. The plasma and cerebrospinal fluid levels of norepinephrine are decreased in HF rats treated with NaB. The infusion of N-methyl-D-aspartic acid (NMDA) into the paraventricular nucleus (PVN) of the hypothalamus of HF model rats increases sympathetic nervous activity by upregulating the NMDA receptor. Microglia polarized to the M2 phenotype and inflammation are markedly attenuated in the PVN of HF model rats after NaB administration. In addition, HF model rats treated with NaB exhibit enhanced intestinal barrier function and increased levels of GPR109A, zona occludens-1 and occludin, but decreased levels of lipopolysaccharide-binding protein and zonulin. In conclusion, butyrate attenuates sympathetic activation and improves cardiac function in rats with HF. The improvements in intestinal barrier function, reductions in microglia-mediated inflammation and decreases in NMDA receptor 1 expression in the PVN are all due to the protective effects of NaB.

摘要

交感神经激活是心力衰竭的一个标志,其潜在机制仍不清楚。丁酸盐由肠道微生物群产生,并影响宿主中的许多生理和病理过程。本研究旨在探讨肠道代谢产物丁酸盐是否能降低心力衰竭(HF)大鼠的交感神经激活及其潜在机制。将体重220-250g的Sprague-Dawley大鼠用异氟烷麻醉,结扎左前降支动脉以建立HF模型。然后,将大鼠分为两组,分别给予或不给予丁酸钠(NaB,丁酸盐供体,水中浓度为10g/L),持续8周。记录血压和肾交感神经活动(RSNA)以评估交感神经输出。与未治疗的HF大鼠相比,接受NaB治疗的HF大鼠心脏功能得到改善(平均射血分数,22.6%±4.8%对38.3%±5.3%;P<0.05),交感神经激活降低(RSNA,36.3%±7.9%对23.9%±7.6%;P<0.05)。接受NaB治疗的HF大鼠血浆和脑脊液中去甲肾上腺素水平降低。向HF模型大鼠下丘脑室旁核(PVN)内注入N-甲基-D-天冬氨酸(NMDA)可通过上调NMDA受体增加交感神经活动。给予NaB后,HF模型大鼠PVN中极化至M2表型的小胶质细胞和炎症明显减轻。此外,接受NaB治疗的HF模型大鼠肠道屏障功能增强,GPR109A、紧密连接蛋白-1和闭合蛋白水平升高,但脂多糖结合蛋白和闭合蛋白水平降低。总之,丁酸盐可减轻HF大鼠的交感神经激活并改善心脏功能。肠道屏障功能的改善、小胶质细胞介导的炎症的减轻以及PVN中NMDA受体1表达的降低均归因于NaB的保护作用。

https://cdn.ncbi.nlm.nih.gov/pmc/blobs/4279/11659778/7f3198e360d3/ABBS-2024-001-t1.jpg

文献AI研究员

20分钟写一篇综述,助力文献阅读效率提升50倍。

立即体验

用中文搜PubMed

大模型驱动的PubMed中文搜索引擎

马上搜索

文档翻译

学术文献翻译模型,支持多种主流文档格式。

立即体验