School of Public Health, North China University of Science and Technology, Tangshan, 063000, China; School of Public Health, Xinxiang Medical University, Xinxiang, 453003, China.
School of Public Health, North China University of Science and Technology, Tangshan, 063000, China.
Redox Biol. 2024 Aug;74:103224. doi: 10.1016/j.redox.2024.103224. Epub 2024 Jun 8.
Silicosis, characterized by interstitial lung inflammation and fibrosis, poses a significant health threat. ATII cells play a crucial role in alveolar epithelial repair and structural integrity maintenance. Inhibiting ATII cell senescence has shown promise in silicosis treatment. However, the mechanism behind silica-induced senescence remains elusive.
The study employed male C57BL/6 N mice and A549 human alveolar epithelial cells to investigate silicosis and its potential treatment. Silicosis was induced in mice via intratracheal instillation of crystalline silica particles, with honokiol administered intraperitoneally for 14 days. Silica-induced senescence in A549 cells was confirmed, and SIRT3 knockout and overexpression cell lines were generated. Various analyses were conducted, including immunoblotting, qRT-PCR, histology, and transmission electron microscopy. Statistical significance was determined using one-way ANOVA with Tukey's post-hoc test.
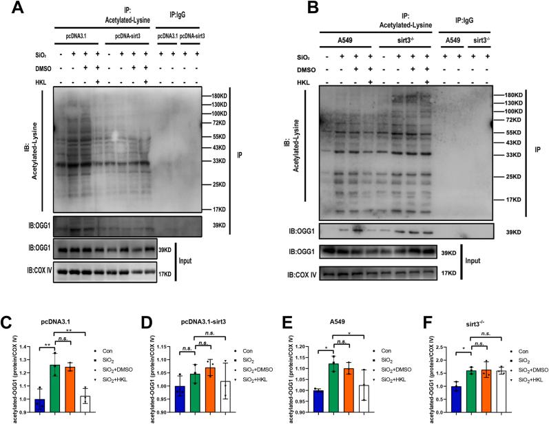
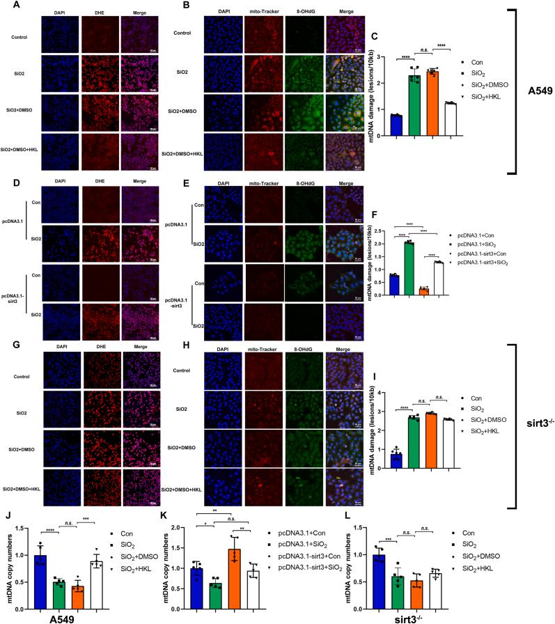
This study elucidates how silica induces ATII cell senescence, emphasizing mtDNA damage. Notably, honokiol (HKL) emerges as a promising anti-senescence and anti-fibrosis agent, acting through sirt3. honokiol effectively attenuated senescence in ATII cells, dependent on sirt3 expression, while mitigating mtDNA damage. Sirt3, a class III histone deacetylase, regulates senescence and mitochondrial stress. HKL activates sirt3, protecting against pulmonary fibrosis and mitochondrial damage. Additionally, HKL downregulated cGAS expression in senescent ATII cells induced by silica, suggesting sirt3's role as an upstream regulator of the cGAS/STING signaling pathway. Moreover, honokiol treatment inhibited the activation of the NF-κB signaling pathway, associated with reduced oxidative stress and mtDNA damage. Notably, HKL enhanced the activity of SOD2, crucial for mitochondrial function, through sirt3-mediated deacetylation. Additionally, HKL promoted the deacetylation activity of sirt3, further safeguarding mtDNA integrity.
This study uncovers a natural compound, HKL, with significant anti-fibrotic properties through activating sirt3, shedding light on silicosis pathogenesis and treatment avenues.
矽肺的特征是间质肺炎症和纤维化,对健康构成重大威胁。ATII 细胞在肺泡上皮修复和结构完整性维持中发挥关键作用。抑制 ATII 细胞衰老已被证明在矽肺治疗中具有潜力。然而,矽尘诱导衰老的机制仍不清楚。
本研究采用雄性 C57BL/6N 小鼠和 A549 人肺泡上皮细胞来研究矽肺及其潜在的治疗方法。通过气管内滴注结晶二氧化硅颗粒诱导小鼠矽肺,并用 honokiol 腹腔内注射 14 天。证实 A549 细胞中存在矽诱导的衰老,并生成 SIRT3 敲除和过表达细胞系。进行了各种分析,包括免疫印迹、qRT-PCR、组织学和透射电子显微镜检查。使用单向方差分析和 Tukey 事后检验确定统计学意义。
本研究阐明了二氧化硅如何诱导 ATII 细胞衰老,强调了 mtDNA 损伤。值得注意的是,厚朴酚(HKL)作为一种有前途的抗衰老和抗纤维化剂,通过 sirt3 发挥作用。厚朴酚有效地减轻了 ATII 细胞的衰老,这依赖于 sirt3 的表达,同时减轻了 mtDNA 损伤。Sirt3 是一种 III 类组蛋白去乙酰化酶,调节衰老和线粒体应激。HKL 激活 sirt3,可防止肺纤维化和线粒体损伤。此外,HKL 下调了由二氧化硅诱导的衰老 ATII 细胞中的 cGAS 表达,表明 sirt3 作为 cGAS/STING 信号通路的上游调节剂发挥作用。此外,厚朴酚处理抑制了 NF-κB 信号通路的激活,与氧化应激和 mtDNA 损伤的减少有关。值得注意的是,HKL 通过 sirt3 介导的去乙酰化作用增强了 SOD2 的活性,这对于线粒体功能至关重要。此外,HKL 促进了 sirt3 的去乙酰化活性,进一步保护了 mtDNA 的完整性。
本研究揭示了一种天然化合物 HKL,通过激活 sirt3 具有显著的抗纤维化特性,为矽肺发病机制和治疗途径提供了新的见解。