Department of Urology, Shanghai Tenth People's Hospital, School of Medicine, Tongji University, Shanghai, 200072, P. R. China.
Department of Urology, Shanghai Fourth People's Hospital, School of Medicine, Tongji University, Shanghai, 200434, P. R. China.
Adv Sci (Weinh). 2024 Aug;11(30):e2308734. doi: 10.1002/advs.202308734. Epub 2024 Jun 17.
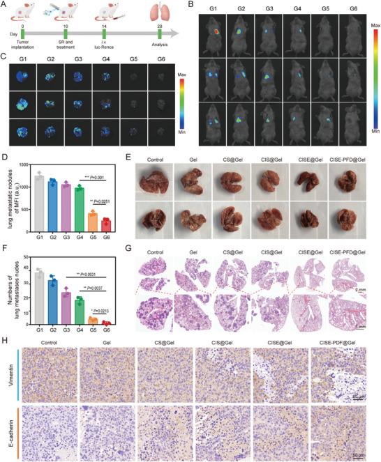
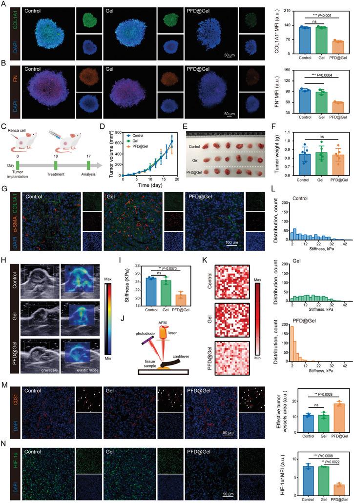
The unique physical tumor microenvironment (TME) and aberrant immune metabolic status are two obstacles that must be overcome in cancer immunotherapy to improve clinical outcomes. Here, an in situ mechano-immunometabolic therapy involving the injection of a biomimetic hydrogel is presented with sequential release of the anti-fibrotic agent pirfenidone, which softens the stiff extracellular matrix, and small interfering RNA IDO1, which disrupts kynurenine-mediated immunosuppressive metabolic pathways, together with the multi-kinase inhibitor sorafenib, which induces immunogenic cell death. This combination synergistically augmented tumor immunogenicity and induced anti-tumor immunity. In mouse models of clear cell renal cell carcinoma, a single-dose peritumoral injection of a biomimetic hydrogel facilitated the perioperative TME toward a more immunostimulatory landscape, which prevented tumor relapse post-surgery and prolonged mouse survival. Additionally, the systemic anti-tumor surveillance effect induced by local treatment decreased lung metastasis by inhibiting epithelial-mesenchymal transition conversion. The versatile localized mechano-immunometabolic therapy can serve as a universal strategy for conferring efficient tumoricidal immunity in "cold" tumor postoperative interventions.
独特的实体瘤微环境(TME)和异常的免疫代谢状态是癌症免疫治疗中必须克服的两个障碍,以改善临床疗效。在这里,提出了一种涉及仿生水凝胶注射的原位机械免疫代谢治疗方法,该方法依次释放抗纤维化剂吡非尼酮(可软化僵硬的细胞外基质)和小干扰 RNA IDO1(可破坏犬尿氨酸介导的免疫抑制代谢途径),以及多激酶抑制剂索拉非尼(可诱导免疫原性细胞死亡)。这种组合协同增强了肿瘤的免疫原性,并诱导了抗肿瘤免疫。在透明细胞肾细胞癌的小鼠模型中,单次瘤周注射仿生水凝胶有助于围手术期 TME 向更具免疫刺激性的景观转变,从而防止手术后肿瘤复发并延长了小鼠的生存时间。此外,局部治疗诱导的全身性抗肿瘤监视效应通过抑制上皮-间充质转化转换来抑制肺转移。这种多功能的局部机械免疫代谢疗法可以作为一种通用策略,为“冷”肿瘤术后干预提供有效的肿瘤杀伤免疫。