Suppr超能文献

结构基础的光系统 II 修复周期的早期阶段在莱茵衣藻。

Structural basis for an early stage of the photosystem II repair cycle in Chlamydomonas reinhardtii.

机构信息

Key Laboratory of Biomacromolecules (CAS), National Laboratory of Biomacromolecules, CAS Centre for Excellence in Biomacromolecules, Institute of Biophysics, Chinese Academy of Sciences, Beijing, 100101, China.

College of Life Sciences, University of Chinese Academy of Sciences, Beijing, 101408, China.

出版信息

Nat Commun. 2024 Jun 18;15(1):5211. doi: 10.1038/s41467-024-49532-2.

Abstract

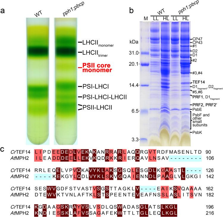
Photosystem II (PSII) catalyzes water oxidation and plastoquinone reduction by utilizing light energy. It is highly susceptible to photodamage under high-light conditions and the damaged PSII needs to be restored through a process known as the PSII repair cycle. The detailed molecular mechanism underlying the PSII repair process remains mostly elusive. Here, we report biochemical and structural features of a PSII-repair intermediate complex, likely arrested at an early stage of the PSII repair process in the green alga Chlamydomonas reinhardtii. The complex contains three protein factors associated with a damaged PSII core, namely Thylakoid Enriched Factor 14 (TEF14), Photosystem II Repair Factor 1 (PRF1), and Photosystem II Repair Factor 2 (PRF2). TEF14, PRF1 and PRF2 may facilitate the release of the manganese-stabilizing protein PsbO, disassembly of peripheral light-harvesting complexes from PSII and blockage of the Q site, respectively. Moreover, an α-tocopherol quinone molecule is located adjacent to the heme group of cytochrome b, potentially fulfilling a photoprotective role by preventing the generation of reactive oxygen species.

摘要

光系统 II(PSII)利用光能催化水氧化和质体醌还原。在强光条件下,它极易受到光损伤,受损的 PSII 需要通过一个称为 PSII 修复循环的过程来修复。PSII 修复过程的详细分子机制在很大程度上仍难以捉摸。在这里,我们报道了一种 PSII 修复中间体复合物的生化和结构特征,该复合物可能在绿藻莱茵衣藻的 PSII 修复过程的早期阶段被捕获。该复合物包含三个与受损 PSII 核心相关的蛋白质因子,即类囊体富集因子 14(TEF14)、PSII 修复因子 1(PRF1)和 PSII 修复因子 2(PRF2)。TEF14、PRF1 和 PRF2 可能分别促进锰稳定蛋白 PsbO 的释放、从 PSII 上分离周围的光捕获复合物以及阻断 Q 位点。此外,一个生育酚醌分子位于细胞色素 b 的血红素基团旁边,通过防止活性氧的产生,可能发挥光保护作用。

https://cdn.ncbi.nlm.nih.gov/pmc/blobs/e5aa/11189392/6172e3c14da3/41467_2024_49532_Fig1_HTML.jpg

文献AI研究员

20分钟写一篇综述,助力文献阅读效率提升50倍。

立即体验

用中文搜PubMed

大模型驱动的PubMed中文搜索引擎

马上搜索

文档翻译

学术文献翻译模型,支持多种主流文档格式。

立即体验