Suppr超能文献

深入了解果糖与蔗糖的比例作为膀胱癌尿液分析的潜在靶点。

Insight into Fructose-to-Sucrose Ratio as the Potential Target of Urinalysis in Bladder Cancer.

作者信息

Zhou Dewang, Huang Jianxu, Zheng Haoxiang, Liu Yujun, Zhu Shimao, Du Yang

机构信息

Kobilka Institute of Innovative Drug Discovery, School of Medicine, The Chinese University of Hong Kong, Shenzhen 518172, China.

Shantou University Medical College, Shantou University, Shantou 515063, China.

出版信息

Metabolites. 2024 Jun 20;14(6):345. doi: 10.3390/metabo14060345.

Abstract

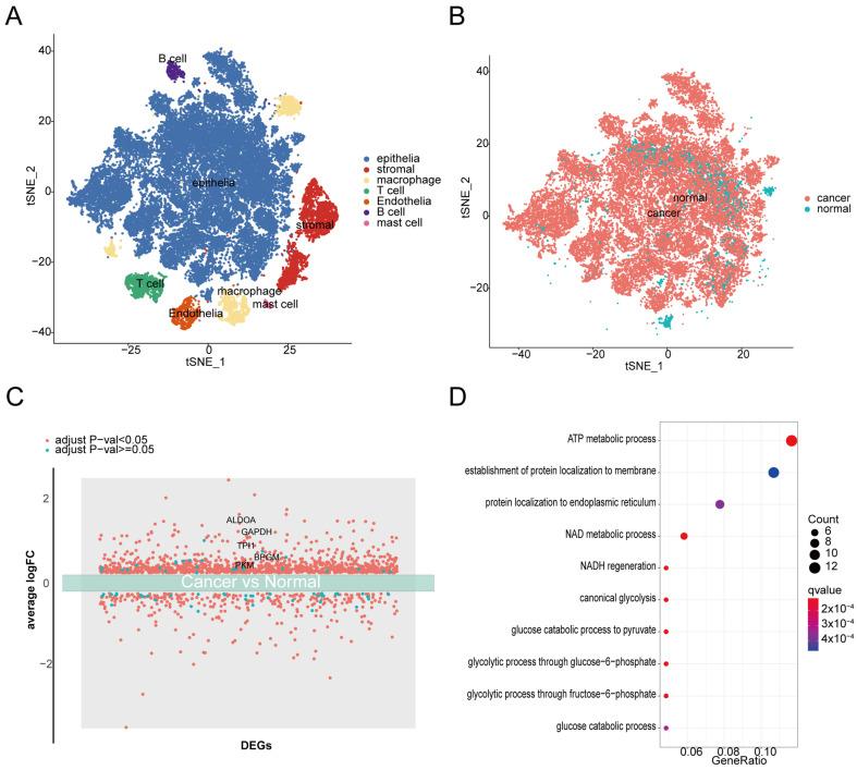
Bladder cancer usually has been diagnosed in elderly patients as it stays asymptomatic until it presents. Current detection methods for bladder cancer cannot be considered as an adequate screening strategy due to their high invasiveness and low sensitivity. However, there remains uncertainty about targets with high sensitivity and specificity for non-invasive bladder cancer examination. Our study aims to investigate the actionable non-invasive screening biomarkers in bladder cancer. Here, we employed scRNA-seq to explore the crucial biological processes for bladder cancer development. We then utilized bidirectional Mendelian randomization (MR) analysis to explore the bidirectional causal relationship between ATP-associated metabolites in urine and bladder cancer. Lastly, we used a BBN-induced mouse model of bladder cancer to validate the crucial gene identified by scRNA-seq and MR analysis. We found that (1) the ATP metabolism process plays a critical role in bladder cancer development; (2) there is a bidirectional and negative causal relationship between fructose-to-sucrose ratio in urine and the risk of bladder cancer; and (3) the higher expression of TPI1, a critical gene in the fructose metabolism pathway, was validated in BBN-induced bladder tumors. Our results reveal that fructose-to-sucrose ratio can serve as a potential target of urinalysis in bladder cancer.

摘要

膀胱癌通常在老年患者中被诊断出来,因为它在出现症状之前一直没有症状。由于其高侵入性和低敏感性,目前的膀胱癌检测方法不能被视为一种充分的筛查策略。然而,对于非侵入性膀胱癌检查具有高敏感性和特异性的靶点仍存在不确定性。我们的研究旨在调查膀胱癌中可操作的非侵入性筛查生物标志物。在这里,我们采用单细胞RNA测序(scRNA-seq)来探索膀胱癌发展的关键生物学过程。然后,我们利用双向孟德尔随机化(MR)分析来探索尿液中与ATP相关的代谢物与膀胱癌之间的双向因果关系。最后,我们使用BBN诱导的膀胱癌小鼠模型来验证通过scRNA-seq和MR分析确定的关键基因。我们发现:(1)ATP代谢过程在膀胱癌发展中起关键作用;(2)尿液中果糖与蔗糖的比例与膀胱癌风险之间存在双向负因果关系;(3)果糖代谢途径中的关键基因TPI1在BBN诱导的膀胱肿瘤中表达更高得到了验证。我们的结果表明,果糖与蔗糖的比例可作为膀胱癌尿液分析的潜在靶点。

https://cdn.ncbi.nlm.nih.gov/pmc/blobs/3018/11205578/441401dc3d67/metabolites-14-00345-g001.jpg

文献AI研究员

20分钟写一篇综述,助力文献阅读效率提升50倍。

立即体验

用中文搜PubMed

大模型驱动的PubMed中文搜索引擎

马上搜索

文档翻译

学术文献翻译模型,支持多种主流文档格式。

立即体验