Suppr超能文献

长链非编码RNA ZFAS1通过miR-214-3p/UCHL1轴增强EPAS1表达促进甲状腺髓样癌的侵袭。

LncRNA ZFAS1 promotes invasion of medullary thyroid carcinoma by enhancing EPAS1 expression via miR-214-3p/UCHL1 axis.

作者信息

Chen Wenjing, Wang Shaoqing, Wei Dongmei, Zhai Lili, Liu Li, Pan Chunlei, Han Zhongshu, Liu Huiming, Zhong Wei, Jiang Xin

机构信息

Department of Pathology Qiqihar First Hospital Qiqihar Heilongjiang Province China.

Pathology of Qiqihar Medical College Qiqihar Heilongjiang Province China.

出版信息

J Cell Commun Signal. 2024 Apr 12;18(2):e12021. doi: 10.1002/ccs3.12021. eCollection 2024 Jun.

Abstract

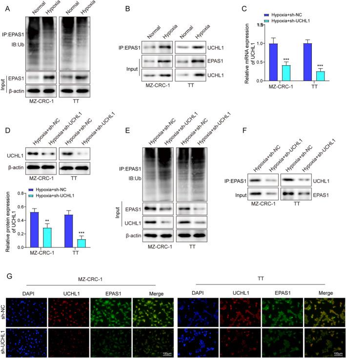
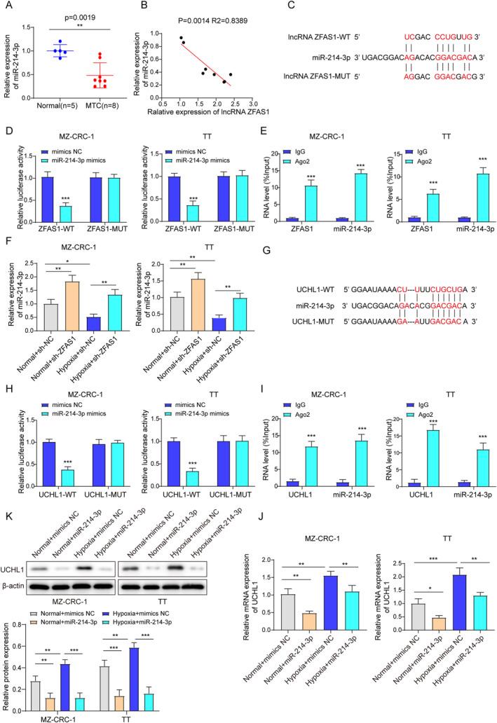
lncRNA ZFAS1 was identified to facilitate thyroid cancer, but its role in medullary thyroid carcinoma (MTC) remains unknown. This study aimed to unravel the potential function of this lncRNA in MTC by investigating the involvement of the lncRNA ZFAS1 in a ceRNA network that regulates MTC invasion. Proliferation, invasion, and migration of cells were evaluated using EdU staining and Transwell assays. Immunoprecipitation (IP) assays, dual-fluorescence reporter, and RNA IP assays were employed to examine the binding interaction among genes. Nude mice were used to explore the role of lncRNA ZFAS1 in MTC in vivo. ZFAS1 and EPAS1 were upregulated in MTC. Silencing ZFAS1 inhibited MTC cell proliferation and invasion under hypoxic conditions, which reduced EPAS1 protein levels. UCHL1 knockdown increased EPAS1 ubiquitination. ZFAS1 positively regulated UCHL1 expression by binding to miR-214-3p. Finally, silencing ZFAS1 significantly repressed tumor formation and metastasis in MTC. LncRNA ZFAS1 promotes invasion of MTC by upregulating EPAS1 expression via the miR-214-3p/UCHL1 axis.

摘要

长链非编码RNA ZFAS1被证实可促进甲状腺癌的发展,但其在甲状腺髓样癌(MTC)中的作用尚不清楚。本研究旨在通过研究长链非编码RNA ZFAS1参与调控MTC侵袭的竞争性内源RNA(ceRNA)网络,来揭示该长链非编码RNA在MTC中的潜在功能。采用EdU染色和Transwell实验评估细胞的增殖、侵袭和迁移能力。运用免疫沉淀(IP)实验、双荧光报告实验以及RNA免疫沉淀实验检测基因之间的结合相互作用。利用裸鼠在体内探究长链非编码RNA ZFAS1在MTC中的作用。在MTC中,ZFAS1和EPAS1表达上调。在缺氧条件下,沉默ZFAS1可抑制MTC细胞的增殖和侵袭,并降低EPAS1蛋白水平。敲低UCHL1可增加EPAS1的泛素化。ZFAS1通过与miR-214-3p结合正向调控UCHL1的表达。最后,沉默ZFAS1可显著抑制MTC的肿瘤形成和转移。长链非编码RNA ZFAS1通过miR-214-3p/UCHL1轴上调EPAS1的表达,从而促进MTC的侵袭。

https://cdn.ncbi.nlm.nih.gov/pmc/blobs/d83c/11208124/6f4c2c70b1b1/CCS3-18-e12021-g001.jpg

文献AI研究员

20分钟写一篇综述,助力文献阅读效率提升50倍。

立即体验

用中文搜PubMed

大模型驱动的PubMed中文搜索引擎

马上搜索

文档翻译

学术文献翻译模型,支持多种主流文档格式。

立即体验