Xijing Hospital of Digestive Diseases, State Key Laboratory of Holistic Integrative Management of Gastrointestinal Cancers and National Clinical Research Center for Digestive Diseases, Fourth Military Medical University, Xi'an, Shaanxi, China; Department of Gastroenterology, Tangdu Hospital, Fourth Military Medical University, Xi'an, Shaanxi, China.
Xijing Hospital of Digestive Diseases, State Key Laboratory of Holistic Integrative Management of Gastrointestinal Cancers and National Clinical Research Center for Digestive Diseases, Fourth Military Medical University, Xi'an, Shaanxi, China.
J Biol Chem. 2024 Aug;300(8):107522. doi: 10.1016/j.jbc.2024.107522. Epub 2024 Jul 2.
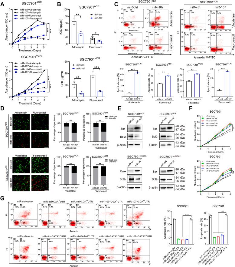
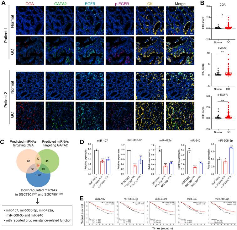
Chemotherapy is still the main therapeutic strategy for gastric cancer (GC). However, most patients eventually acquire multidrug resistance (MDR). Hyperactivation of the EGFR signaling pathway contributes to MDR by promoting cancer cell proliferation and inhibiting apoptosis. We previously identified the secreted protein CGA as a novel ligand of EGFR and revealed a CGA/EGFR/GATA2 positive feedback circuit that confers MDR in GC. Herein, we outline a microRNA-based treatment approach for MDR reversal that targets both CGA and GATA2. We observed increased expression of CGA and GATA2 and increased activation of EGFR in GC samples. Bioinformatic analysis revealed that miR-107 could simultaneously target CGA and GATA2, and the low expression of miR-107 was correlated with poor prognosis in GC patients. The direct interactions between miR-107 and CGA or GATA2 were validated by luciferase reporter assays and Western blot analysis. Overexpression of miR-107 in MDR GC cells increased their susceptibility to chemotherapeutic agents, including fluorouracil, adriamycin, and vincristine, in vitro. Notably, intratumor injection of the miR-107 prodrug enhanced MDR xenograft sensitivity to chemotherapies in vivo. Molecularly, targeting CGA and GATA2 with miR-107 inhibited EGFR downstream signaling, as evidenced by the reduced phosphorylation of ERK and AKT. These results suggest that miR-107 may contribute to the development of a promising therapeutic approach for the treatment of MDR in GC.
化疗仍然是胃癌(GC)的主要治疗策略。然而,大多数患者最终会获得多药耐药性(MDR)。EGFR 信号通路的过度激活通过促进癌细胞增殖和抑制细胞凋亡,导致 MDR。我们之前发现分泌蛋白 CGA 是 EGFR 的一种新型配体,并揭示了 CGA/EGFR/GATA2 正反馈回路,赋予 GC 中的 MDR。在此,我们概述了一种基于 microRNA 的治疗方法,该方法针对 CGA 和 GATA2 逆转 MDR。我们观察到 GC 样本中 CGA 和 GATA2 的表达增加,以及 EGFR 的激活增加。生物信息学分析显示,miR-107 可以同时靶向 CGA 和 GATA2,并且 miR-107 的低表达与 GC 患者的预后不良相关。miR-107 与 CGA 或 GATA2 之间的直接相互作用通过荧光素酶报告基因测定和 Western blot 分析得到验证。在 MDR GC 细胞中过表达 miR-107 可增加其对氟尿嘧啶、阿霉素和长春新碱等化疗药物的敏感性在体外。值得注意的是,miR-107 前药在体内肿瘤内注射可增强 MDR 异种移植物对化疗的敏感性。从分子水平上讲,miR-107 通过靶向 CGA 和 GATA2 抑制 EGFR 下游信号转导,ERK 和 AKT 的磷酸化减少证明了这一点。这些结果表明,miR-107 可能有助于开发治疗 GC 中 MDR 的有前途的治疗方法。