Suppr超能文献

NCLX 控制肝脏线粒体的 Ca2+外排,并将激素介导的线粒体 Ca2+振荡与糖异生偶联。

NCLX controls hepatic mitochondrial Ca extrusion and couples hormone-mediated mitochondrial Ca oscillations with gluconeogenesis.

机构信息

Department of Physiology and Cell Biology, Ben Gurion University, Beer-Sheva 8410501, Israel.

Department of Physiology and Cell Biology, Ben Gurion University, Beer-Sheva 8410501, Israel; Department of Medicine, Endocrinology, David Geffen School of Medicine, University of California, Los Angeles, CA, 90095, USA; Metabolism Theme, David Geffen School of Medicine, University of California, Los Angeles, CA, 90095, USA.

出版信息

Mol Metab. 2024 Sep;87:101982. doi: 10.1016/j.molmet.2024.101982. Epub 2024 Jul 1.

Abstract

OBJECTIVE

Hepatic Ca signaling has been identified as a crucial key factor in driving gluconeogenesis. The involvement of mitochondria in hormone-induced Ca signaling and their contribution to metabolic activity remain, however, poorly understood. Moreover, the molecular mechanism governing the mitochondrial Ca efflux signaling remains unresolved. This study investigates the role of the Na/Ca exchanger, NCLX, in modulating hepatic mitochondrial Ca efflux, and examines its physiological significance in hormonal hepatic Ca signaling, gluconeogenesis, and mitochondrial bioenergetics.

METHODS

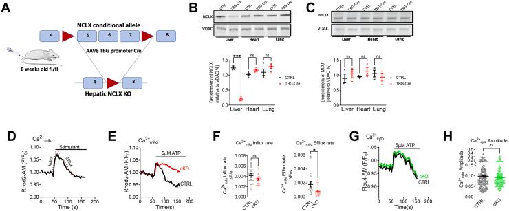
Primary mouse hepatocytes from both an AAV-mediated conditional hepatic-specific and a total mitochondrial Na/Ca exchanger, NCLX, knockout (KO) mouse models were employed for fluorescent monitoring of purinergic and glucagon/vasopressin-dependent mitochondrial and cytosolic hepatic Ca responses in cultured hepatocytes. Isolated liver mitochondria and permeabilized primary hepatocytes were used to analyze the ion-dependence of Ca efflux. Utilizing the conditional hepatic-specific NCLX KO model, the rate of gluconeogenesis was assessed by first monitoring glucose levels in fasted mice, and subsequently subjecting the mice to a pyruvate tolerance test while monitoring their blood glucose. Additionally, cultured primary hepatocytes from both genotypes were assessed in vitro for glucagon-dependent glucose production and cellular bioenergetics through glucose oxidase assay and Seahorse respirometry, respectively.

RESULTS

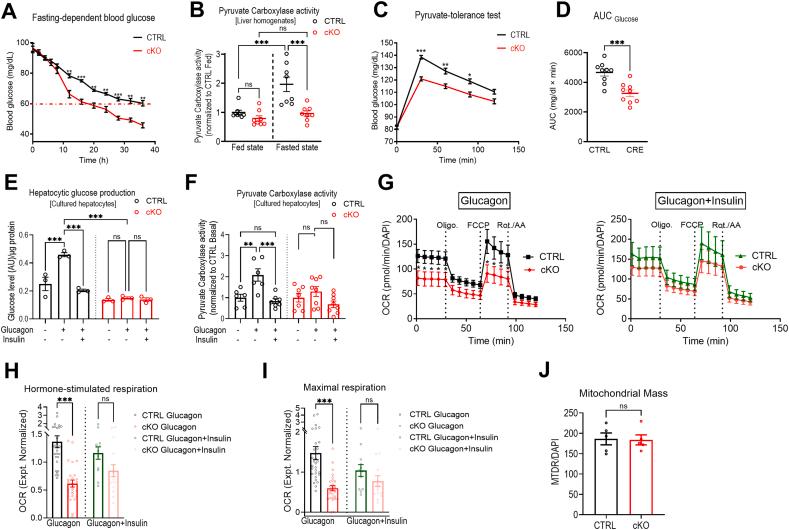
Analysis of Ca responses in isolated liver mitochondria and cultured primary hepatocytes from NCLX KO versus WT mice showed that NCLX serves as the principal mechanism for mitochondrial calcium extrusion in hepatocytes. We then determined the role of NCLX in glucagon and vasopressin-induced Ca oscillations. Consistent with previous studies, glucagon and vasopressin triggered Ca oscillations in WT hepatocytes, however, the deletion of NCLX resulted in selective elimination of mitochondrial, but not cytosolic, Ca oscillations, underscoring NCLX's pivotal role in mitochondrial Ca regulation. Subsequent in vivo investigation for hepatic NCLX role in gluconeogenesis revealed that, as opposed to WT mice which maintained normoglycemic blood glucose levels when fasted, conditional hepatic-specific NCLX KO mice exhibited a faster drop in glucose levels, becoming hypoglycemic. Furthermore, KO mice showed deficient conversion of pyruvate to glucose when challenged under fasting conditions. Concurrent in vitro assessments showed impaired glucagon-dependent glucose production and compromised bioenergetics in KO hepatocytes, thereby underscoring NCLX's significant contribution to hepatic glucose metabolism.

CONCLUSIONS

The study findings demonstrate that NCLX acts as the primary Ca efflux mechanism in hepatocytes. NCLX is indispensable for regulating hormone-induced mitochondrial Ca oscillations, mitochondrial metabolism, and sustenance of hepatic gluconeogenesis.

摘要

目的

肝钙信号已被确定为驱动糖异生的关键因素。然而,激素诱导的钙信号中涉及的线粒体及其对代谢活动的贡献仍知之甚少。此外,调节线粒体钙外排信号的分子机制仍未解决。本研究探讨了钠/钙交换器(NCLX)在调节肝线粒体钙外排中的作用,并研究了其在激素肝钙信号、糖异生和线粒体生物能学中的生理意义。

方法

使用腺相关病毒(AAV)介导的条件性肝特异性和全线粒体钠/钙交换器(NCLX)敲除(KO)小鼠模型的原代鼠肝细胞,用于荧光监测嘌呤能和胰高血糖素/加压素依赖性肝线粒体和胞质钙反应在培养的肝细胞中。利用分离的肝线粒体和透化的原代肝细胞分析钙外排的离子依赖性。利用条件性肝特异性 NCLX KO 模型,通过监测空腹小鼠的血糖水平来评估糖异生率,然后在丙酮酸耐量试验中监测血糖,同时监测血糖。此外,通过葡萄糖氧化酶测定和 Seahorse 呼吸计分别评估两种基因型培养的原代肝细胞中胰高血糖素依赖性葡萄糖产生和细胞生物能。

结果

分析 NCLX KO 与 WT 小鼠的分离肝线粒体和培养的原代肝细胞中的钙反应表明,NCLX 是肝细胞中线粒体钙外排的主要机制。然后,我们确定了 NCLX 在胰高血糖素和加压素诱导的钙振荡中的作用。与先前的研究一致,胰高血糖素和加压素在 WT 肝细胞中引发钙振荡,然而,NCLX 的缺失导致选择性消除线粒体而不是胞质钙振荡,这突出了 NCLX 在调节线粒体钙中的关键作用。随后的体内研究表明,与 WT 小鼠在禁食时维持正常血糖水平不同,条件性肝特异性 NCLX KO 小鼠的血糖水平下降更快,出现低血糖。此外,KO 小鼠在禁食条件下表现出丙酮酸向葡萄糖转化的缺陷。同时在体外评估显示 KO 肝细胞中胰高血糖素依赖性葡萄糖产生受损和生物能学受损,从而突出了 NCLX 对肝葡萄糖代谢的重要贡献。

结论

研究结果表明,NCLX 作为肝细胞中的主要钙外排机制。NCLX 对于调节激素诱导的线粒体钙振荡、线粒体代谢和维持肝糖异生是必不可少的。

https://cdn.ncbi.nlm.nih.gov/pmc/blobs/771f/11325370/bab0e4e14fcb/ga1.jpg

文献AI研究员

20分钟写一篇综述,助力文献阅读效率提升50倍。

立即体验

用中文搜PubMed

大模型驱动的PubMed中文搜索引擎

马上搜索

文档翻译

学术文献翻译模型,支持多种主流文档格式。

立即体验