The Affiliated Suzhou Hospital of Nanjing Medical University, Suzhou Municipal Hospital, Gusu School, Nanjing Medical University, Suzhou, 215002, China.
Department of Environmental Genomics, Jiangsu Key Laboratory of Cancer Biomarkers, Prevention and Treatment, Collaborative Innovation Center for Cancer Personalized Medicine, School of Public Health, Nanjing Medical University, Nanjing, 211166, China.
Adv Sci (Weinh). 2024 Sep;11(33):e2402954. doi: 10.1002/advs.202402954. Epub 2024 Jul 4.
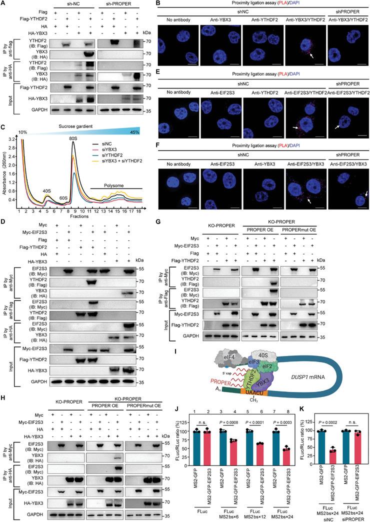
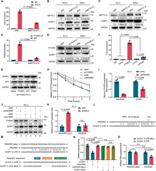
Genetic and epigenetic alterations occur in many physiological and pathological processes. The existing knowledge regarding the association of PIWI-interacting RNAs (piRNAs) and their genetic variants on risk and progression of prostate cancer (PCa) is limited. In this study, three genome-wide association study datasets are combined, including 85,707 PCa cases and 166,247 controls, to uncover genetic variants in piRNAs. Functional investigations involved manipulating piRNA expression in cellular and mouse models to study its oncogenetic role in PCa. A specific genetic variant, rs17201241 is identified, associated with increased expression of PROPER (piRNA overexpressed in prostate cancer) in tumors and are located within the gene, conferring an increased risk and malignant progression of PCa. Mechanistically, PROPER coupled with YTHDF2 to recognize N-methyladenosine (mA) and facilitated RNA-binding protein interactions between EIF2S3 at 5'-untranslated region (UTR) and YTHDF2/YBX3 at 3'-UTR to promote DUSP1 circularization. This mA-dependent mRNA-looping pattern enhanced DUSP1 degradation and inhibited DUSP1 translation, ultimately reducing DUSP1 expression and promoting PCa metastasis via the p38 mitogen-activated protein kinase (MAPK) signaling pathway. Inhibition of PROPER expression using antagoPROPER effectively suppressed xenograft growth, suggesting its potential as a therapeutic target. Thus, targeting piRNA PROPER-mediated genetic and epigenetic fine control is a promising strategy for the concurrent prevention and treatment of PCa.
遗传和表观遗传改变发生在许多生理和病理过程中。目前关于 PIWI 相互作用 RNA(piRNA)及其遗传变异与前列腺癌(PCa)风险和进展的关联的知识有限。在这项研究中,综合了三个全基因组关联研究数据集,包括 85707 例 PCa 病例和 166247 例对照,以揭示 piRNA 中的遗传变异。功能研究涉及在细胞和小鼠模型中操纵 piRNA 表达,以研究其在 PCa 中的致癌作用。确定了一个特定的遗传变异 rs17201241,与肿瘤中 PROPER(前列腺癌中过度表达的 piRNA)表达增加相关,并且位于该基因内,增加了 PCa 的风险和恶性进展。从机制上讲,PROPER 与 YTHDF2 结合,识别 N-甲基腺苷(mA),并促进 EIF2S3 在 5'-非翻译区(UTR)和 YTHDF2/YBX3 在 3'-UTR 之间的 RNA 结合蛋白相互作用,以促进 DUSP1 环化。这种依赖 mA 的 mRNA 环化模式增强了 DUSP1 的降解并抑制了 DUSP1 的翻译,最终通过 p38 丝裂原激活蛋白激酶(MAPK)信号通路降低了 DUSP1 的表达并促进了 PCa 的转移。使用 antagoPROPER 抑制 PROPER 的表达有效地抑制了异种移植物的生长,表明其具有作为治疗靶标的潜力。因此,靶向 piRNA PROPER 介导的遗传和表观遗传精细调控是同时预防和治疗 PCa 的有前途的策略。