Suppr超能文献

具有自愈合性能的克林霉素释放聚乙烯醇水凝胶的研制,用于有效治疗生物膜感染伤口。

Development of Clindamycin-Releasing Polyvinyl Alcohol Hydrogel with Self-Healing Property for the Effective Treatment of Biofilm-Infected Wounds.

作者信息

Alifah Nur, Palungan Juliana, Ardayanti Kadek, Ullah Muneeb, Nurkhasanah Andi Nokhaidah, Mustopa Apon Zaenal, Lallo Subehan, Agustina Rina, Yoo Jin-Wook, Hasan Nurhasni

机构信息

Faculty of Pharmacy, Hasanuddin University, Jl. Perintis Kemerdekaan KM 10, Makassar 90245, Indonesia.

College of Pharmacy, Pusan National University, Busan 46241, Republic of Korea.

出版信息

Gels. 2024 Jul 19;10(7):482. doi: 10.3390/gels10070482.

Abstract

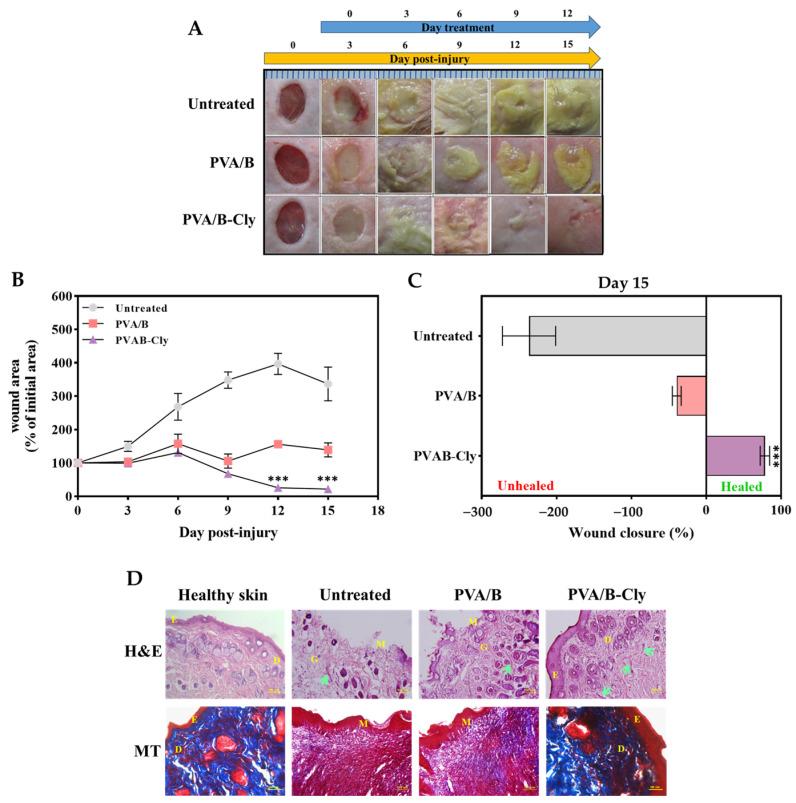
Self-healing hydrogels have good mechanical strength, can endure greater external force, and have the ability to heal independently, resulting in a strong bond between the wound and the material. Bacterial biofilm infections are life-threatening. Clindamycin (Cly) can be produced in the form of a self-healing hydrogel preparation. It is noteworthy that the antibacterial self-healing hydrogels show great promise as a wound dressing for bacterial biofilm infection. In this study, we developed a polyvinyl alcohol/borax (PVA/B) self-healing hydrogel wound dressing that releases Cly. Four ratios of PVA, B, and Cly were used to make self-healing hydrogels: F1 (4%:0.8%:1%), F2 (4%:1.2%:1%), F3 (1.6%:1%), and F4 (4%:1.6%:0). The results showed that F4 had the best physicochemical properties, including a self-healing duration of 11.81 ± 0.34 min, swelling ratio of 85.99 ± 0.12%, pH value of 7.63 ± 0.32, and drug loading of 98.34 ± 11.47%. The B-O-C cross-linking between PVA and borax caused self-healing, according to FTIR spectra. The F4 formula had a more equal pore structure in the SEM image. The PVA/B-Cly self-healing hydrogel remained stable at 6 ± 2 °C for 28 days throughout the stability test. The Korsmeyer-Peppas model released Cly by Fickian diffusion. In biofilm-infected mouse wounds, PVA/B-Cly enhanced wound healing and re-epithelialization. Our results indicate that the PVA/B-Cly produced in this work has reliable physicochemical properties for biofilm-infected wound therapy.

摘要

自愈合水凝胶具有良好的机械强度,能够承受更大的外力,并且具有自我愈合的能力,从而在伤口与材料之间形成牢固的结合。细菌生物膜感染会危及生命。克林霉素(Cly)可以制成自愈合水凝胶制剂的形式。值得注意的是,抗菌自愈合水凝胶作为治疗细菌生物膜感染的伤口敷料显示出巨大的潜力。在本研究中,我们开发了一种释放Cly的聚乙烯醇/硼砂(PVA/B)自愈合水凝胶伤口敷料。使用四种PVA、B和Cly的比例来制备自愈合水凝胶:F1(4%:0.8%:1%)、F2(4%:1.2%:1%)、F3(1.6%:1%)和F4(4%:1.6%:0)。结果表明,F4具有最佳的物理化学性质,包括自我愈合持续时间为11.81±0.34分钟、溶胀率为85.99±0.12%、pH值为7.63±0.32以及载药量为98.34±11.47%。根据傅里叶变换红外光谱(FTIR),PVA和硼砂之间的B-O-C交联导致了自我愈合。在扫描电子显微镜(SEM)图像中,F4配方具有更均匀的孔隙结构。在稳定性测试中,PVA/B-Cly自愈合水凝胶在6±2℃下保持稳定28天。Korsmeyer-Peppas模型表明Cly通过菲克扩散释放。在生物膜感染的小鼠伤口中,PVA/B-Cly促进了伤口愈合和上皮再形成。我们的结果表明,本研究中制备的PVA/B-Cly对于生物膜感染伤口治疗具有可靠的物理化学性质。

https://cdn.ncbi.nlm.nih.gov/pmc/blobs/99c1/11275357/d3e48982624d/gels-10-00482-sch001.jpg

文献AI研究员

20分钟写一篇综述,助力文献阅读效率提升50倍。

立即体验

用中文搜PubMed

大模型驱动的PubMed中文搜索引擎

马上搜索

文档翻译

学术文献翻译模型,支持多种主流文档格式。

立即体验