Neurovascular Unit, Korea Brain Research Institute (KBRI), 61, Cheomdan-ro, Dong-gu, Daegu, 41068, Republic of Korea.
Neurodegenerative Unit, Korea Brain Research Institute (KBRI), 61, Cheomdan-ro, Dong-gu, Daegu, 41068, Republic of Korea.
J Neuroinflammation. 2024 Aug 11;21(1):200. doi: 10.1186/s12974-024-03180-x.
We recently reported that the dopamine (DA) analogue CA140 modulates neuroinflammatory responses in lipopolysaccharide-injected wild-type (WT) mice and in 3-month-old 5xFAD mice, a model of Alzheimer's disease (AD). However, the effects of CA140 on Aβ/tau pathology and synaptic/cognitive function and its molecular mechanisms of action are unknown.
To investigate the effects of CA140 on cognitive and synaptic function and AD pathology, 3-month-old WT mice or 8-month-old (aged) 5xFAD mice were injected with vehicle (10% DMSO) or CA140 (30 mg/kg, i.p.) daily for 10, 14, or 17 days. Behavioral tests, ELISA, electrophysiology, RNA sequencing, real-time PCR, Golgi staining, immunofluorescence staining, and western blotting were conducted.
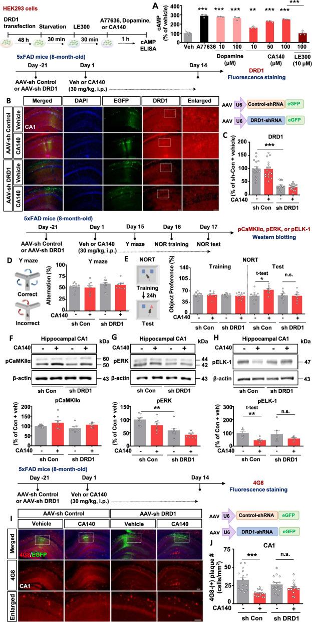
In aged 5xFAD mice, a model of AD pathology, CA140 treatment significantly reduced Aβ/tau fibrillation, Aβ plaque number, tau hyperphosphorylation, and neuroinflammation by inhibiting NLRP3 activation. In addition, CA140 treatment downregulated the expression of cxcl10, a marker of AD-associated reactive astrocytes (RAs), and c1qa, a marker of the interaction of RAs with disease-associated microglia (DAMs) in 5xFAD mice. CA140 treatment also suppressed the mRNA levels of s100β and cxcl10, markers of AD-associated RAs, in primary astrocytes from 5xFAD mice. In primary microglial cells from 5xFAD mice, CA140 treatment increased the mRNA levels of markers of homeostatic microglia (cx3cr1 and p2ry12) and decreased the mRNA levels of a marker of proliferative region-associated microglia (gpnmb) and a marker of lipid-droplet-accumulating microglia (cln3). Importantly, CA140 treatment rescued scopolamine (SCO)-mediated deficits in long-term memory, dendritic spine number, and LTP impairment. In aged 5xFAD mice, these effects of CA140 treatment on cognitive/synaptic function and AD pathology were regulated by dopamine D1 receptor (DRD1)/Elk1 signaling. In primary hippocampal neurons and WT mice, CA140 treatment promoted long-term memory and dendritic spine formation via effects on DRD1/CaMKIIα and/or ERK signaling.
Our results indicate that CA140 improves neuronal/synaptic/cognitive function and ameliorates Aβ/tau pathology and neuroinflammation by modulating DRD1 signaling in primary hippocampal neurons, primary astrocytes/microglia, WT mice, and aged 5xFAD mice.
我们最近报道,多巴胺(DA)类似物 CA140 可调节脂多糖注射的野生型(WT)小鼠和阿尔茨海默病(AD)模型 5xFAD 小鼠中 3 个月龄的神经炎症反应。然而,CA140 对 Aβ/tau 病理学和突触/认知功能的影响及其作用机制尚不清楚。
为了研究 CA140 对认知和突触功能及 AD 病理学的影响,3 个月龄的 WT 小鼠或 8 月龄(老年)5xFAD 小鼠每日腹腔注射载体(10% DMSO)或 CA140(30mg/kg)10、14 或 17 天。进行行为测试、ELISA、电生理学、RNA 测序、实时 PCR、高尔基染色、免疫荧光染色和蛋白质印迹分析。
在 AD 病理模型 8 月龄 5xFAD 小鼠中,CA140 治疗通过抑制 NLRP3 激活显著减少 Aβ/tau 纤维、Aβ 斑块数量、tau 过度磷酸化和神经炎症。此外,CA140 治疗下调了 cxcl10(AD 相关反应性星形胶质细胞(RAs)的标志物)和 c1qa(RAs 与疾病相关小胶质细胞(DAMs)相互作用的标志物)在 5xFAD 小鼠中的表达。CA140 治疗还抑制了来自 5xFAD 小鼠的原代星形胶质细胞中 AD 相关 RAs 的标志物 s100β 和 cxcl10 的 mRNA 水平。在来自 5xFAD 小鼠的原代小胶质细胞中,CA140 治疗增加了内稳态小胶质细胞标志物(cx3cr1 和 p2ry12)的 mRNA 水平,并降低了增殖区相关小胶质细胞标志物(gpnmb)和富含脂滴的小胶质细胞标志物(cln3)的 mRNA 水平。重要的是,CA140 治疗挽救了东莨菪碱(SCO)介导的长期记忆、树突棘数量和 LTP 损伤缺陷。在老年 5xFAD 小鼠中,CA140 治疗对认知/突触功能和 AD 病理学的这些影响受多巴胺 D1 受体(DRD1)/Elk1 信号的调节。在原代海马神经元和 WT 小鼠中,CA140 治疗通过影响 DRD1/CaMKIIα 和/或 ERK 信号转导促进长期记忆和树突棘形成。
我们的结果表明,CA140 通过调节原代海马神经元、原代星形胶质细胞/小胶质细胞、WT 小鼠和老年 5xFAD 小鼠中的 DRD1 信号转导,改善神经元/突触/认知功能,并改善 Aβ/tau 病理学和神经炎症。