Jin Zhen, Mao Yan, Guo Qiqi, Yin Yujing, Kiram Abdukahar, Zhou Danxia, Yang Jing, Zhou Zheng, Xue Jiachen, Feng Zhenhua, Liu Zhen, Qiu Yong, Fu Tingting, Gan Zhenji, Zhu Zezhang
Division of Spine Surgery, Department of Orthopedic Surgery, Nanjing Drum Tower Hospital, Affiliated Hospital of Nanjing University Medical School, MOE Key Laboratory of Model Animal for Disease Study, Model Animal Research Center, Medical School of Nanjing University, Nanjing University, Nanjing, China.
Division of Spine Surgery, Department of Orthopedic Surgery, Nanjing Drum Tower Hospital Clinical College of Nanjing Medical University, Nanjing, China.
Research (Wash D C). 2024 Aug 30;7:0465. doi: 10.34133/research.0465. eCollection 2024.
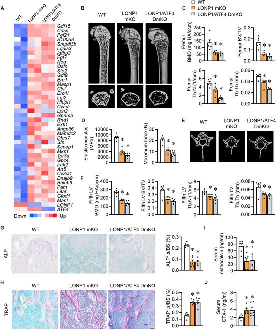
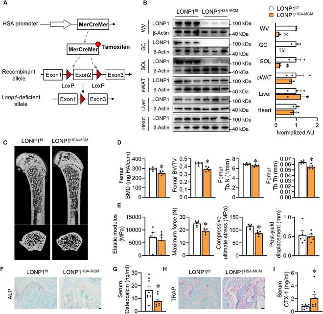
Although microgravity has been implicated in osteoporosis, the precise molecular mechanism remains elusive. Here, we found that microgravity might induce mitochondrial protein buildup in skeletal muscle, alongside reduced levels of LONP1 protein. We revealed that disruptions in mitochondrial proteolysis, induced by the targeted skeletal muscle-specific deletion of the essential mitochondrial protease LONP1 or by the acute inducible deletion of muscle LONP1 in adult mice, cause reduced bone mass and compromised mechanical function. Moreover, the bone loss and weakness phenotypes were recapitulated in skeletal muscle-specific overexpressing ΔOTC mice, a known protein degraded by LONP1. Mechanistically, mitochondrial proteostasis imbalance triggered the mitochondrial unfolded protein response (UPR) in muscle, leading to an up-regulation of multiple myokines, including FGF21, which acts as a pro-osteoclastogenic factor. Surprisingly, this mitochondrial proteostasis stress influenced muscle-bone crosstalk independently of ATF4 in skeletal muscle. Furthermore, we established a marked association between serum FGF21 levels and bone health in humans. These findings emphasize the pivotal role of skeletal muscle mitochondrial proteostasis in responding to alterations in loading conditions and in coordinating UPR to modulate bone metabolism.
尽管微重力与骨质疏松症有关,但其确切的分子机制仍不清楚。在这里,我们发现微重力可能会导致骨骼肌中线粒体蛋白积累,同时LONP1蛋白水平降低。我们发现,通过在成年小鼠中靶向骨骼肌特异性缺失必需的线粒体蛋白酶LONP1或通过急性诱导缺失肌肉LONP1所诱导的线粒体蛋白水解破坏,会导致骨量减少和力学功能受损。此外,在骨骼肌特异性过表达ΔOTC小鼠(一种已知被LONP1降解的蛋白质)中也出现了骨质流失和虚弱的表型。从机制上讲,线粒体蛋白稳态失衡触发了肌肉中的线粒体未折叠蛋白反应(UPR),导致多种肌动蛋白上调,包括作为破骨细胞生成因子的FGF21。令人惊讶的是,这种线粒体蛋白稳态应激独立于骨骼肌中的ATF4影响肌肉与骨骼的相互作用。此外,我们在人类中建立了血清FGF21水平与骨骼健康之间的显著关联。这些发现强调了骨骼肌线粒体蛋白稳态在应对负荷条件变化以及协调UPR以调节骨代谢方面的关键作用。