Suppr超能文献

无偏筛选鉴定天疱疮中细胞-细胞黏附的调控因子和治疗选择。

Unbiased screening identifies regulators of cell-cell adhesion and treatment options in pemphigus.

机构信息

Department of Biomedicine, University of Basel, Basel, Switzerland.

Institute of Anatomy and Experimental Morphology, University Medical Center Hamburg Eppendorf (UKE), Hamburg, Germany.

出版信息

Nat Commun. 2024 Sep 14;15(1):8044. doi: 10.1038/s41467-024-51747-2.

Abstract

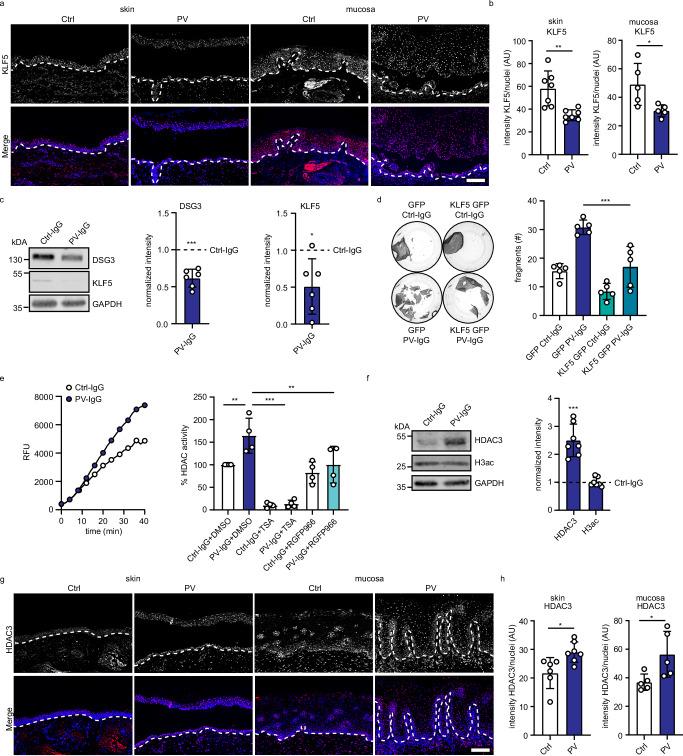
Cell-cell junctions, and specifically desmosomes, are crucial for robust intercellular adhesion. Desmosomal function is compromised in the autoimmune blistering skin disease pemphigus vulgaris. We combine whole-genome knockout screening and a promotor screen of the desmosomal gene desmoglein 3 in human keratinocytes to identify novel regulators of intercellular adhesion. Kruppel-like-factor 5 (KLF5) directly binds to the desmoglein 3 regulatory region and promotes adhesion. Reduced levels of KLF5 in patient tissue indicate a role in pemphigus vulgaris. Autoantibody fractions from patients impair intercellular adhesion and reduce KLF5 levels in in vitro and in vivo disease models. These effects were dependent on increased activity of histone deacetylase 3, leading to transcriptional repression of KLF5. Inhibiting histone deacetylase 3 increases KLF5 levels and protects against the deleterious effects of autoantibodies in murine and human pemphigus vulgaris models. Together, KLF5 and histone deacetylase 3 are regulators of desmoglein 3 gene expression and intercellular adhesion and represent potential therapeutic targets in pemphigus vulgaris.

摘要

细胞-细胞连接,特别是桥粒,对于强健的细胞间黏附至关重要。桥粒功能在自身免疫性水疱性皮肤病寻常型天疱疮中受损。我们结合全基因组敲除筛选和人角质形成细胞中桥粒蛋白 3 的启动子筛选,鉴定细胞间黏附的新型调节因子。 Kruppel 样因子 5(KLF5)直接结合桥粒蛋白 3 调节区并促进黏附。患者组织中 KLF5 水平降低表明其在寻常型天疱疮中的作用。来自患者的自身抗体片段损害细胞间黏附并降低体外和体内疾病模型中的 KLF5 水平。这些效应依赖于组蛋白去乙酰化酶 3 的活性增加,导致 KLF5 的转录抑制。抑制组蛋白去乙酰化酶 3 可增加 KLF5 水平并防止小鼠和人类寻常型天疱疮模型中自身抗体的有害作用。KLF5 和组蛋白去乙酰化酶 3 共同调节桥粒蛋白 3 基因表达和细胞间黏附,是寻常型天疱疮的潜在治疗靶点。

https://cdn.ncbi.nlm.nih.gov/pmc/blobs/16d8/11399147/2b2ae7e62f20/41467_2024_51747_Fig1_HTML.jpg

文献AI研究员

20分钟写一篇综述,助力文献阅读效率提升50倍。

立即体验

用中文搜PubMed

大模型驱动的PubMed中文搜索引擎

马上搜索

文档翻译

学术文献翻译模型,支持多种主流文档格式。

立即体验