Suppr超能文献

生物钟蛋白 LHY 靶向并负调控 中褪黑素的生物合成。

Clock protein LHY targets and negatively regulates the biosynthesis of melatonin in .

机构信息

Key Laboratory of the Ministry of Education for Medicinal Resources and Natural Pharmaceutical Chemistry, National Engineering Laboratory for Resource Development of Endangered Crude Drugs in Northwest of China, Shaanxi Normal University, Xi' an 710062, China.

出版信息

Sci Adv. 2024 Sep 20;10(38):eadq6505. doi: 10.1126/sciadv.adq6505. Epub 2024 Sep 18.

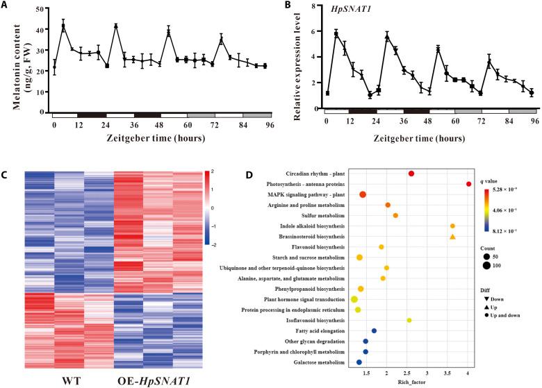
Abstract

, also known as "natural fluoxetine," is a commonly used herbal remedy for treating depression. It is unclear whether melatonin in plants regulated by the endogenous circadian clock system is like in vertebrates. In this work, we found that the melatonin signal and melatonin biosynthesis gene, serotonin -acetyltransferase , oscillates in a 24-hour cycle in . First, we constructed a yeast complementary DNA library of and found a clock protein HpLHY that can directly bind to the promoter. Second, it was confirmed that HpLHY inhibits the expression of by targeting the Evening Element. Last, it indicated that -overexpressing plants had reduced levels of melatonin in 12-hour light/12-hour dark cycle photoperiod, while loss-of-function mutants exhibited high levels, but this rhythm seems to disappear as well. The results revealed the regulatory role of LHY in melatonin biosynthesis, which may make an important contribution to the field of melatonin synthesis regulation.

摘要

, 也被称为“天然氟西汀”,是一种常用于治疗抑郁症的草药。目前尚不清楚植物体内受内源性生物钟系统调节的褪黑素是否与脊椎动物中的褪黑素一样。在这项工作中,我们发现褪黑素信号和褪黑素生物合成基因 5-羟色胺-N-乙酰基转移酶 在 中以 24 小时为周期振荡。首先,我们构建了 的酵母 cDNA 文库,发现了一种可以直接与 启动子结合的生物钟蛋白 HpLHY。其次,通过靶向 Evening Element 证实了 HpLHY 抑制 的表达。最后,结果表明在 12 小时光照/12 小时黑暗的光周期中过表达 的植物中褪黑素水平降低,而功能丧失突变体则表现出高水平,但这种节律似乎也消失了。该结果揭示了 LHY 在褪黑素生物合成中的调节作用,这可能对褪黑素合成调控领域做出重要贡献。

https://cdn.ncbi.nlm.nih.gov/pmc/blobs/3abb/11409971/6b8ca4153199/sciadv.adq6505-f1.jpg

文献检索

告别复杂PubMed语法,用中文像聊天一样搜索,搜遍4000万医学文献。AI智能推荐,让科研检索更轻松。

立即免费搜索

文件翻译

保留排版,准确专业,支持PDF/Word/PPT等文件格式,支持 12+语言互译。

免费翻译文档

深度研究

AI帮你快速写综述,25分钟生成高质量综述,智能提取关键信息,辅助科研写作。

立即免费体验