Suppr超能文献

与野生型毒株相比,SARS-CoV-2 变异株诱导炎症基因表达增加,但干扰素反应和血红素合成减少。

SARS-CoV-2 variants induce increased inflammatory gene expression but reduced interferon responses and heme synthesis as compared with wild type strains.

机构信息

Department of Pathology and Laboratory Medicine, Aga Khan University, Karachi, Pakistan.

出版信息

Sci Rep. 2024 Oct 28;14(1):25734. doi: 10.1038/s41598-024-76401-1.

Abstract

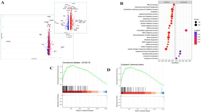
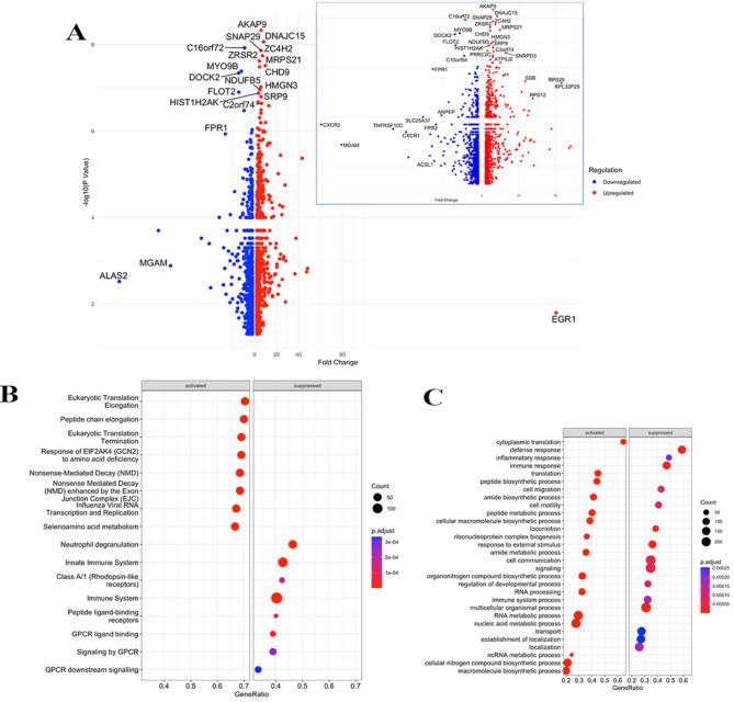
SARS-CoV-2 variants of concern (VOC) have been associated with increased viral transmission and disease severity. We investigated the mechanisms of pathogenesis caused by variants using a host blood transcriptome profiling approach. We analysed transcriptional signatures of COVID-19 patients comparing those infected with wildtype (wt), alpha, delta or omicron strains seeking insights into infection in Asymptomatic cases.Comparison of transcriptional profiles of Symptomatic and Asymptomatic COVID-19 cases showed increased differentially regulated gene (DEGs) of inflammatory, apoptosis and blood coagulation pathways, with decreased T cell and Interferon stimulated genes (ISG) activation. Between SARS-CoV-2 strains, an increasing number of DEGs occurred in comparisons between wt and alpha (196), delta (1425) or, omicron (2313) infections. COVID-19 cases with alpha or, delta variants demonstrated suppression transcripts of innate immune pathways. EGR1 and CXCL8 were highly upregulated in those infected with VOC; heme biosynthetic pathway genes (ALAS2, HBB, HBG1, HBD9) and ISGs were downregulated. Delta and omicron infections upregulated ribosomal pathways, reflecting increased viral RNA translation. Asymptomatic COVID-19 cases infected with delta infections showed increased cytokines and ISGs expression. Overall, increased inflammation, with reduced host heme synthesis was associated with infections caused by VOC infections, with raised type I interferon in cases with less severe disease.

摘要

SARS-CoV-2 关注变种(VOC)与病毒传播增加和疾病严重程度增加有关。我们使用宿主血液转录组谱分析方法研究了变体引起的发病机制的机制。我们分析了比较感染野生型(wt)、alpha、delta 或 omicron 株的 COVID-19 患者的转录特征,以寻求无症状感染的见解。比较症状性和无症状 COVID-19 病例的转录谱显示,炎症、细胞凋亡和血液凝固途径的差异调节基因(DEGs)增加,T 细胞和干扰素刺激基因(ISG)激活减少。在 SARS-CoV-2 株之间,wt 和 alpha(196)、delta(1425)或 omicron(2313)感染之间的比较中,DEGs 的数量增加。感染 alpha 或 delta 变体的 COVID-19 病例表现出先天免疫途径的抑制转录。在感染 VOC 的患者中,EGR1 和 CXCL8 高度上调;血红素生物合成途径基因(ALAS2、HBB、HBG1、HBD9)和 ISGs 下调。delta 和 omicron 感染上调核糖体途径,反映出病毒 RNA 翻译增加。感染 delta 感染的无症状 COVID-19 病例表现出增加的细胞因子和 ISG 表达。总体而言,炎症增加,宿主血红素合成减少与 VOC 感染引起的感染有关,在疾病较轻的情况下,I 型干扰素升高。

https://cdn.ncbi.nlm.nih.gov/pmc/blobs/57ac/11519399/800f63ebfdc6/41598_2024_76401_Fig1_HTML.jpg

文献AI研究员

20分钟写一篇综述,助力文献阅读效率提升50倍。

立即体验

用中文搜PubMed

大模型驱动的PubMed中文搜索引擎

马上搜索

文档翻译

学术文献翻译模型,支持多种主流文档格式。

立即体验