Peterson Patricia P, Choi Jin-Tae, Fu Ci, Cowen Leah E, Sun Sheng, Bahn Yong-Sun, Heitman Joseph
Department of Molecular Genetics and Microbiology, Duke University Medical Center, Durham, North Carolina, United States of America.
Department of Biotechnology, College of Life Science and Biotechnology, Yonsei University, Seoul, Republic of Korea.
PLoS Pathog. 2024 Nov 19;20(11):e1012735. doi: 10.1371/journal.ppat.1012735. eCollection 2024 Nov.
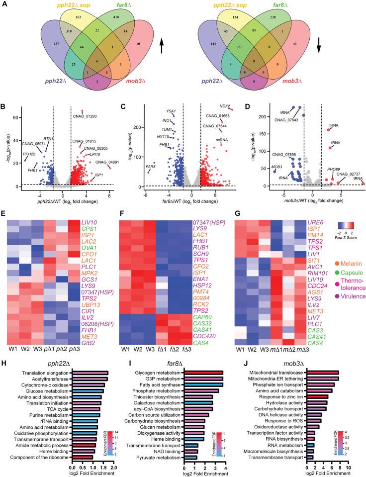
The eukaryotic serine/threonine protein phosphatase PP2A is a heterotrimeric enzyme composed of a scaffold A subunit, a regulatory B subunit, and a catalytic C subunit. Of the four known B subunits, the B"' subunit (known as striatin) interacts with the multi-protein striatin-interacting phosphatase and kinase (STRIPAK) complex. Orthologs of STRIPAK components were identified in Cryptococcus neoformans, namely PP2AA/Tpd3, PP2AC/Pph22, PP2AB/Far8, STRIP/Far11, SLMAP/Far9, and Mob3. Structural modeling, protein domain analysis, and detected protein-protein interactions suggest C. neoformans STRIPAK is assembled similarly to the human and fungal orthologs. Here, STRIPAK components Pph22, Far8, and Mob3 were functionally characterized. Whole-genome sequencing revealed that mutations in STRIPAK complex subunits lead to increased segmental and chromosomal aneuploidy, suggesting STRIPAK functions in maintaining genome stability. We demonstrate that PPH22 is a haploinsufficient gene: heterozygous PPH22/pph22Δ mutant diploid strains exhibit defects in hyphal growth and sporulation and have a significant fitness disadvantage when grown in competition against a wild-type diploid. Deletion mutants pph22Δ, far8Δ, and mob3Δ exhibit defects in mating and sexual differentiation, including impaired hyphae, basidia, and basidiospore production. Loss of either PPH22 or FAR8 in a haploid background leads to growth defects at 30°C, severely reduced growth at elevated temperature, abnormal cell morphology, and impaired virulence. Additionally, pph22Δ strains frequently accumulate suppressor mutations that result in overexpression of another putative PP2A catalytic subunit, PPG1. The pph22Δ and far8Δ mutants are also unable to grow in the presence of the calcineurin inhibitors cyclosporine A or FK506, and thus these mutations are synthetically lethal with loss of calcineurin activity. Conversely, mob3Δ mutants display increased thermotolerance, capsule production, and melanization, and are hypervirulent in a murine infection model. Taken together, these findings reveal that the C. neoformans STRIPAK complex plays an important role in genome stability, vegetative growth, sexual development, and virulence in this prominent human fungal pathogen.
真核生物丝氨酸/苏氨酸蛋白磷酸酶PP2A是一种异源三聚体酶,由一个支架A亚基、一个调节B亚基和一个催化C亚基组成。在四种已知的B亚基中,B″亚基(称为条纹蛋白)与多蛋白条纹蛋白相互作用磷酸酶和激酶(STRIPAK)复合物相互作用。在新型隐球菌中鉴定出了STRIPAK组分的直系同源物,即PP2AA/Tpd3、PP2AC/Pph22、PP2AB/Far8、STRIP/Far11、SLMAP/Far9和Mob3。结构建模、蛋白质结构域分析以及检测到的蛋白质-蛋白质相互作用表明,新型隐球菌STRIPAK的组装方式与人和真菌的直系同源物相似。在此,对STRIPAK组分Pph22、Far8和Mob3进行了功能表征。全基因组测序显示,STRIPAK复合物亚基的突变会导致节段性和染色体非整倍性增加,这表明STRIPAK在维持基因组稳定性中发挥作用。我们证明PPH22是一个单倍体不足基因:杂合的PPH22/pph22Δ突变二倍体菌株在菌丝生长和孢子形成方面存在缺陷,并且在与野生型二倍体竞争生长时具有显著的适应性劣势。缺失突变体pph22Δ、far8Δ和mob3Δ在交配和有性分化方面存在缺陷,包括菌丝、担子和担孢子产生受损。在单倍体背景下缺失PPH22或FAR8会导致在30°C时生长缺陷、在高温下生长严重减少、细胞形态异常以及毒力受损。此外,pph22Δ菌株经常积累抑制突变,导致另一种假定的PP2A催化亚基PPG1过表达。pph22Δ和far8Δ突变体在钙调神经磷酸酶抑制剂环孢素A或FK506存在的情况下也无法生长,因此这些突变与钙调神经磷酸酶活性丧失是合成致死的。相反,mob3Δ突变体表现出耐热性增加、荚膜产生和黑色素沉着增加,并且在小鼠感染模型中具有高毒力。综上所述,这些发现揭示了新型隐球菌STRIPAK复合物在这种重要的人类真菌病原体的基因组稳定性、营养生长、有性发育和毒力中起着重要作用。