Suppr超能文献

α-突触核蛋白暴露的星形胶质细胞中蛋白质降解失调及分泌组改变:对多巴胺能神经元功能障碍的影响

Dysregulation of protein degradation and alteration of secretome in α-synuclein-exposed astrocytes: implications for dopaminergic neuronal dysfunction.

作者信息

Raj Aishwarya, Banerjee Roon, Holla Vikram, Kamble Nitish, Yadav Ravi, Pal Pramod Kumar, Datta Indrani

机构信息

Department of Biophysics, National Institute of Mental Health and Neurosciences, Institute of National Importance, Bengaluru, Karnataka, 560029, India.

Department of Neurology, National Institute of Mental Health and Neurosciences, Institute of National Importance, Bengaluru, Karnataka, 560029, India.

出版信息

Cell Commun Signal. 2024 Dec 2;22(1):574. doi: 10.1186/s12964-024-01928-9.

Abstract

BACKGROUND

A key factor in the propagation of α-synuclein pathology is the compromised protein quality control system. Variations in membrane association and astrocytic uptake between different α-synuclein forms suggest differences in exocytosis or membrane cleavage, potentially impacting the secretome's influence on dopaminergic neurons. We aimed to understand differences in protein degradation mechanisms of astrocytes for both wild-type (WT) and mutant forms of α-synuclein, specifically during periods of reduced degradation efficiency. We also investigated α-synuclein release into the secretome and its effects on healthy dopaminergic neurons.

METHODS

Cellular models used were rat primary astrocytes alongside hiPSC-derived astrocytes, whose impact on rat primary dopaminergic neurons and the human SH-SY5Y cell line was investigated. We examined the release and accumulation of α-synuclein resulting from impaired degradatory pathways, including matrix metalloprotease-MMP9, the ubiquitin proteasomal pathway-UPS, and the autophagy-lysosomal pathway-ALP, using immunocytochemical analysis and flow cytometry. Additionally, we explored the effect of astrocytic secretome on dopaminergic-neuronal survival, neurite collapse and function.

RESULTS

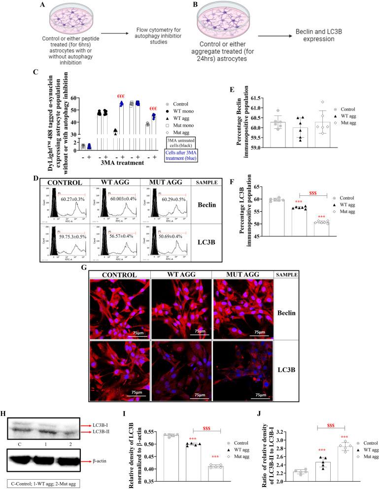
At early stages, astrocytes were able to deal efficiently with monomeric α-synuclein (via UPS), and larger aggregates (through MMP9 and autophagy), clearing extracellular α-synuclein and maintaining neuronal health. However, extended exposure to extracellular monomeric and aggregated α-synuclein compromised their proteasomal activity, inhibiting MMP9 and destabilizing autophagy, transforming astrocytes from protectors to promoters of neurodegeneration. This study is the first to elucidate the astrocytes' preferred degradation pathways for both monomeric and aggregated forms of α-synuclein, along with the subsequent effects of these payloads on the cellular degradation machinery. The astrocytic transformation is characterized by α-synuclein expulsion, increased release of inflammatory cytokines, and diminished secretion of growth factors leading to dopaminergic neuronal apoptosis and dysfunction, particularly neurite collapse, intracellular Ca response and vesicular dopamine release. The presence of phosphorylated and nitrated α-synuclein species in astrocytes also suggests their potential involvement in modifying both forms of the protein.

CONCLUSION

The initial protective action of astrocytes in clearing and degrading extracellular α-synuclein is severely compromised at latter stages, leading to astrocytic dysfunction and impairing neuron-glia cross-talk. This study underscores the criticality of integrating astrocytes into treatment paradigms in synucleinopathies.

摘要

背景

α-突触核蛋白病变传播的一个关键因素是受损的蛋白质质量控制系统。不同形式的α-突触核蛋白在膜结合和星形胶质细胞摄取方面的差异表明胞吐作用或膜裂解存在差异,这可能会影响分泌组对多巴胺能神经元的影响。我们旨在了解野生型(WT)和突变型α-突触核蛋白在星形胶质细胞蛋白质降解机制上的差异,特别是在降解效率降低的时期。我们还研究了α-突触核蛋白释放到分泌组中及其对健康多巴胺能神经元的影响。

方法

使用的细胞模型是大鼠原代星形胶质细胞和人诱导多能干细胞衍生的星形胶质细胞,研究了它们对大鼠原代多巴胺能神经元和人神经母细胞瘤细胞系SH-SY5Y的影响。我们使用免疫细胞化学分析和流式细胞术,检测了因降解途径受损(包括基质金属蛋白酶-MMP9、泛素蛋白酶体途径-UPS和自噬-溶酶体途径-ALP)导致的α-突触核蛋白的释放和积累。此外,我们探讨了星形胶质细胞分泌组对多巴胺能神经元存活、神经突萎缩和功能的影响。

结果

在早期阶段,星形胶质细胞能够有效地处理单体α-突触核蛋白(通过UPS)和较大的聚集体(通过MMP9和自噬),清除细胞外α-突触核蛋白并维持神经元健康。然而,长时间暴露于细胞外单体和聚集的α-突触核蛋白会损害它们的蛋白酶体活性,抑制MMP9并破坏自噬的稳定性,使星形胶质细胞从神经保护者转变为神经退行性变的促进者。本研究首次阐明了星形胶质细胞对单体和聚集形式的α-突触核蛋白的优先降解途径,以及这些物质随后对细胞降解机制的影响。星形胶质细胞的转变表现为α-突触核蛋白排出、炎性细胞因子释放增加以及生长因子分泌减少,导致多巴胺能神经元凋亡和功能障碍,特别是神经突萎缩、细胞内钙反应和囊泡多巴胺释放。星形胶质细胞中磷酸化和硝化的α-突触核蛋白的存在也表明它们可能参与了对这两种形式蛋白质的修饰。

结论

星形胶质细胞在清除和降解细胞外α-突触核蛋白方面的初始保护作用在后期会严重受损,导致星形胶质细胞功能障碍并损害神经元与神经胶质细胞之间的相互作用。这项研究强调了将星形胶质细胞纳入突触核蛋白病治疗方案的重要性。

https://cdn.ncbi.nlm.nih.gov/pmc/blobs/1062/11610152/66b58c3d31bc/12964_2024_1928_Fig1_HTML.jpg

文献AI研究员

20分钟写一篇综述,助力文献阅读效率提升50倍。

立即体验

用中文搜PubMed

大模型驱动的PubMed中文搜索引擎

马上搜索

文档翻译

学术文献翻译模型,支持多种主流文档格式。

立即体验