Suppr超能文献

由Piezo1调节的内皮KDM5B有助于紊乱血流诱导的动脉粥样硬化斑块形成。

Endothelial KDM5B Regulated by Piezo1 Contributes to Disturbed Flow Induced Atherosclerotic Plaque Formation.

作者信息

Wu Lili, Jiang Shanshan, Zhou Xiao, Li Wei, Ke Jiaqi, Liu Ziting, Ren Lijie, Lu Qiongyu, Li Fengchan, Tang Chaojun, Zhu Li

机构信息

Cyrus Tang Medical Institute, Soochow University, Suzhou, China.

Collaborative Innovation Center of Hematology of Jiangsu Province, Soochow University, Jiangsu Province, China.

出版信息

J Cell Mol Med. 2024 Dec;28(23):e70237. doi: 10.1111/jcmm.70237.

Abstract

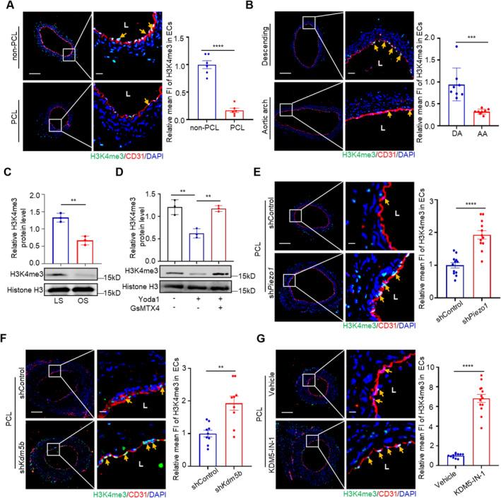
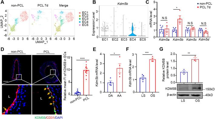
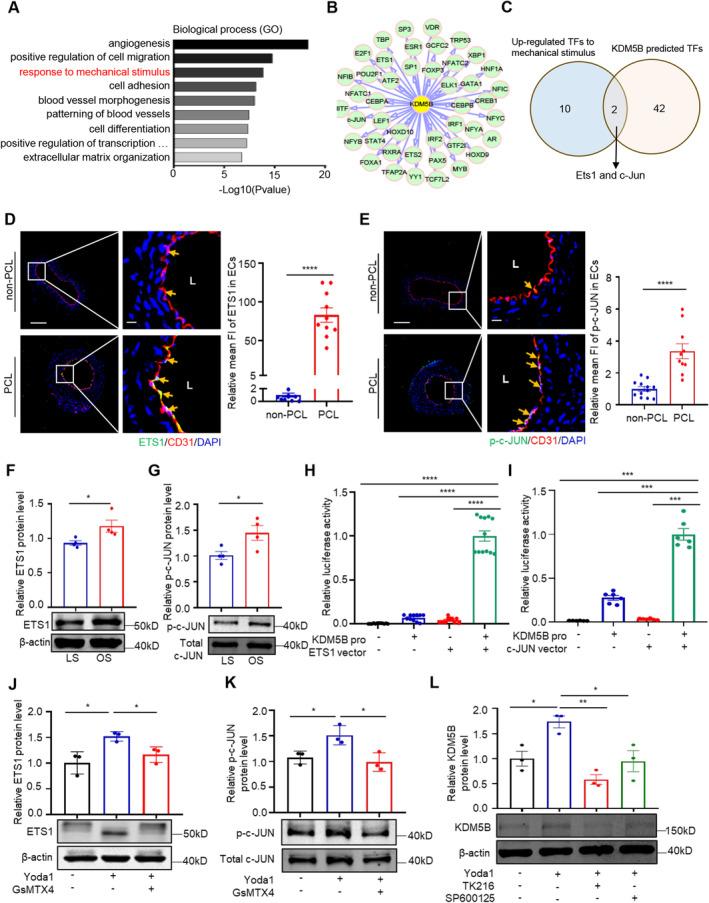
Epigenetic modifications play an important role in disturbed flow (d-flow) induced atherosclerotic plaque formation. By analysing a scRNA-seq dataset of the left carotid artery (LCA) under d-flow conditions, we found that Jarid1b (KDM5B) was upregulated primarily in a subcluster of endothelial cells in response to d-flow stimulation. We therefore investigated the mechanism of KDM5B expression and the role of KDM5B in endothelial cell. Intriguingly, activation of Piezo1, a major endothelial mechanosensor, was found to promote KDM5B expression, which was reversed by Piezo1 inhibition in HUVECs. Downstream of Piezo1, ETS1 expression and c-JUN phosphorylation were enhanced by d-flow or Piezo1 activation, leading to an increase in KDM5B expression. Furthermore, knockdown of either KDM5B or Piezo1 was found to prevent d-flow induced H3K4me3 demethylation, which was supported by the pharmacological inhibition of Piezo1 in HUVECs. RNA sequencing on shKdm5b HUVECs implied that KDM5B is associated with endothelial inflammation and atherosclerosis. Using partial carotid ligation surgery on Kdm5b Cdh5 mice with mAAV-PCSK9 infected, we showed that endothelial KDM5B deficiency reduced atherosclerotic lesions in hypercholesterolemic mice. Our findings indicate that endothelial KDM5B expression induced by d-flow via the Piezo1 pathway promotes atherosclerotic plaque formation, providing targets for the prevention or therapeutic intervention of atherosclerosis.

摘要

表观遗传修饰在紊乱血流(d-flow)诱导的动脉粥样硬化斑块形成中起重要作用。通过分析d-flow条件下左颈动脉(LCA)的单细胞RNA测序(scRNA-seq)数据集,我们发现Jarid1b(KDM5B)主要在对d-flow刺激作出反应的内皮细胞亚群中上调。因此,我们研究了KDM5B表达的机制以及KDM5B在内皮细胞中的作用。有趣的是,发现主要的内皮机械传感器Piezo1的激活促进了KDM5B的表达,而在人脐静脉内皮细胞(HUVECs)中,Piezo1的抑制可逆转这种促进作用。在Piezo1的下游,d-flow或Piezo1激活可增强ETS1的表达和c-JUN的磷酸化,从而导致KDM5B表达增加。此外,发现敲低KDM5B或Piezo1均可防止d-flow诱导的H3K4me3去甲基化,这一结果得到了HUVECs中Piezo1药理学抑制的支持。对shKdm5b HUVECs进行的RNA测序表明,KDM5B与内皮炎症和动脉粥样硬化有关。对感染了mAAV-PCSK9的Kdm5b Cdh5小鼠进行部分颈动脉结扎手术,我们发现内皮KDM5B缺乏可减少高胆固醇血症小鼠的动脉粥样硬化病变。我们的研究结果表明,d-flow通过Piezo1途径诱导的内皮KDM5B表达促进了动脉粥样硬化斑块的形成,为动脉粥样硬化的预防或治疗干预提供了靶点。

https://cdn.ncbi.nlm.nih.gov/pmc/blobs/ccc0/11624123/d24913efb92f/JCMM-28-e70237-g002.jpg

文献AI研究员

20分钟写一篇综述,助力文献阅读效率提升50倍。

立即体验

用中文搜PubMed

大模型驱动的PubMed中文搜索引擎

马上搜索

文档翻译

学术文献翻译模型,支持多种主流文档格式。

立即体验