Suppr超能文献

CD312通过GNA15介导的非经典GPCR信号通路促进小儿急性淋巴细胞白血病

CD312 Promotes Paediatric Acute Lymphoblastic Leukaemia Through GNA15-Mediated Non-Classical GPCR Signalling Pathway.

作者信息

Wang Yaping, Wang Jiali, Ma Xiaopeng, Li Huimin, Sun Xiaoyan, Kang Meiyun, Zhang Heng, Xue Yao, Fang Yongjun

机构信息

Department of Hematology and Oncology, Children's Hospital of Nanjing Medical University, Nanjing Medical University, Nanjing, China.

出版信息

J Cell Mol Med. 2024 Dec;28(23):e70283. doi: 10.1111/jcmm.70283.

Abstract

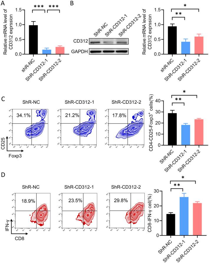
The bone marrow-infiltrated immune microenvironment plays a crucial role in blood system diseases, such as leukaemia. In this study, we aimed to investigate the critical role of the immune microenvironment in the onset and progression of childhood acute lymphoblastic leukaemia (ALL). Through high-throughput detection and screening of the GPCR database in the childhood ALL immune microenvironment, we identified CD312 as a candidate target. CD312 is associated with the distribution of Treg and CTL cells within the bone marrow immune microenvironment of ALL children. After CD312 knockdown, the proportion of the Treg subgroup in immune cells was significantly reduced, whereas the proportion of CTL subgroup cells was increased. CD312 exhibited good affinity with GNA15 in the transmembrane intracellular segment, and it could interact with GNA15. The BrdU staining assay revealed that the proliferation of leukaemia cells was enhanced in the CD312-overexpressed CD3+ T cells group via the phosphorylation of ERK, JNK and p38, whereas it was decreased by GNA15 knockdown in the co-culture system. In conclusion, our study suggests that CD312 fosters a suppressive immune microenvironment in the onset and progression of paediatric ALL through a GNA15-mediated non-classical GPCR signalling pathway.

摘要

骨髓浸润的免疫微环境在血液系统疾病如白血病中起着关键作用。在本研究中,我们旨在探讨免疫微环境在儿童急性淋巴细胞白血病(ALL)发病和进展中的关键作用。通过对儿童ALL免疫微环境中的GPCR数据库进行高通量检测和筛选,我们确定CD312为候选靶点。CD312与ALL患儿骨髓免疫微环境中Treg和CTL细胞的分布有关。敲低CD312后,免疫细胞中Treg亚群的比例显著降低,而CTL亚群细胞的比例增加。CD312在跨膜细胞内段与GNA15表现出良好的亲和力,并且可以与GNA15相互作用。BrdU染色试验显示,在过表达CD312的CD3+T细胞组中,白血病细胞的增殖通过ERK、JNK和p38的磷酸化而增强,而在共培养系统中敲低GNA15则使其增殖降低。总之,我们的研究表明,CD312通过GNA15介导的非经典GPCR信号通路在小儿ALL的发病和进展中促进了抑制性免疫微环境的形成。

https://cdn.ncbi.nlm.nih.gov/pmc/blobs/5f4f/11629795/20b3f7e29c30/JCMM-28-e70283-g006.jpg

文献AI研究员

20分钟写一篇综述,助力文献阅读效率提升50倍。

立即体验

用中文搜PubMed

大模型驱动的PubMed中文搜索引擎

马上搜索

文档翻译

学术文献翻译模型,支持多种主流文档格式。

立即体验