Claiborne Daniel T, Detwiler Zachary, Docken Steffen S, Borland Todd D, Cromer Deborah, Simkhovich Amanda, Ophinni Youdiil, Okawa Ken, Bateson Timothy, Chen Tao, Hudson Wesley, Trifonova Radiana, Davenport Miles P, Ho Tony W, Boutwell Christian L, Allen Todd M
Vaccine and Immunotherapy Center, The Wistar Institute, Philadelphia, PA, USA.
CRISPR Therapeutics, Boston, MA, USA.
Nat Commun. 2025 Jan 7;16(1):446. doi: 10.1038/s41467-025-55873-3.
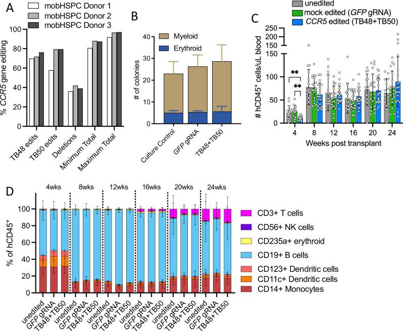
The only cure of HIV has been achieved in a small number of people who received a hematopoietic stem cell transplant (HSCT) comprising allogeneic cells carrying a rare, naturally occurring, homozygous deletion in the CCR5 gene. The rarity of the mutation and the significant morbidity and mortality of such allogeneic transplants precludes widespread adoption of this HIV cure. Here, we show the application of CRISPR/Cas9 to achieve >90% CCR5 editing in human, mobilized hematopoietic stem progenitor cells (HSPC), resulting in a transplant that undergoes normal hematopoiesis, produces CCR5 null T cells, and renders xenograft mice refractory to HIV infection. Titration studies transplanting decreasing frequencies of CCR5 edited HSPCs demonstrate that <90% CCR5 editing confers decreasing protective benefit that becomes negligible between 54% and 26%. Our study demonstrates the feasibility of using CRISPR/Cas9/RNP to produce an HSPC transplant with high frequency CCR5 editing that is refractory to HIV replication. These results raise the potential of using CRISPR/Cas9 to produce a curative autologous HSCT and bring us closer to the development of a cure for HIV infection.
在少数接受造血干细胞移植(HSCT)的人中实现了对HIV的唯一治愈,这些移植的异体细胞携带CCR5基因中一种罕见的、自然发生的纯合缺失。这种突变的罕见性以及此类异体移植的显著发病率和死亡率阻碍了这种HIV治愈方法的广泛应用。在此,我们展示了CRISPR/Cas9在人动员造血干祖细胞(HSPC)中实现>90% CCR5编辑的应用,从而产生一种经历正常造血、产生CCR5缺失T细胞并使异种移植小鼠对HIV感染具有抗性的移植。对移植不同频率CCR5编辑的HSPC进行的滴定研究表明,<90%的CCR5编辑带来的保护效益逐渐降低,在54%至26%之间变得微不足道。我们的研究证明了使用CRISPR/Cas9/RNP产生对HIV复制具有抗性的高频CCR5编辑的HSPC移植的可行性。这些结果提高了使用CRISPR/Cas9产生治愈性自体HSCT的可能性,并使我们更接近开发出治愈HIV感染的方法。