Suppr超能文献

蛋白质精氨酸甲基转移酶6通过激活MYC信号通路促进结直肠癌进展。

PRMT6 promotes colorectal cancer progress via activating MYC signaling.

作者信息

Zhang Xin, Jin Mingxin, Chu Yali, Liu Fengjun, Qu Hui, Chen Cheng

机构信息

Department of General Surgery, Qilu Hospital of Shandong University, 107 West Wenhua Road, JiNan, 250012, China.

出版信息

J Transl Med. 2025 Jan 16;23(1):74. doi: 10.1186/s12967-025-06097-y.

Abstract

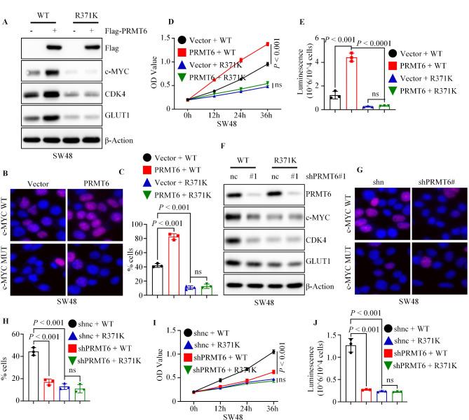
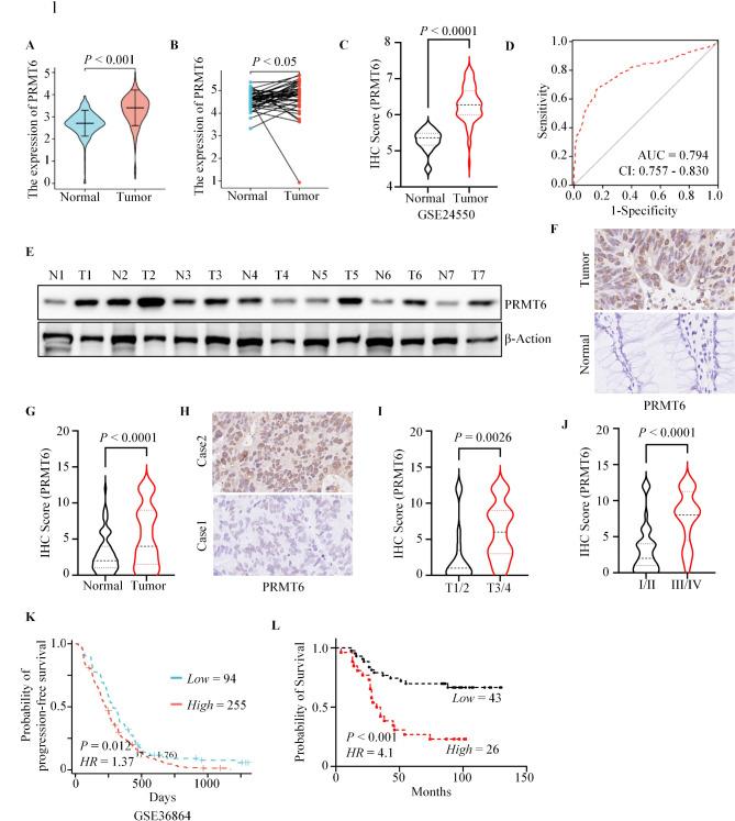
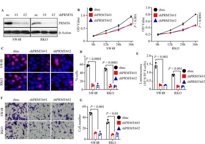
Colorectal cancer (CRC) remains a major global health challenge, with high rates of incidence and mortality. This study investigates the role of protein arginine methyltransferase 6 (PRMT6) as an oncogene in CRC and its mechanistic involvement in tumor progression. We found that PRMT6 is significantly overexpressed in CRC tissues compared to adjacent normal tissues and is associated with poorer patient survival. Functional assays demonstrated that PRMT6 promotes CRC cell proliferation, migration, and invasion. Mechanistically, PRMT6 enhances MYC signaling by stabilizing c-MYC through mono-methylation at arginine 371, which inhibits c-MYC poly-ubiquitination and subsequent degradation. This post-translational modification is crucial for PRMT6-induced cancer cell proliferation. Xenograft models further validated that PRMT6 knockdown results in reduced tumor growth and decreased c-MYC levels. Our findings highlight PRMT6 as a key regulator of c-MYC stability and CRC progression, suggesting that targeting PRMT6 or its effects on c-MYC could offer a promising strategy for CRC treatment.

摘要

结直肠癌(CRC)仍然是一项重大的全球健康挑战,其发病率和死亡率都很高。本研究调查了蛋白质精氨酸甲基转移酶6(PRMT6)作为一种癌基因在结直肠癌中的作用及其在肿瘤进展中的机制。我们发现,与相邻正常组织相比,PRMT6在结直肠癌组织中显著过表达,并且与患者较差的生存率相关。功能试验表明,PRMT6促进结直肠癌细胞的增殖、迁移和侵袭。从机制上讲,PRMT6通过在精氨酸371处进行单甲基化来稳定c-MYC,从而增强MYC信号传导,这抑制了c-MYC的多聚泛素化及随后的降解。这种翻译后修饰对于PRMT6诱导的癌细胞增殖至关重要。异种移植模型进一步证实,敲低PRMT6会导致肿瘤生长减少和c-MYC水平降低。我们的研究结果突出了PRMT6作为c-MYC稳定性和结直肠癌进展的关键调节因子,表明靶向PRMT6或其对c-MYC的作用可能为结直肠癌治疗提供一种有前景的策略。

https://cdn.ncbi.nlm.nih.gov/pmc/blobs/06bb/11736931/670db8688500/12967_2025_6097_Fig1_HTML.jpg

文献AI研究员

20分钟写一篇综述,助力文献阅读效率提升50倍。

立即体验

用中文搜PubMed

大模型驱动的PubMed中文搜索引擎

马上搜索

文档翻译

学术文献翻译模型,支持多种主流文档格式。

立即体验