Suppr超能文献

多模态研究揭示了多种DDX3X错义突变的致病特征。

Multi-modal investigation reveals pathogenic features of diverse DDX3X missense mutations.

作者信息

Mosti Federica, Hoye Mariah L, Escobar-Tomlienovich Carla F, Silver Debra L

机构信息

Department of Molecular Genetics and Microbiology, Duke University School of Medicine, Durham, North Carolina, United States of America.

Department of Neurobiology, Duke University School of Medicine, Durham, North Carolina, United States of America.

出版信息

PLoS Genet. 2025 Jan 21;21(1):e1011555. doi: 10.1371/journal.pgen.1011555. eCollection 2025 Jan.

Abstract

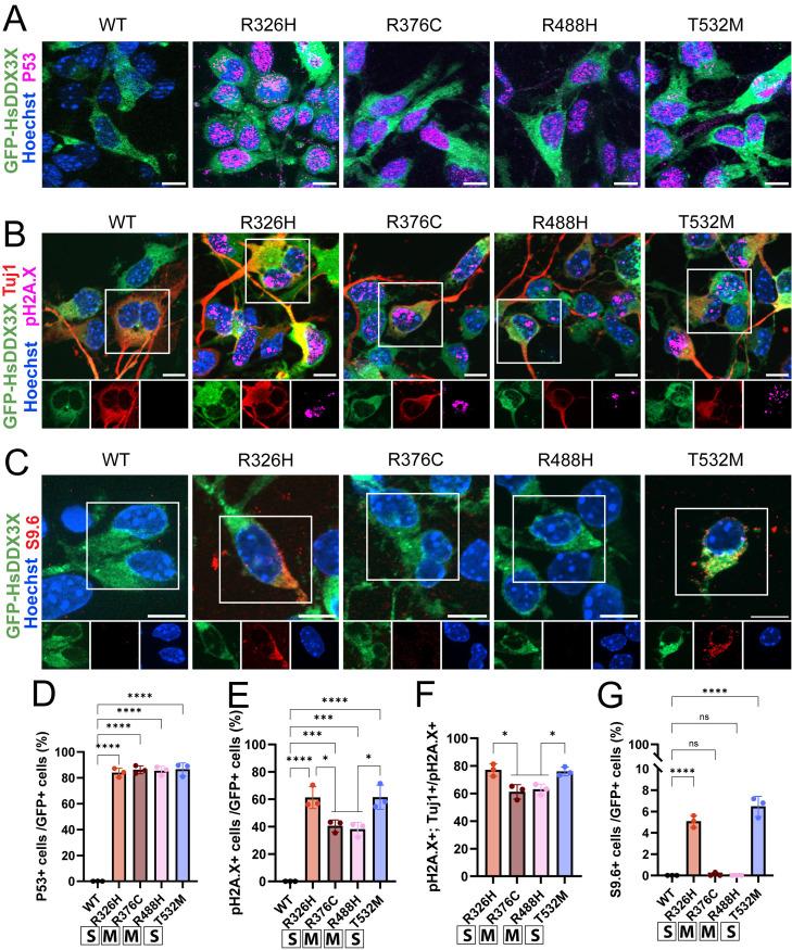
De novo mutations in the RNA binding protein DDX3X cause neurodevelopmental disorders including DDX3X syndrome and autism spectrum disorder. Amongst ~200 mutations identified to date, half are missense. While DDX3X loss of function is known to impair neural cell fate, how the landscape of missense mutations impacts neurodevelopment is almost entirely unknown. Here, we integrate transcriptomics, proteomics, and live imaging to demonstrate clinically diverse DDX3X missense mutations perturb neural development via distinct cellular and molecular mechanisms. Using mouse primary neural progenitors, we investigate four recurrently mutated DDX3X missense variants, spanning clinically severe (2) to mild (2). While clinically severe mutations impair neurogenesis, mild mutations have only a modest impact on cell fate. Moreover, expression of severe mutations leads to profound neuronal death. Using a proximity labeling screen in neural progenitors, we discover DDX3X missense variants have unique protein interactors. We observe notable overlap amongst severe mutations, suggesting common mechanisms underlying altered cell fate and survival. Transcriptomic analysis and subsequent cellular investigation highlights new pathways associated with DDX3X missense variants, including upregulated DNA Damage Response. Notably, clinically severe mutations exhibit excessive DNA damage in neurons, associated with increased cytoplasmic DNA:RNA hybrids and formation of stress granules. These findings highlight aberrant RNA metabolism and DNA damage in DDX3X-mediated neuronal cell death. In sum our findings reveal new mechanisms by which clinically distinct DDX3X missense mutations differentially impair neurodevelopment.

摘要

RNA结合蛋白DDX3X中的新生突变会导致神经发育障碍,包括DDX3X综合征和自闭症谱系障碍。在迄今为止确定的约200种突变中,一半是错义突变。虽然已知DDX3X功能丧失会损害神经细胞命运,但错义突变的情况如何影响神经发育几乎完全未知。在这里,我们整合了转录组学、蛋白质组学和实时成像技术,以证明临床上不同的DDX3X错义突变通过不同的细胞和分子机制扰乱神经发育。我们使用小鼠原代神经祖细胞,研究了四种反复突变的DDX3X错义变体,涵盖临床上严重(2种)到轻度(2种)的情况。虽然临床上严重的突变会损害神经发生,但轻度突变对细胞命运只有适度影响。此外,严重突变的表达会导致严重的神经元死亡。通过在神经祖细胞中进行邻近标记筛选,我们发现DDX3X错义变体具有独特的蛋白质相互作用分子。我们观察到严重突变之间有明显的重叠,表明细胞命运改变和存活存在共同机制。转录组分析及随后的细胞研究突出了与DDX3X错义变体相关的新途径,包括上调的DNA损伤反应。值得注意的是,临床上严重的突变在神经元中表现出过度的DNA损伤,这与细胞质中DNA:RNA杂交体增加和应激颗粒形成有关。这些发现突出了DDX3X介导的神经元细胞死亡中异常的RNA代谢和DNA损伤。总之,我们的发现揭示了临床上不同的DDX3X错义突变以不同方式损害神经发育的新机制。

https://cdn.ncbi.nlm.nih.gov/pmc/blobs/d1e8/11771946/6f87adf91dfd/pgen.1011555.g001.jpg

文献AI研究员

20分钟写一篇综述,助力文献阅读效率提升50倍。

立即体验

用中文搜PubMed

大模型驱动的PubMed中文搜索引擎

马上搜索

文档翻译

学术文献翻译模型,支持多种主流文档格式。

立即体验