Zhu Liqi, Liang Yuanyuan, Yang Linghan, Yang Qihui, Yin Jun, Wang Tao, Xu Xiangming, Zhang Quan
College of Veterinary Medicine, Institute of Comparative Medicine, Yangzhou University, Yangzhou, China.
Jiangsu Co-innovation Center for Prevention and Control of Important Animal Infectious Diseases and Zoonoses, Yangzhou University, Yangzhou, China.
J Transl Autoimmun. 2025 Jan 24;10:100275. doi: 10.1016/j.jtauto.2025.100275. eCollection 2025 Jun.
Autoimmune hepatitis (AIH) is a chronic progressive liver disease caused by the immune system mistakenly attacking its own hepatocytes. The role of the gut microbiome in the pathogenesis and progression of AIH is of considerable significance. However, the dearth of suitable animal models has significantly constrained advancements in the pathogenesis and the development of therapeutic strategies for AIH. ( Hm) is a potentially zoonotic pathogenic microorganism capable of causing diseases of the enterohepatic system in rodent laboratory animals. Nevertheless, research on its role and mechanisms in causing liver disease is severely limited.
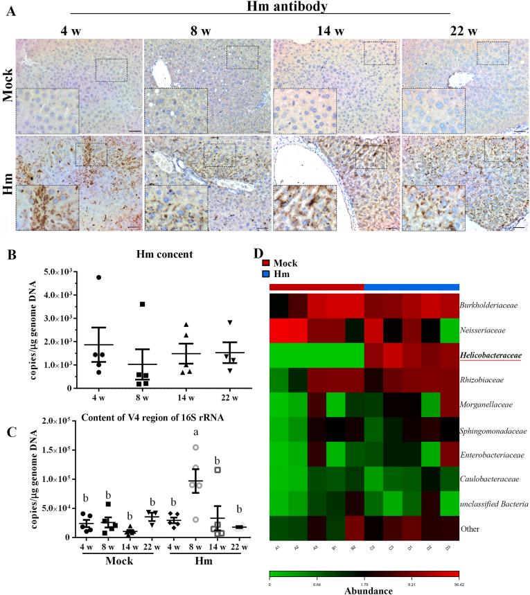
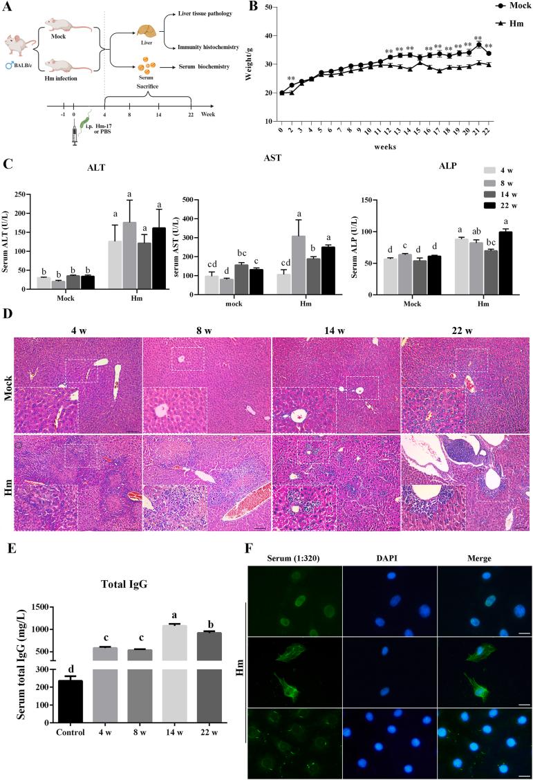
In this study, male BALB/c mice were infected with Hm isolate Hm-17, and were sacrificed at 4 w, 8 w, 14 w and 22 w after infection, respectively. The serum was collected for detecting a number of AIH indicators, including the aminotransferases level, IgG content and autoantibody level. Additionally, the liver tissue was examined for pathological analysis, fibrosis, bacterial content, and the distribution of immune cells.
It was observed that the infection initially caused focal necrotizing hepatitis and subsequently progressed to interface hepatitis with lymphocyte/plasma cell infiltration, as well as hypergammaglobulinemia and autoantibody reactions, predominantly to Anti-nuclear and anti-smooth muscle antibodies. Furthermore, as the infection persisted, the mice exhibited a progressive increase in liver fibrosis and mild steatosis. Despite the maintenance of a low level of Hm colonization in the liver, there was a notable infiltrate of macrophages, T and B lymphocytes. In particular, the inflammatory foci in the Hm-infected liver were highly enriched for IL17 cells.
The present study provides an animal model of immunological liver injury induced by Hm infection that exhibits main characteristics similar to those observed in AIH-1 patients. This model may serve as a novel animal model for the study of the pathogenesis and potential therapeutic strategies for human AIH.
自身免疫性肝炎(AIH)是一种慢性进行性肝病,由免疫系统错误地攻击自身肝细胞引起。肠道微生物群在AIH的发病机制和进展中的作用具有相当重要的意义。然而,缺乏合适的动物模型严重限制了AIH发病机制及治疗策略的进展。幽门螺杆菌(Hm)是一种潜在的人畜共患病致病微生物,能够在啮齿类实验动物中引起肝肠系统疾病。然而,关于其在肝病发生中的作用和机制的研究非常有限。
在本研究中,雄性BALB/c小鼠感染Hm分离株Hm-17,并分别在感染后4周、8周、14周和22周处死。收集血清以检测多种AIH指标,包括转氨酶水平、IgG含量和自身抗体水平。此外,对肝脏组织进行病理分析、纤维化、细菌含量和免疫细胞分布检查。
观察到感染最初引起局灶性坏死性肝炎,随后进展为伴有淋巴细胞/浆细胞浸润的界面性肝炎,以及高球蛋白血症和自身抗体反应,主要针对抗核抗体和抗平滑肌抗体。此外,随着感染持续,小鼠肝脏纤维化和轻度脂肪变性逐渐加重。尽管肝脏中Hm定植水平较低,但巨噬细胞、T和B淋巴细胞有明显浸润。特别是,Hm感染的肝脏中的炎症灶中IL17细胞高度富集。
本研究提供了一种由Hm感染诱导的免疫性肝损伤动物模型,其表现出与AIH-1患者相似的主要特征。该模型可作为研究人类AIH发病机制和潜在治疗策略的新型动物模型。