Suppr超能文献

通过噬菌体工程克服狄隆病毒中的细菌Tmn免疫。

Phage engineering to overcome bacterial Tmn immunity in Dhillonvirus.

作者信息

Yamashita Wakana, Chihara Kotaro, Azam Aa Haeruman, Kondo Kohei, Ojima Shinjiro, Tamura Azumi, Imanaka Matthew, Nobrega Franklin L, Takahashi Yoshimasa, Watashi Koichi, Tsuneda Satoshi, Kiga Kotaro

机构信息

Research Center for Drug and Vaccine Development, National Institute of Infectious Diseases, Tokyo, 162-8640, Japan.

Department of Life Science and Medical Bioscience, Waseda University, 2-2 Wakamatsu-cho, Shinjuku-ku, Tokyo, 162-8480, Japan.

出版信息

Commun Biol. 2025 Feb 22;8(1):290. doi: 10.1038/s42003-025-07730-8.

Abstract

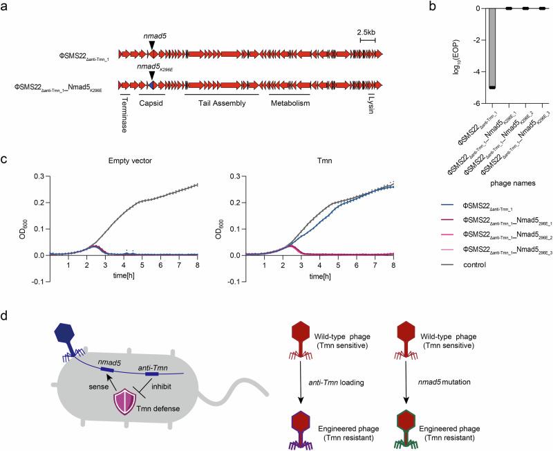
Bacteria possess numerous defense systems against phage infections, which limit phage infectivity and pose challenges for phage therapy. This study aimed to engineer phages capable of evading these defense systems, using the Tmn defense system as a model. We identified an anti-Tmn protein in the ΦSMS22 phage from the Dhillonvirus genus that inhibits Tmn function in Escherichia coli. Introducing this gene into the Tmn-sensitive ΦKSS9 phage enabled it to evade Tmn immunity. Additionally, we found that a single mutation in the nmad5 gene, a DNA modification enzyme in Dhillonvirus, prevented Tmn from sensing phage infection. By mutating the nmad5 gene in the Tmn-sensitive Dhillonvirus, we demonstrated that engineering phages to evade bacterial sensing mechanisms is another viable strategy. These two phage engineering approaches-introducing anti-defense genes and mutating sensing-related genes-present a promising strategy for establishing effective phage therapy by neutralizing bacterial defense systems.

摘要

细菌拥有众多抵御噬菌体感染的防御系统,这些系统会限制噬菌体的感染性,并给噬菌体疗法带来挑战。本研究旨在以Tmn防御系统为模型,设计出能够规避这些防御系统的噬菌体。我们在来自Dhillonvirus属的ΦSMS22噬菌体中鉴定出一种抗Tmn蛋白,它可抑制大肠杆菌中的Tmn功能。将该基因导入对Tmn敏感的ΦKSS9噬菌体,使其能够规避Tmn免疫。此外,我们发现Dhillonvirus中的一种DNA修饰酶nmad5基因发生的单个突变会阻止Tmn感知噬菌体感染。通过在对Tmn敏感的Dhillonvirus中突变nmad5基因,我们证明了设计噬菌体以规避细菌感知机制是另一种可行的策略。这两种噬菌体工程方法——引入抗防御基因和突变与感知相关的基因——为通过中和细菌防御系统来建立有效的噬菌体疗法提供了一种有前景的策略。

https://cdn.ncbi.nlm.nih.gov/pmc/blobs/bff3/11846954/604c779cbbc7/42003_2025_7730_Fig1_HTML.jpg

文献AI研究员

20分钟写一篇综述,助力文献阅读效率提升50倍。

立即体验

用中文搜PubMed

大模型驱动的PubMed中文搜索引擎

马上搜索

文档翻译

学术文献翻译模型,支持多种主流文档格式。

立即体验