Zhang Linbi, Yang Yuchen, Zhang Ying, Yang Fusun
School of Tropical Agriculture and Forestry, Hainan University, Haikou 570228, China.
School of Ecology, Sun Yat-sen University, Shenzhen 518107, China.
Int J Mol Sci. 2025 Feb 16;26(4):1680. doi: 10.3390/ijms26041680.
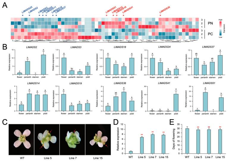
(Jack) Voigt is an endangered mangrove species in China. Low fecundity and environmental pressure are supposed to be key factors limiting the population expansion of . Transcription factors with the MADS-box domain are crucial regulators of plant flower development, reproduction, and stress response. In this study, we performed a comprehensive investigation into the features and functions of genes of . Sixty-three genes with similar structure and motif composition were identified in the genome, and these genes were unevenly distributed on the 11 chromosomes. Segmental duplication was suggested to make a main contribution to the expansion of the gene family. Some genes exhibited differential expression in different flower types or in response to cold stress. Overexpression of the B-class gene had substantial effects on the flower morphology and flowering time of transgenic plants, demonstrating its key role in regulating flower morphogenesis and inflorescence. These findings largely enrich our understanding of the functional importance of genes in the inflorescence and stress acclimation of and provide valuable resources for future genetic research to improve the conservation of this species.
(杰克)木榄是中国一种濒危的红树林物种。低繁殖力和环境压力被认为是限制其种群扩张的关键因素。具有MADS盒结构域的转录因子是植物花发育、繁殖和应激反应的关键调节因子。在本研究中,我们对木榄的这些基因的特征和功能进行了全面调查。在木榄基因组中鉴定出63个结构和基序组成相似的这些基因,且这些基因在11条染色体上分布不均。片段重复被认为对该基因家族的扩张起主要作用。一些该基因在不同花型或对冷胁迫响应时表现出差异表达。B类基因的过表达对转基因木榄植物的花形态和开花时间有显著影响,证明其在调节花形态发生和花序中的关键作用。这些发现极大地丰富了我们对木榄基因在花序和应激适应中的功能重要性的理解,并为未来旨在改善该物种保护的遗传研究提供了宝贵资源。