Suppr超能文献

单细胞RNA测序揭示非转化和转化人肺上皮细胞中的广泛异质性和独特基因轨迹:lncRNAs在肿瘤异质性中作用的见解

Single-Cell RNA Sequencing Reveals Extensive Heterogeneity and Unique Gene Trajectories in Non-Transformed and Transformed Human Lung Epithelial Cells: Insights into the Role of LncRNAs in Tumor Heterogeneity.

作者信息

Moeng Sokviseth, Chamorro-Parejo Andres D, Jeon Minsun S, Cai James J, Ramos Kenneth S

机构信息

Center for Genomic and Precision Medicine, Texas A&M Institute of Biosciences and Technology, Texas Medical Center, Houston, TX 77030, USA.

Center for Epigenetics and Disease Prevention, Texas A&M Institute of Biosciences and Technology, Texas Medical Center, Houston, TX 77030, USA.

出版信息

Int J Mol Sci. 2025 Feb 16;26(4):1690. doi: 10.3390/ijms26041690.

Abstract

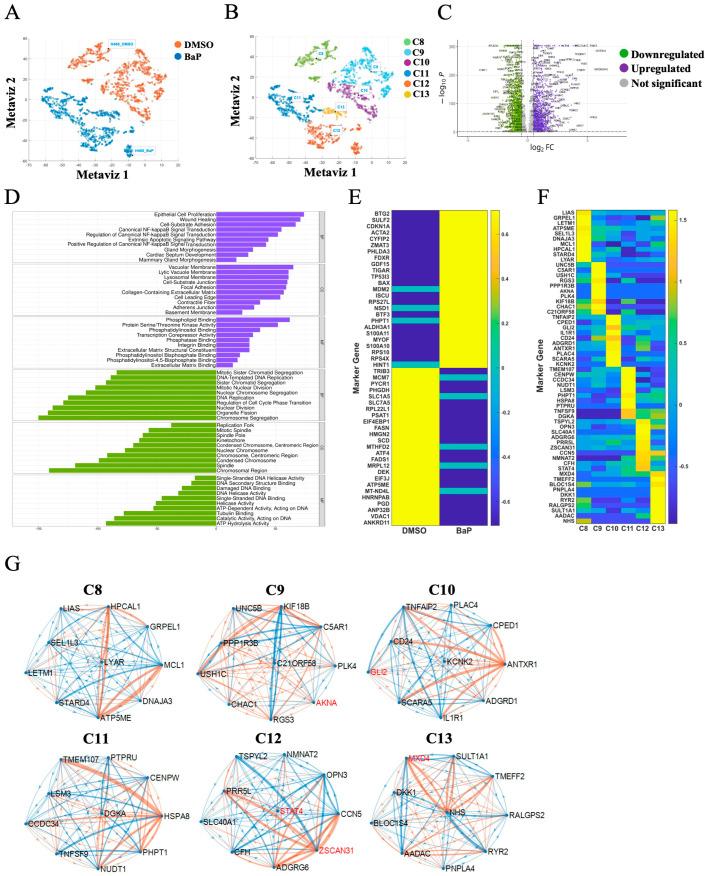
Lung cancer exhibits substantial inter- and intra-tumor heterogeneity, with features that present significant challenges in advancing biomarker discovery and the development of targeted therapeutics. To fill this gap, we employed single-cell RNA sequencing (scRNA-seq) and advanced bioinformatics tools to evaluate the transcriptomic heterogeneity of immortalized, non-transformed (BEAS2B) and transformed (H460) lung epithelial cell lines and their responses to carcinogen challenge. Gene expression profiles resolved four primary clusters further discretized into unique subclusters based on genetic signatures and phenotypic profiles. Profiles of long non-coding RNAs (lncRNAs) identified microRNA host genes, antisense RNA genes, divergent transcript, and long intergenic non-coding RNAs as contributors to cellular heterogeneity. These findings indicate that distinct patterns of gene expression, remarkably in lncRNAs, define cellular heterogeneity in non-transformed versus transformed cells. These features can be exploited for the development of therapies directed at specific cell subpopulations in precancerous lesions and within lung tumors.

摘要

肺癌表现出显著的肿瘤间和肿瘤内异质性,其特征给生物标志物发现和靶向治疗药物的开发带来了重大挑战。为了填补这一空白,我们采用单细胞RNA测序(scRNA-seq)和先进的生物信息学工具,来评估永生化、未转化(BEAS2B)和转化(H460)肺上皮细胞系的转录组异质性及其对致癌物挑战的反应。基因表达谱解析出四个主要簇,并根据基因特征和表型谱进一步细分为独特的亚簇。长链非编码RNA(lncRNA)谱确定了微小RNA宿主基因、反义RNA基因、发散转录本和长链基因间非编码RNA是细胞异质性的促成因素。这些发现表明,不同的基因表达模式,尤其是lncRNA中的表达模式,定义了未转化细胞与转化细胞中的细胞异质性。这些特征可用于开发针对癌前病变和肺肿瘤内特定细胞亚群的治疗方法。

https://cdn.ncbi.nlm.nih.gov/pmc/blobs/8ca1/11855061/db23a6cff2d6/ijms-26-01690-g001.jpg

文献AI研究员

20分钟写一篇综述,助力文献阅读效率提升50倍。

立即体验

用中文搜PubMed

大模型驱动的PubMed中文搜索引擎

马上搜索

文档翻译

学术文献翻译模型,支持多种主流文档格式。

立即体验