Suppr超能文献

钙调蛋白依赖蛋白激酶2调节由基质硬度诱导的巨噬细胞极化:对塑造硬化组织中的免疫反应的影响

CaMKK2 Regulates Macrophage Polarization Induced by Matrix Stiffness: Implications for Shaping the Immune Response in Stiffened Tissues.

作者信息

Guan Ya, Zhang Min, Song Jiyeon, Negrete Marcos, Adcock Tyler, Kandel Reeva, Racioppi Luigi, Gerecht Sharon

机构信息

Department of Biomedical Engineering, Duke University, Durham, NC, 27708, USA.

Division of Hematological Malignancies and Cellular Therapy, Department of Medicine, Duke University Medical Center, Durham, NC, 27708, USA.

出版信息

Adv Sci (Weinh). 2025 Apr;12(16):e2417778. doi: 10.1002/advs.202417778. Epub 2025 Mar 4.

Abstract

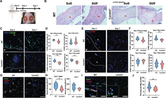
Macrophages are essential for immune responses and maintaining tissue homeostasis, exhibiting a wide range of phenotypes depending on their microenvironment. The extracellular matrix (ECM) is a vital component that provides structural support and organization to tissues, with matrix stiffness acting as a key regulator of macrophage behavior. Using physiologically relevant 3D stiffening hydrogel models, it is found that increased matrix stiffness alone promoted macrophage polarization toward a pro-regenerative phenotype, mimicking the effect of interleukin-4(IL-4) in softer matrices. Blocking Calcium/calmodulin-dependent kinase kinase 2 (CaMKK2) selectively inhibited stiffness-induced macrophage polarization without affecting IL-4-driven pro-regenerative pathways. In functional studies, CaMKK2 deletion prevented M2-like/pro-tumoral polarization caused by matrix stiffening, which in turn hindered tumor growth. In a murine wound healing model, loss of CaMKK2 impaired matrix stiffness-mediated macrophage accumulation, ultimately disrupting vascularization. These findings highlight the critical role of CaMKK2 in the macrophage mechanosensitive fate determination and gene expression program, positioning this kinase as a promising therapeutic target to selectively modulate macrophage responses in pathologically stiff tissues.

摘要

巨噬细胞对于免疫反应和维持组织内稳态至关重要,根据其微环境表现出广泛的表型。细胞外基质(ECM)是为组织提供结构支持和组织架构的重要组成部分,基质硬度是巨噬细胞行为的关键调节因子。使用生理相关的3D硬化水凝胶模型发现,仅增加基质硬度就可促进巨噬细胞向促再生表型极化,类似于白细胞介素-4(IL-4)在较软基质中的作用。阻断钙/钙调蛋白依赖性激酶激酶2(CaMKK2)可选择性抑制硬度诱导的巨噬细胞极化,而不影响IL-4驱动的促再生途径。在功能研究中,CaMKK2缺失可防止由基质硬化引起的M2样/促肿瘤极化,进而阻碍肿瘤生长。在小鼠伤口愈合模型中,CaMKK2缺失会损害基质硬度介导的巨噬细胞聚集,最终破坏血管生成。这些发现突出了CaMKK2在巨噬细胞机械敏感命运决定和基因表达程序中的关键作用,将该激酶定位为在病理僵硬组织中选择性调节巨噬细胞反应的有前景的治疗靶点。

https://cdn.ncbi.nlm.nih.gov/pmc/blobs/2252/12021110/7da13f8b974f/ADVS-12-2417778-g005.jpg

文献AI研究员

20分钟写一篇综述,助力文献阅读效率提升50倍。

立即体验

用中文搜PubMed

大模型驱动的PubMed中文搜索引擎

马上搜索

文档翻译

学术文献翻译模型,支持多种主流文档格式。

立即体验