Suppr超能文献

信号辅助调节分子(SARM)通过多步骤机制调控弓形虫感染期间的细胞凋亡和炎症反应。

SARM regulates cell apoptosis and inflammation during Toxoplasma gondii infection through a multistep mechanism.

作者信息

Gao Shumin, Gao Min, Du Huanhui, Li Lingyu, An Xudian, Shi Yongyu, Wang Xiaoyan, Cong Hua, Han Bing, Zhou Chunxue, Zhou Huaiyu

机构信息

Department of Pathogen Biology, School of Basic Medical Sciences, Cheeloo Medical College, Shandong University, Jinan, Shandong, People's Republic of China.

National Institute On Drug Dependence, Peking University, Beijing, People's Republic of China.

出版信息

Parasit Vectors. 2025 Mar 12;18(1):103. doi: 10.1186/s13071-025-06721-2.

Abstract

BACKGROUND

The sterile alpha and HEAT/Armadillo motif (SARM) is the fifth Toll-like receptor (TLR) adaptor protein containing the Toll/interleukin-1 receptor (TIR) domain, which is highly enriched in the brain. Toxoplasma gondii (T. gondii) is an obligate intracellular parasitic protozoan that causes zoonotic toxoplasmosis, resulting in threats to human health, such as brain damage. Previous studies have shown that SARM plays crucial roles in cell death and triggers specific transcription programs of innate immunity in response to cell stress, viral, and bacterial infections. However, whether SARM is involved in T. gondii infection remains unclear.

METHODS

In this report, quantitative real-time polymerase chain reaction (qPCR), western blot, flow cytometry, ethynyldeoxyuridine (EdU) assay, and enzyme-linked immunosorbent assay (ELISA) were used to explore the relationship between SARM and T. gondii.

RESULTS

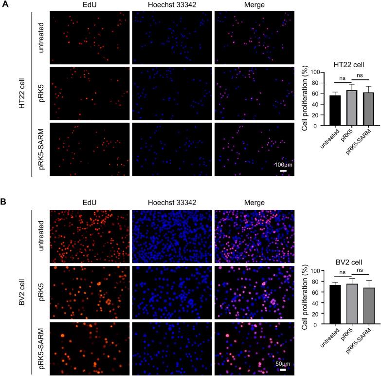
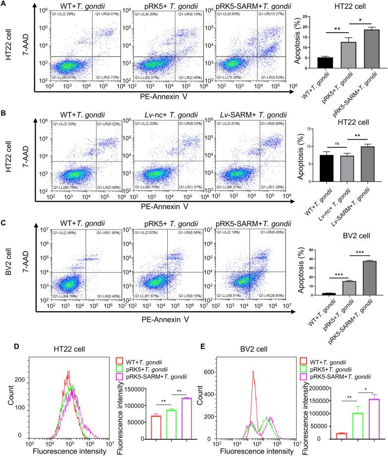
Here, we showed that T. gondii infection increased the expression of SARM in vitro and in vivo. SARM induced cell apoptosis during T. gondii infection, activating the mitochondrial apoptotic pathway, the endoplasmic reticulum stress (ER) pathway, and the mitogen-activated protein kinase (MAPK) signaling pathway, and prompting the production of reactive oxygen species (ROS). Furthermore, SARM participated in the regulation of the inflammatory response through the nod-like receptor pyrin domain 3 (NLRP3) inflammasome signaling pathway during T. gondii in vitro infection.

CONCLUSIONS

These results elucidate the relationship between SARM and T. gondii infection, suggesting that SARM may represent a potential target for T. gondii control.

摘要

背景

无菌α和HEAT/犰狳基序(SARM)是包含Toll/白细胞介素-1受体(TIR)结构域的第五种Toll样受体(TLR)衔接蛋白,在大脑中高度富集。刚地弓形虫是一种专性细胞内寄生原生动物,可引起人畜共患的弓形虫病,对人类健康造成威胁,如脑损伤。先前的研究表明,SARM在细胞死亡中起关键作用,并在应对细胞应激、病毒和细菌感染时触发先天免疫的特定转录程序。然而,SARM是否参与刚地弓形虫感染仍不清楚。

方法

在本报告中,采用定量实时聚合酶链反应(qPCR)、蛋白质免疫印迹法、流式细胞术、乙炔基脱氧尿苷(EdU)检测和酶联免疫吸附测定(ELISA)来探究SARM与刚地弓形虫之间的关系。

结果

在此,我们表明刚地弓形虫感染在体外和体内均增加了SARM的表达。SARM在刚地弓形虫感染期间诱导细胞凋亡,激活线粒体凋亡途径、内质网应激(ER)途径和丝裂原活化蛋白激酶(MAPK)信号通路,并促使活性氧(ROS)的产生。此外,在刚地弓形虫体外感染期间,SARM通过NOD样受体含pyrin结构域3(NLRP3)炎性小体信号通路参与炎症反应的调节。

结论

这些结果阐明了SARM与刚地弓形虫感染之间的关系,表明SARM可能是控制刚地弓形虫的潜在靶点。

https://cdn.ncbi.nlm.nih.gov/pmc/blobs/18e4/11899056/61f745a00edd/13071_2025_6721_Fig1_HTML.jpg

文献AI研究员

20分钟写一篇综述,助力文献阅读效率提升50倍。

立即体验

用中文搜PubMed

大模型驱动的PubMed中文搜索引擎

马上搜索

文档翻译

学术文献翻译模型,支持多种主流文档格式。

立即体验