Wu Sijia, Wang Qian, Du Jun, Meng Qingxuan, Li Yuhao, Miao Yuqing, Miao Qing, Wu Jingxiang
Department of Anesthesiology, Shanghai Chest Hospital, Shanghai Jiao Tong University, School of Medicine, Shanghai 200030, China.
School of Materials and Chemistry, Institute of Bismuth Science, Shanghai Collaborative Innovation Center of Energy Therapy for Tumors, University of Shanghai for Science and Technology, Shanghai 200093, China.
Theranostics. 2025 Jan 27;15(7):2737-2756. doi: 10.7150/thno.106999. eCollection 2025.
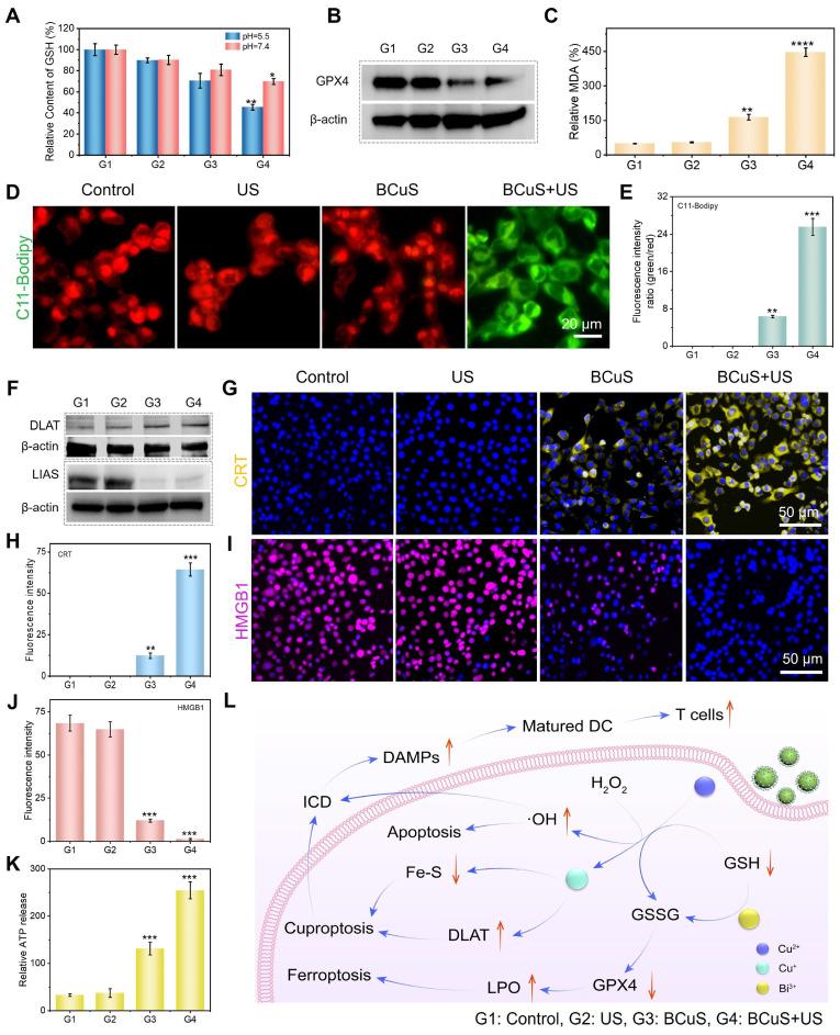
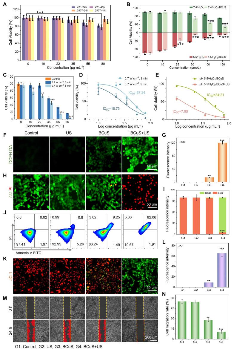
Activating a robust immune system is a crucial strategy for combating solid tumors and preventing recurrences. Studies have shown that cuproptosis and the resulting increased reactive oxygen species (ROS) can trigger immunogenic cell death (ICD) and modulate the tumor immune microenvironment, thereby activating systemic immunity. Therefore, for this purpose, it is important to design a multifunctional copper-based nanomaterial. In this study, we developed BiOS-CuS p-n heterojunction nanoparticles (BCuS NPs) designed to stimulate systemic immune responses and effectively suppress both dormant and recurrent tumors. BCuS nanoparticles were characterized using transmission electron microscopy, X-ray diffraction, and other methods. In addition, the sonodynamic and chemodynamic properties of BCuS were intensively studied by various experimental methods. We identified the mechanisms by which BCuS induced multiple paths of cell death, by using experiments, including immunofluorescence assays, western blotting, and cell flow cytometry. In addition, we used mouse orthotopic and distal tumor models and RNA sequencing to evaluate the efficacy of combination therapy. The results showed that BCuS produced a Fenton-like reaction in an acidic environment and induced the production of highly toxic ROS during ultrasound treatment. studies further showed that BCuS induced the occurrence of cuproptosis and ferroptosis, and stimulated ICD in combination with ROS, thereby effectively reversing the immunosuppression of the tumor microenvironment, and improving the sensitivity of immunotherapy. As demonstrated by studies, experiments also confirmed the enhanced effects of combination therapy. The BCuS sonosensitizer showed sonodynamic therapy effects, including inhibition of tumor growth in combination with multiple cell death modalities. These findings provide a novel method for using nanomaterials for multimodal combination cancer therapy.
激活强大的免疫系统是对抗实体瘤和预防复发的关键策略。研究表明,铜死亡以及由此产生的活性氧(ROS)增加可引发免疫原性细胞死亡(ICD)并调节肿瘤免疫微环境,从而激活全身免疫。因此,出于这个目的,设计一种多功能铜基纳米材料很重要。在本研究中,我们开发了旨在刺激全身免疫反应并有效抑制休眠和复发性肿瘤的BiOS-CuS p-n异质结纳米颗粒(BCuS NPs)。使用透射电子显微镜、X射线衍射和其他方法对BCuS纳米颗粒进行了表征。此外,通过各种实验方法深入研究了BCuS的声动力和化学动力特性。我们通过免疫荧光测定、蛋白质免疫印迹和细胞流式细胞术等实验确定了BCuS诱导多种细胞死亡途径的机制。此外,我们使用小鼠原位和远端肿瘤模型以及RNA测序来评估联合治疗的疗效。结果表明,BCuS在酸性环境中产生类芬顿反应,并在超声治疗期间诱导产生高毒性的ROS。研究进一步表明,BCuS诱导铜死亡和铁死亡的发生,并与ROS联合刺激ICD,从而有效逆转肿瘤微环境的免疫抑制,提高免疫治疗的敏感性。正如研究所证明的,实验也证实了联合治疗的增强效果。BCuS声敏剂显示出声动力治疗效果,包括与多种细胞死亡方式联合抑制肿瘤生长。这些发现为使用纳米材料进行多模态联合癌症治疗提供了一种新方法。