Suppr超能文献

原发性开角型青光眼染色质调节因子特征及潜在候选药物的鉴定

Identification of a chromatin regulator signature and potential candidate drugs for primary open-angle glaucoma.

作者信息

Zhang Xinyue, Xiao Lulu, Zhou Xiaoyu, Xu Jiahao, Liao Li, Wu Ping, Liao Zhimin, Duan Xuanchu

机构信息

Glaucoma Institute, Hunan Engineering Research Center for Glaucoma with Artificial Intelligence in Diagnosis and Application of New Materials, Changsha Aier Eye Hospital, Changsha, Hunan, China.

Aier School of Ophthalmology, Central South University, Changsha, Hunan, China.

出版信息

Epigenomics. 2025 Apr;17(6):377-387. doi: 10.1080/17501911.2025.2479420. Epub 2025 Mar 17.

Abstract

AIMS

This research aims to establish a chromatin regulator (CR) signature to provide new epigenetic insights into the pathogenesis of primary open-angle glaucoma (POAG).

MATERIALS & METHODS: The expression profile of CRs in trabecular meshwork (TM) tissues was analyzed by bioinformatics analysis; The selected hub CRs were further verified by cell experiments.

RESULTS

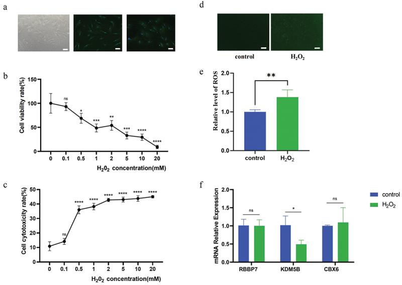
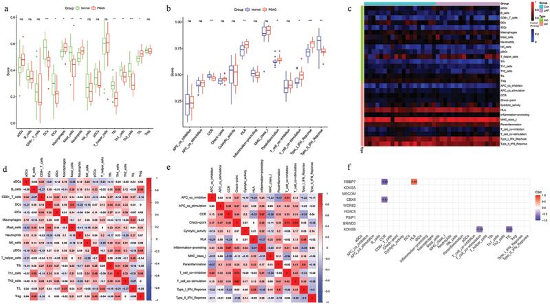
We found the immune microenvironment of the TMwas changed in POAG patients and identified 3 differentially expressed CRs that were relevant to immunity. Then, we successfully constructed and proved a predicted signature based on these 3 CRs, which could effectively predict the risk of POAG. The genes co-expressed with these 3 CRs and miRNAs with are gulatory relationship were identified, and a miRNA-hub CR network was successfully constructed. The results of the Gene Set Enrichment analysis indicated that these 3 hub CRs were all associated with neurodegenerative diseases. Moreover, the human trabecular meshwork cell (HTMC) oxidative stress model was constructed, and KDM5B was significantly down-regulated in this cell model. Finally, we found 10 agents that might be helpful for patients with POAG.

CONCLUSIONS

Dysregulation of CR expression in TM tissues may be involved in the occurrence and progression of POAG through multiple mechanisms.

摘要

目的

本研究旨在建立一种染色质调节因子(CR)特征,为原发性开角型青光眼(POAG)的发病机制提供新的表观遗传学见解。

材料与方法

通过生物信息学分析小梁网(TM)组织中CR的表达谱;通过细胞实验进一步验证所选的关键CR。

结果

我们发现POAG患者TM的免疫微环境发生改变,并鉴定出3个与免疫相关的差异表达CR。然后,我们成功构建并验证了基于这3个CR的预测特征,该特征可有效预测POAG风险。鉴定了与这3个CR共表达的基因以及具有调控关系的miRNA,并成功构建了miRNA-关键CR网络。基因集富集分析结果表明,这3个关键CR均与神经退行性疾病相关。此外,构建了人小梁网细胞(HTMC)氧化应激模型,KDM5B在该细胞模型中显著下调。最后,我们发现了10种可能对POAG患者有帮助的药物。

结论

TM组织中CR表达失调可能通过多种机制参与POAG的发生和发展。

https://cdn.ncbi.nlm.nih.gov/pmc/blobs/e461/11980481/02e4b8452e23/IEPI_A_2479420_F0001_OC.jpg

文献AI研究员

20分钟写一篇综述,助力文献阅读效率提升50倍。

立即体验

用中文搜PubMed

大模型驱动的PubMed中文搜索引擎

马上搜索

文档翻译

学术文献翻译模型,支持多种主流文档格式。

立即体验