He Fanping, Li Mengfan, Zhao Han, Zhao He, Meng Xin, Zhang Yiya, Tang Yan, Huang Hongwen, Li Ji, Xie Hongfu, Wang Ben
Department of Dermatology, Xiangya Hospital, Central South University, Changsha, People's Republic of China.
Department of Plastic and Reconstructive Surgery, Beijing Tongren Hospital, Capital Medical University, Beijing, People's Republic of China.
Int J Nanomedicine. 2025 Mar 12;20:3067-3081. doi: 10.2147/IJN.S499289. eCollection 2025.
Impaired wound healing leads to compromised cutaneous barrier and dysfunction, which still remains a challenging problem. However, safe and efficient materials and treatments for promoting wound healing are still lacking. Metal nanoparticles especially palladium nanoparticles (Pd NPs) have attracted tremendous interests in medical application in recent years, due to its unique physicochemical properties and biological inertness. Thereinto, Pd icosahedra nanoparticles (Pd Icos NPs) and Pd octahedra nanoparticles (Pd Oct NPs) have superior catalytic activity compared to other shapes but the application in skin wound healing have not been studied and reported.
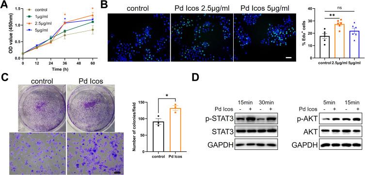
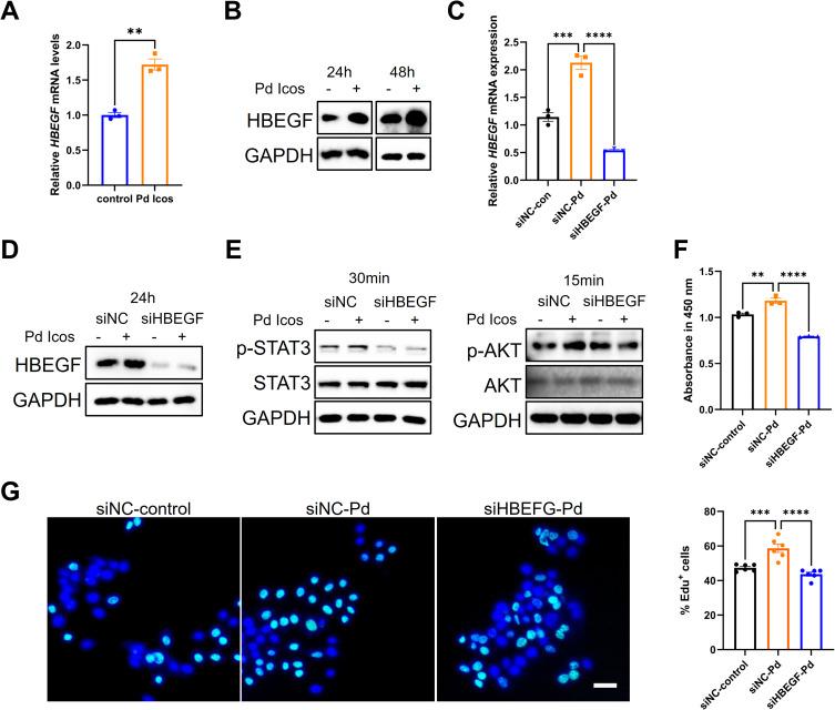
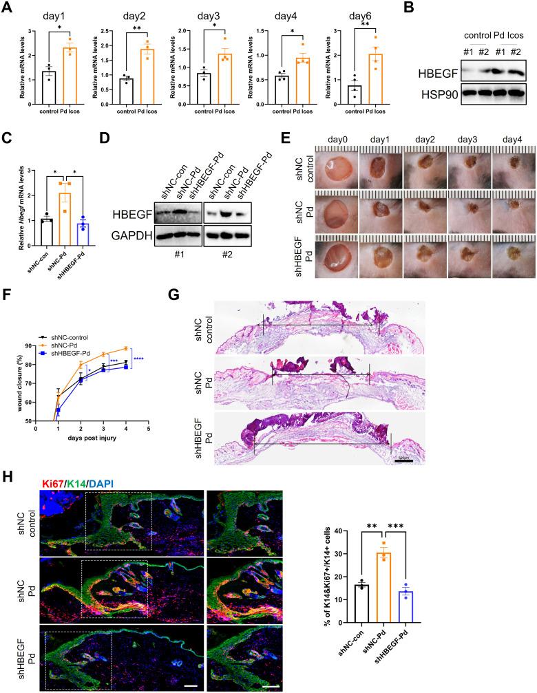
Pd Oct NPs and Pd Icos NPs were synthesized by seed-mediated growth method and one-step synthesis method and characterized by series physical chemical assays. The acute full-thickness skin excision wound mouse model was used to access the wound healing potential and screen out the effective materials-Pd Icos NPs. Next evaluate the biotoxicity and safety of Pd Icos NPs and both in HaCaT cells and in vivo. Further examine related molecules expression by RT-qPCR and WB in HaCaT cells and wound tissues with Pd Icos treatment. Then knockout the related molecules both in HaCaT cells and in vivo to validate the molecular mechanism of these molecules in the phenotype of wound healing promoted by Pd Icos NPs.
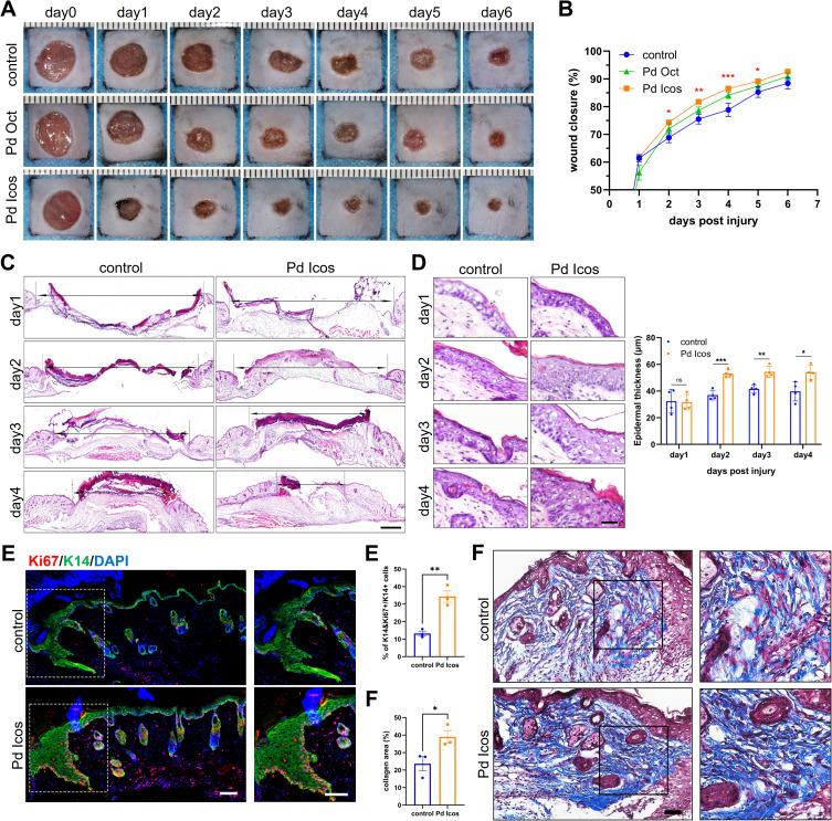
Pd Icos NPs with surface and tensile strain rather than Pd Oct NPs can promote skin wound healing. Pd Icos NPs upregulates the expression of HBEGF by promoting the production of transcription factor SP1, and contributes to keratinocytes proliferation and accelerating acute full-thickness skin wound healing.
Pd Icos NPs represent an effective and safe material for skin wound healing, suggesting a potential novel therapeutic strategy.
伤口愈合受损会导致皮肤屏障受损和功能障碍,这仍然是一个具有挑战性的问题。然而,促进伤口愈合的安全有效的材料和治疗方法仍然缺乏。金属纳米颗粒,尤其是钯纳米颗粒(Pd NPs),近年来因其独特的物理化学性质和生物惰性,在医学应用中引起了极大的关注。其中,二十面体钯纳米颗粒(Pd Icos NPs)和八面体钯纳米颗粒(Pd Oct NPs)相比其他形状具有更优异的催化活性,但在皮肤伤口愈合方面的应用尚未见研究报道。
通过种子介导生长法和一步合成法合成Pd Oct NPs和Pd Icos NPs,并通过一系列物理化学分析进行表征。使用急性全层皮肤切除伤口小鼠模型评估伤口愈合潜力,筛选出有效材料——Pd Icos NPs。接下来评估Pd Icos NPs在HaCaT细胞和体内的生物毒性和安全性。进一步通过RT-qPCR和WB检测HaCaT细胞和经Pd Icos处理的伤口组织中相关分子的表达。然后在HaCaT细胞和体内敲除相关分子,以验证这些分子在Pd Icos NPs促进伤口愈合表型中的分子机制。
具有表面和拉伸应变的Pd Icos NPs而非Pd Oct NPs能够促进皮肤伤口愈合。Pd Icos NPs通过促进转录因子SP1的产生上调HBEGF的表达,有助于角质形成细胞增殖并加速急性全层皮肤伤口愈合。
Pd Icos NPs是一种用于皮肤伤口愈合的有效且安全的材料,提示了一种潜在的新型治疗策略。