Suppr超能文献

综合生物信息学和验证揭示系统性红斑狼疮中的跨膜蛋白45A调控心房颤动中的心房纤维化。

Integrated bioinformatics and validation reveal TMEM45A in systemic lupus erythematosus regulating atrial fibrosis in atrial fibrillation.

作者信息

Xu Hongjie, Ding Sufan, Ning Xiaoping, Ma Ye, Yu Qi, Shen Yi, Han Lin, Xu Zhiyun

机构信息

Department of Cardiovascular Surgery, Changhai Hospital, The Naval Medical University, 168 Changhai Road, Shanghai, 200433, China.

National Clinical Research Center of Kidney Diseases, Jinling Hospital, Nanjing University School of Medicine, Nanjing, 210002, Jiangsu, China.

出版信息

Mol Med. 2025 Mar 18;31(1):104. doi: 10.1186/s10020-025-01162-0.

Abstract

BACKGROUND

Accumulative evidence has shown that systemic lupus erythematosus (SLE) increases the risk of various cardiovascular diseases including atrial fibrillation (AF). The study aimed to screen potential key genes underlying co-pathogenesis between SLE and AF, and to discover therapeutic targets for AF.

METHODS

Differentially expressed genes (DEGs) were identified, and co-expressed gene modules were obtained through weighted gene co-expression network analysis (WGCNA) based on the AF and SLE expression profiles from the GEO database. Subsequently, machine learning algorithms including LASSO regression and support vector machine (SVM) method were employed to identify the candidate therapeutic target for SLE-related AF. Furthermore, the therapeutic role of TMEM45A was validated both in vivo and vitro.

RESULTS

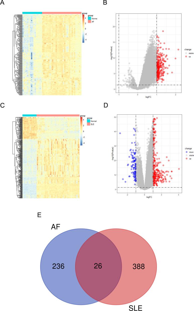
Totally, 26 DEGs were identified in SLE and AF. The PPI network combined with WGCNA identified 51 key genes in SLE and AF. Ultimately, Machine learning-based methods screened three hub genes in SLE combined with AF, including TMEM45A, ITGB2 and NFKBIA. The cMAP analysis exposed KI-8751 and YM-155 as potential drugs for AF treatment. Regarding TMEM45A, the aberrant expression was validated in blood of SLE patients. Additionally, TMEM45A expression was up-regulated in the atrial tissue of patients with AF. Furthermore, TMEM45A knockdown alleviated AF occurrence and atrial fibrosis in vivo and Ang II-induced NRCFs fibrosis in vitro.

CONCLUSION

The crosstalk genes underlying co-pathogenesis between SLE and AF were unraveled. Furthermore, the pro-fibrotic role of TMEM45A was validated in vivo and vitro, highlighting its potential as a therapeutic target for AF.

摘要

背景

越来越多的证据表明,系统性红斑狼疮(SLE)会增加包括心房颤动(AF)在内的各种心血管疾病的风险。本研究旨在筛选SLE和AF共同发病机制潜在的关键基因,并发现AF的治疗靶点。

方法

通过基于来自GEO数据库的AF和SLE表达谱进行加权基因共表达网络分析(WGCNA),鉴定差异表达基因(DEG)并获得共表达基因模块。随后,采用包括套索回归和支持向量机(SVM)方法在内的机器学习算法,确定SLE相关AF的候选治疗靶点。此外,在体内和体外验证了跨膜蛋白45A(TMEM45A)的治疗作用。

结果

在SLE和AF中总共鉴定出26个DEG。蛋白质-蛋白质相互作用(PPI)网络结合WGCNA在SLE和AF中鉴定出51个关键基因。最终,基于机器学习的方法在SLE合并AF中筛选出3个枢纽基因,包括TMEM45A、整合素β2(ITGB2)和核因子κB抑制蛋白α(NFKBIA)。连通图(cMAP)分析显示,KI-8751和YM-155是AF治疗的潜在药物。关于TMEM45A,在SLE患者血液中验证了其异常表达。此外,AF患者心房组织中TMEM45A表达上调。此外,敲低TMEM45A可减轻体内AF的发生和心房纤维化,并减轻体外血管紧张素II诱导的新生大鼠心肌成纤维细胞(NRCFs)纤维化。

结论

揭示了SLE和AF共同发病机制的相互作用基因。此外,在体内和体外验证了TMEM45A的促纤维化作用,突出了其作为AF治疗靶点的潜力。

https://cdn.ncbi.nlm.nih.gov/pmc/blobs/4271/11917082/0622d10ab41e/10020_2025_1162_Fig1_HTML.jpg

文献AI研究员

20分钟写一篇综述,助力文献阅读效率提升50倍。

立即体验

用中文搜PubMed

大模型驱动的PubMed中文搜索引擎

马上搜索

文档翻译

学术文献翻译模型,支持多种主流文档格式。

立即体验