Nguyen Tuyet-Kha, Nguyen Sy-Thau, Nguyen Van-Truong, Na Sung-Hun, Moon Robert W, Sattabongkot Jetsumon, Lau Yee Ling, Park Won-Sun, Chun Wan-Joo, Lu Feng, Lee Seong-Kyun, Han Jin-Hee, Han Eun-Taek
Department of Medical Environmental Biology and Tropical Medicine, Kangwon National University School of Medicine, Chuncheon-si, Gangwon-do, South Korea.
Institue of Clinical Infectious Diseases, 108 Military Central Hospital, Hanoi, Vietnam.
mBio. 2025 May 14;16(5):e0391724. doi: 10.1128/mbio.03917-24. Epub 2025 Apr 9.
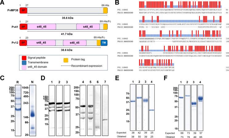
The absence of an cultivation system for hinders the exploration of molecular targets for vaccine development. To address this, functional studies often rely on alternative models, such as , due to its genetic similarity to . This study investigated the role of a novel micronemal protein, PvMP38 (PVX_110945), in both and merozoite invasion of erythrocytes. The full-length ectodomain of PvMP38 was expressed, and polyclonal antibodies were generated to assess its function. PvMP38 was confirmed to localize on micronemal organelle in both and merozoites. protein-protein interaction assays revealed that PvMP38 binds to Pv12 with high-affinity interaction. A conserved novel complex of Pv12-Pv41-PvMP38 was identified by immunoprecipitation of antibodies on schizont lysates. Linear epitopes of PvMP38 with high and moderate antigenicity were identified in clinical isolates of both species. Invasion inhibition assays demonstrated that a triple antibody combination targeting the PvMP38, Pv12, and Pv41 significantly reduced merozoite invasion of erythrocytes compared to a single antibody. In addition, CRISPR/Cas9-mediated knockout of markedly impaired parasite growth, underscoring its essential role during the asexual stage. These findings identify PvMP38 and its associated complex as promising targets for malaria interventions and highlight the utility of as a model for investigating erythrocyte invasion mechanisms.IMPORTANCEThis manuscript reported an effort in malaria eradication by identifying and functionally characterizing a novel micronemal protein, PvMP38, involved in erythrocyte invasion. A narrow repertoire of an efficacious vaccine targeting candidates is being developed due to the lack of continuous culture. This study addresses a gap in research using as a model for both genome editing and antibody functionality validation. By enhancing the protein-protein interaction screening framework, this study demonstrated that PvMP38 forms a complex with Pv12 and Pv41, opening the approaches to multi-antigen vaccines. The successful application of CRISPR/Cas9 gene editing techniques to disrupt its homolog, the gene, further assesses the protein's significance in the growth and invasion of the parasite. These findings provided valuable insights into the biology of and proposed PvMP38 as a promising candidate for malaria intervention strategies.
缺乏用于[疟原虫名称]的培养系统阻碍了疫苗开发分子靶点的探索。为解决这一问题,功能研究通常依赖替代模型,例如[替代模型名称],因为它与[疟原虫名称]具有基因相似性。本研究调查了一种新型微线体蛋白PvMP38(PVX_110945)在[疟原虫名称]裂殖子侵入红细胞过程中的作用。表达了PvMP38的全长胞外域,并制备了多克隆抗体以评估其功能。证实PvMP38定位于[疟原虫名称]和[另一种疟原虫名称]裂殖子的微线体细胞器上。蛋白质-蛋白质相互作用分析表明,PvMP38以高亲和力相互作用与Pv12结合。通过用[疟原虫名称]抗体对[疟原虫名称]裂殖体裂解物进行免疫沉淀,鉴定出一种保守的新型Pv12-Pv41-PvMP38复合物。在这两种疟原虫的临床分离株中鉴定出具有高和中等抗原性的PvMP38线性表位。侵入抑制试验表明,与单克隆抗体相比,靶向PvMP38、Pv12和Pv41的三联抗体组合显著降低了[疟原虫名称]裂殖子对红细胞的侵入。此外,CRISPR/Cas9介导的[疟原虫名称]基因敲除显著损害了寄生虫的生长,强调了其在无性阶段的重要作用。这些发现确定PvMP38及其相关复合物是疟疾干预的有希望的靶点,并突出了[替代模型名称]作为研究[疟原虫名称]红细胞侵入机制模型的实用性。重要性本手稿报道了通过鉴定和功能表征一种参与红细胞侵入的新型[疟原虫名称]微线体蛋白PvMP38来根除疟疾的努力。由于缺乏连续的[疟原虫名称]培养,正在开发针对[疟原虫名称]候选物的有效疫苗的有限种类。本研究利用[替代模型名称]作为基因组编辑和抗体功能验证的模型,填补了[疟原虫名称]研究的空白。通过加强蛋白质-蛋白质相互作用筛选框架,本研究表明PvMP38与Pv12和Pv41形成复合物,为多抗原疫苗开辟了途径。CRISPR/Cas9基因编辑技术成功应用于破坏其同源物[疟原虫名称]基因,进一步评估了该蛋白在寄生虫生长和侵入中的重要性。这些发现为[疟原虫名称]生物学提供了有价值的见解,并提出PvMP38作为疟疾干预策略的有希望的候选物。