Gonzalez Castro L Nicolas, Gavish Avishai, Bussema Lillian, Mount Christopher W, Neftel Cyril, Nomura Masashi, Chiocca E Antonio, Bi Wenya Linda, Arnaout Omar, Barker Fred G, Brown Justin M, Jordan Justin T, Batchelor Tracy T, Stemmer-Rachamimov Anat, Plotkin Scott R, Tirosh Itay, Suvà Mario L
Department of Pathology, Massachusetts General Hospital, Boston, MA, USA.
Department of Neurology, Brigham and Women's Hospital, Boston, MA, USA.
Genome Med. 2025 Apr 11;17(1):37. doi: 10.1186/s13073-025-01462-4.
Schwannomas are nerve sheath tumors arising at cranial and peripheral nerves, either sporadically or in patients with a schwannomatosis-predisposition syndrome. There is limited understanding of the transcriptional heterogeneity of schwannomas across genetic backgrounds and anatomic locations.
Here, we prospectively profile by single-cell full-length transcriptomics tumors from 22 patients with NF2-related schwannomatosis, non-NF2-related schwannomatosis, and sporadic schwannomas, resected from cranial and peripheral nerves. We profiled 11,373 cells (after QC), including neoplastic cells, fibroblasts, T cells, endothelial cells, myeloid cells, and pericytes.
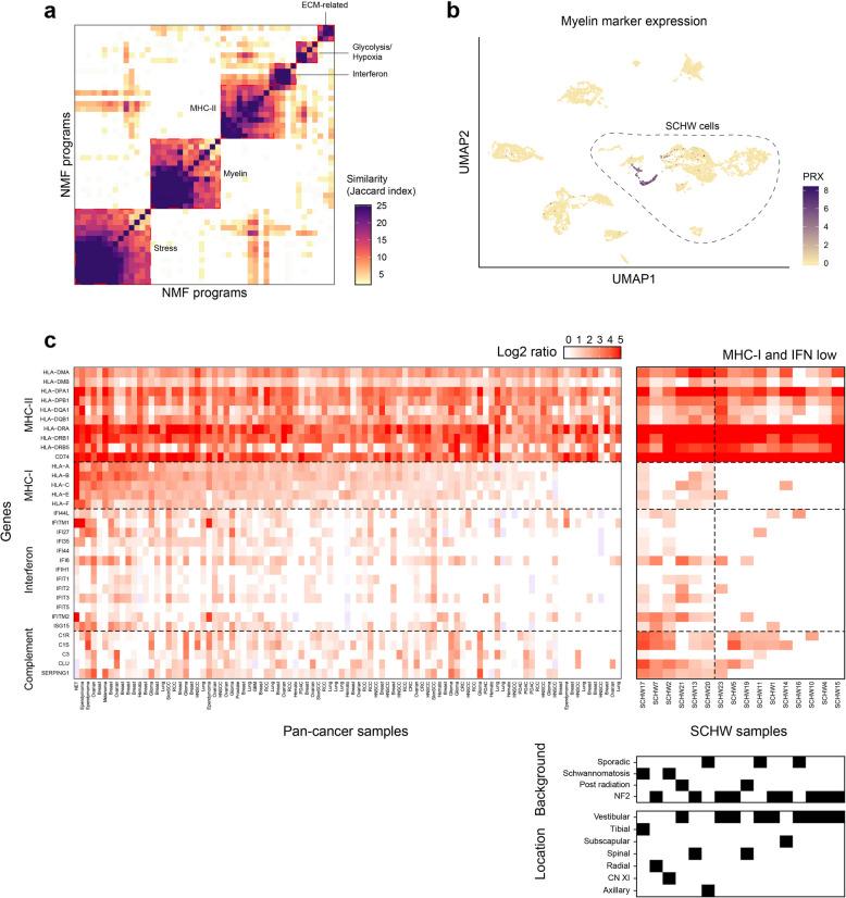
We characterize the intra-tumoral genetic and transcriptional heterogeneity of schwannoma, identifying six distinct transcriptional metaprograms, with gene signatures related to stress, myelin production, antigen presentation, interferon signaling, glycolysis, and extracellular matrix. We demonstrate the robustness of our findings with analysis of an independent cohort.
Overall, our atlas describes the spectrum of gene expression across schwannoma entities at the single-cell level and will serve as an important resource for the community.
施万细胞瘤是起源于颅神经和周围神经的神经鞘瘤,可散发出现,也可发生于患有施万细胞瘤病易感综合征的患者。目前对于不同遗传背景和解剖位置的施万细胞瘤的转录异质性了解有限。
在此,我们通过单细胞全长转录组学对22例患者的肿瘤进行前瞻性分析,这些患者的肿瘤分别为与神经纤维瘤病2型(NF2)相关的施万细胞瘤病、非NF2相关的施万细胞瘤病以及散发性施万细胞瘤,均从颅神经和周围神经切除。我们分析了11,373个细胞(经过质量控制后),包括肿瘤细胞、成纤维细胞、T细胞、内皮细胞、髓样细胞和周细胞。
我们对施万细胞瘤的肿瘤内遗传和转录异质性进行了表征,识别出六种不同的转录元程序,其基因特征与应激、髓鞘生成、抗原呈递、干扰素信号传导、糖酵解和细胞外基质有关。我们通过对一个独立队列的分析证明了我们研究结果的稳健性。
总体而言,我们的图谱描述了单细胞水平上施万细胞瘤实体的基因表达谱,将成为该领域的重要资源。