Maruf Ali, Milewska Małgorzata, Dudzisz Katarzyna, Lalik Anna, Student Sebastian, Salvati Anna, Wandzik Ilona
Department of Organic Chemistry, Bioorganic Chemistry and Biotechnology, Faculty of Chemistry, Silesian University of Technology, Krzywoustego 4, Gliwice, 44-100 Poland.
Biotechnology Center, Silesian University of Technology, Krzywoustego 8, Gliwice 44-100, Poland.
Biomacromolecules. 2025 May 12;26(5):2835-2851. doi: 10.1021/acs.biomac.4c01505. Epub 2025 Apr 14.
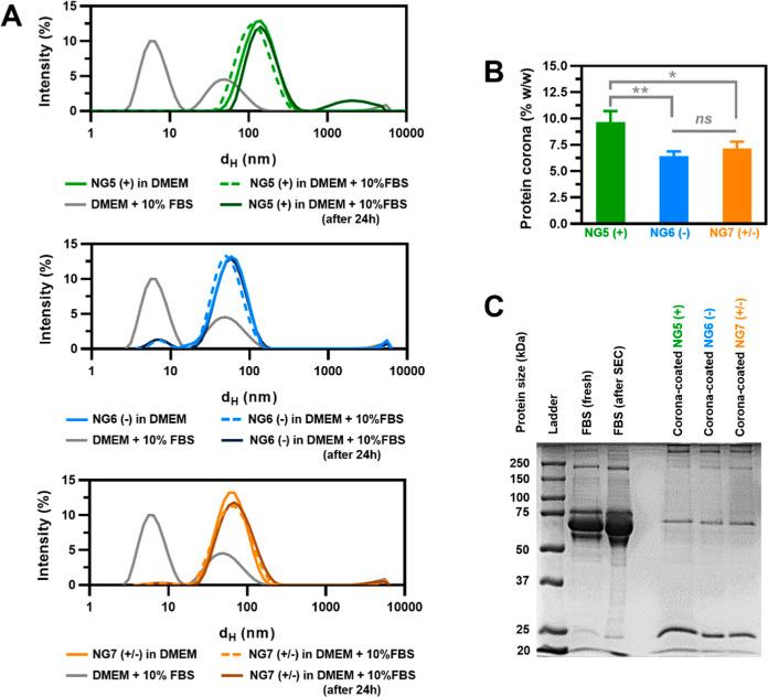
Trehalose has sparked considerable interest in a variety of pharmaceutical applications as well as in cryopreservation. Recently, there have been growing efforts in the development of trehalose delivery nanocarriers to address the issue of the poor bioavailability of trehalose. The majority of the strategies comprise physical entrapment of trehalose, since its covalent, yet biolabile, conjugation is challenging. Here, we present research on trehalose-releasing nanogels, in which covalent, yet biolabile, conjugation of trehalose was achieved through the co-incorporation of trehalose (meth)acrylate(s) together with hydrophilic primary/secondary acrylamides in one polymeric network. In this case, the primary and secondary amide groups participated in ester hydrolysis in the (meth)acrylate units, making the hydrolysis feasible under physiologically relevant conditions. A set of nanogels with precisely selected compositions were synthesized, characterized, and then studied to evaluate the influence of various structural and environmental factors on the release rate of trehalose. The study also provides insights into some other aspects that are important in view of potential biomedical applications, including specific interactions of nanogels through their terminal α-d-glucopyranosyl moieties from pendant trehalose, protein corona formation, and cellular uptake.
海藻糖在多种药物应用以及冷冻保存方面引发了相当大的关注。最近,人们越来越致力于开发海藻糖递送纳米载体,以解决海藻糖生物利用度低的问题。大多数策略包括对海藻糖进行物理包封,因为其共价连接虽然不稳定,但具有生物活性,这具有挑战性。在此,我们展示了关于释放海藻糖的纳米凝胶的研究,其中通过在一个聚合物网络中共同掺入(甲基)丙烯酸海藻糖酯与亲水性伯/仲丙烯酰胺,实现了海藻糖的共价但不稳定的连接。在这种情况下,伯酰胺基和仲酰胺基参与了(甲基)丙烯酸酯单元中的酯水解反应,使得水解在生理相关条件下可行。合成并表征了一组具有精确选定组成的纳米凝胶,然后对其进行研究,以评估各种结构和环境因素对海藻糖释放速率的影响。该研究还深入探讨了从潜在生物医学应用角度来看很重要的其他一些方面,包括纳米凝胶通过其侧链海藻糖的末端α - d - 吡喃葡萄糖基部分的特异性相互作用、蛋白质冠层形成以及细胞摄取。