Zhao Erman, Tang Xiuling, Li Xitong, Zhao Jun, Wang Saiying, Wei Gaofei, Yang Le, Zhao Minggao
Precision Pharmacy & Drug Development Center, Department of Pharmacy, Tangdu Hospital, Air Force Medical University, Xi'an, 710038, China.
Department of Surgery, Xi'an Lintong District People's Hospital, Xi'an, 710600, China.
Mater Today Bio. 2025 Mar 27;32:101686. doi: 10.1016/j.mtbio.2025.101686. eCollection 2025 Jun.
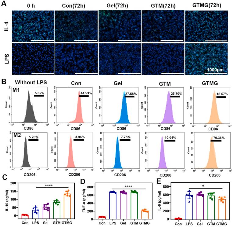
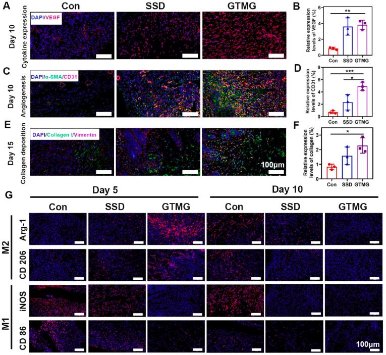
Globally, more than 300,000 fatalities occur from burns annually, and burn-wound healing continues to present significant challenges owing to the wound's propensity for infections, heavy bleeding, poor angiogenesis, and persistent inflammatory responses. The immunomodulation of macrophage polarization toward the M2 phenotype facilitates the healing of burn wounds by controlling the tissue microenvironment and expediting the transition from the inflammatory phase to proliferation. Here, a polydopamine-mediated graphene oxide (GA), tannic acid (TA), and magnesium ion (Mg)-incorporated multifunctional gelatin (Gel) scaffold (GTMG) is developed to accelerate wound healing by modulating the inflammatory microenvironment of burn wounds. GA and Mg confer the scaffold with the conversion of M1-type to M2-type macrophages and vascular regeneration. TA and GA synergistically provide with antimicrobial capabilities to the hydrogel. Additionally, the multifunctional hydrogel shows strong hemostatic, anti-inflammatory and biocompatible properties. Due to its strong tissue adhesion and injectability, the hydrogel can also be used for various forms of dynamic burn wounds. research shows that the hydrogel may have hemostatic, anti-inflammatory, and M2-phenotypic macrophage-polarization effects, which increase the regeneration and repair effects of burn sites and shorten the burn-healing time. The results indicate that this multifunctional hydrogel offers a promising therapeutic approach for the treatment of burn wounds by altering the immunological microenvironment and accelerating the three phases of wound healing.
在全球范围内,每年有超过30万例死亡是由烧伤导致的,由于烧伤创面易感染、出血量大、血管生成不良以及炎症反应持续存在,烧伤创面愈合仍然面临重大挑战。巨噬细胞向M2表型极化的免疫调节通过控制组织微环境并加速从炎症期到增殖期的转变,促进烧伤创面的愈合。在此,开发了一种聚多巴胺介导的、掺入氧化石墨烯(GA)、单宁酸(TA)和镁离子(Mg)的多功能明胶(Gel)支架(GTMG),以通过调节烧伤创面的炎症微环境来加速伤口愈合。GA和Mg赋予支架将M1型巨噬细胞转化为M2型巨噬细胞以及促进血管再生的能力。TA和GA协同为水凝胶提供抗菌能力。此外,这种多功能水凝胶具有很强的止血、抗炎和生物相容性。由于其强大的组织粘附性和可注射性,该水凝胶还可用于各种形式的动态烧伤创面。研究表明,该水凝胶可能具有止血、抗炎和M2表型巨噬细胞极化作用,可增强烧伤部位的再生和修复效果,缩短烧伤愈合时间。结果表明,这种多功能水凝胶通过改变免疫微环境和加速伤口愈合的三个阶段,为烧伤创面的治疗提供了一种有前景的治疗方法。