Suppr超能文献

无药物透明质酸微针制剂对苯扎氯铵诱导的角膜炎症和基质瘢痕形成具有意外的抑制活性。

Drug-free hyaluronic acid-microneedle with unexpected inhibition activity on benzalkonium chloride-induced corneal inflammation and stromal scarring.

作者信息

Huang Baoshan, Zeng Rui, Liu Xiao, Pan Lu, Bai Haitong, Liao Jiachen, Xu Wenkai, Fu Hong, Nan Kaihui, Lin Sen

机构信息

National Engineering Research Center of Ophthalmology and Optometry, Eye Hospital, Wenzhou Medical University, Wenzhou, 325027, China.

School of Biomedical Engineering, Wenzhou Medical University, Wenzhou, 325027, China.

出版信息

Mater Today Bio. 2025 Mar 29;32:101722. doi: 10.1016/j.mtbio.2025.101722. eCollection 2025 Jun.

Abstract

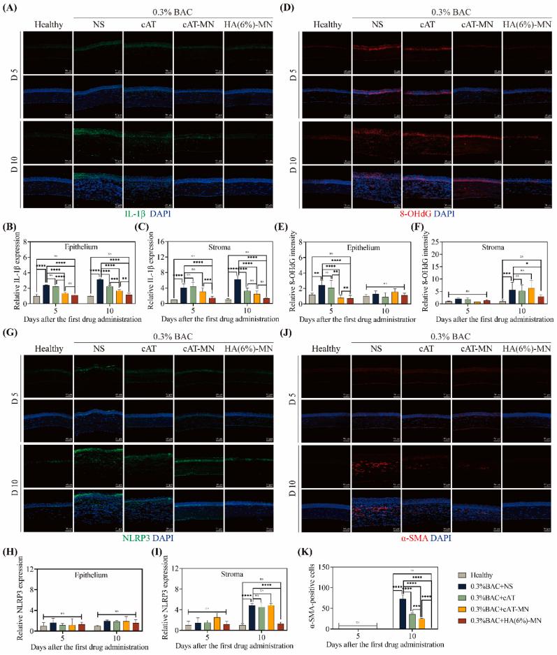
Topical instilling of commercial artificial tears (cAT, containing 0.1 % hyaluronic acid) is widely employed to alleviate clinical manifestations of mild dry eye disease (DED) by preventing the pathological change of corneal epithelium. However, it showed limited therapy effectiveness on heavy DED which has further involved corneal stroma, due to its low stroma-available for hyaluronic acid (HA) resulting from the barrier of corneal epithelium. The present study developed a new microneedle-dosage form of cAT (cAT-MN). This cAT-MN can overstride the corneal epithelium and act as a long-lasting protective agent. Compared to cAT dosing (4 times/day), cAT-MN with one treatment exerted significantly higher therapeutic effects on curbing benzalkonium chloride (BAC)-induced corneal stroma scaring as well as alleviating the DED symptoms in the first 5-day BAC exposure; whereas, showed limited effects in a 10-day BAC exposure. To expand the therapy effects, MNs containing various amounts of HA were prepared. Thereinto, HA(6 %)-MN recovered corneal damage to healthy levels, which could be attributed to adding stroma-available for HA both by increasing the amounts of HA-delivery and enhancing HA-permeation. This study explores a new drug-free microneedle-dosage form of cAT to cure corneal stroma disorders which has expanded its indication, promising a wide clinical use in ophthalmology.

摘要

局部滴注市售人工泪液(cAT,含0.1%透明质酸)被广泛用于通过预防角膜上皮的病理变化来缓解轻度干眼疾病(DED)的临床表现。然而,由于角膜上皮的屏障作用导致其可用于透明质酸(HA)的基质含量低,它对已进一步累及角膜基质的重度DED显示出有限的治疗效果。本研究开发了一种新的cAT微针剂型(cAT-MN)。这种cAT-MN可以跨越角膜上皮并作为一种长效保护剂。与每日4次滴注cAT相比,单次治疗的cAT-MN在抑制苯扎氯铵(BAC)诱导的角膜基质瘢痕形成以及在BAC暴露的前5天缓解DED症状方面具有显著更高的治疗效果;然而,在10天的BAC暴露中效果有限。为了扩大治疗效果,制备了含有不同量HA的微针。其中,HA(6%)-MN将角膜损伤恢复到健康水平,这可归因于通过增加HA递送量和增强HA渗透来增加可用于HA的基质。本研究探索了一种新的无药cAT微针剂型来治疗角膜基质疾病,这扩大了其适应证,有望在眼科广泛临床应用。

https://cdn.ncbi.nlm.nih.gov/pmc/blobs/6a95/11997401/30863c784b98/ga1.jpg

文献AI研究员

20分钟写一篇综述,助力文献阅读效率提升50倍。

立即体验

用中文搜PubMed

大模型驱动的PubMed中文搜索引擎

马上搜索

文档翻译

学术文献翻译模型,支持多种主流文档格式。

立即体验