Chen Jianhai, Tan Jianwei, Wang Nannan, Li Hui, Cheng Wenxiang, Li Jian, Wang Benguo, Sedgwick Adam C, Chen Zhitong, Chen Guojun, Zhang Peng, Zheng Wei, Liu Chengbo, Chen Jingqin
Research Center for Biomedical Optics and Molecular Imaging, Shenzhen Institutes of Advanced Technology, Chinese Academy of Sciences, Shenzhen 518055, China; Guangdong Provincial Key Laboratory of Medical Immunology and Molecular Diagnostics, Institute of Aging Research, Guangdong Medical University, Dongguan, China; Rehabilitation Department of the Second Affiliated Hospital, School of Medicine, The Chinese University of Hong Kong, Shenzhen & Longgang District People's Hospital of Shenzhen, Shenzhen, Guangdong 518172, China.
Research Center for Biomedical Optics and Molecular Imaging, Shenzhen Institutes of Advanced Technology, Chinese Academy of Sciences, Shenzhen 518055, China.
Cell Rep Med. 2025 Apr 15;6(4):102046. doi: 10.1016/j.xcrm.2025.102046.
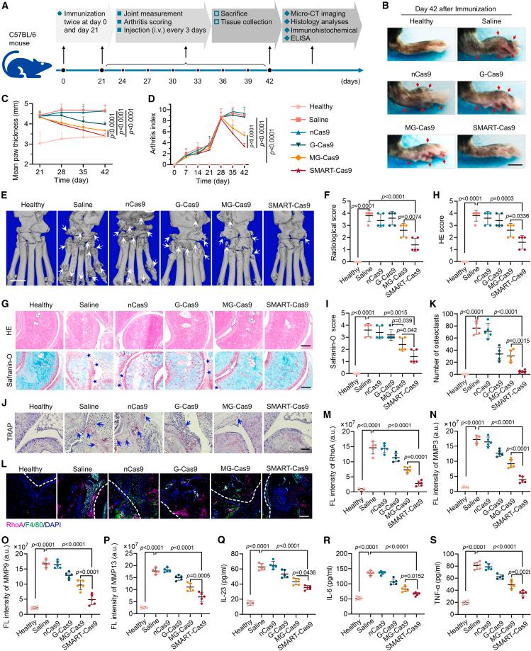
Rheumatoid arthritis (RA) is the most prevalent inflammatory arthritis with unknown etiology, characterized by synovial inflammation and articular bone erosion. Studies have highlighted that inhibiting macrophage-induced osteoclastogenesis holds promise in mitigating bone destruction. However, specifically halting this pathological cascade remains a challenge for the management of RA. Here, initially, we identify that Ras homolog gene family member A (RhoA) is a pivotal target in inducing osteoclastogenesis of macrophages. Subsequently, we develop a strategy termed specific macrophages RhoA targeting (SMART), in which phosphatidylserine (PS)-enriched macrophage membranes are engineered to deliver macrophage-specific promoter-containing CRISPR-Cas9 plasmids (SMART-Cas9), enabling targeted editing of RhoA in RA joint macrophages. Multiscale imaging techniques confirm the highly specific targeted effect of SMART-Cas9 on the macrophages of inflamed joints. SMART-Cas9 successfully reduces osteoclastogenesis by macrophages, thus mitigating bone erosion by modulating cytoskeletal dynamics and immune balance in inflammatory arthritis, representing a therapeutic avenue for RA and other inflammatory bone diseases.
类风湿性关节炎(RA)是最常见的病因不明的炎性关节炎,其特征为滑膜炎症和关节骨侵蚀。研究强调,抑制巨噬细胞诱导的破骨细胞生成有望减轻骨质破坏。然而,特异性阻断这一病理级联反应仍是类风湿性关节炎治疗面临的挑战。在此,首先,我们确定Ras同源基因家族成员A(RhoA)是诱导巨噬细胞破骨细胞生成的关键靶点。随后,我们开发了一种称为特异性巨噬细胞RhoA靶向(SMART)的策略,其中富含磷脂酰丝氨酸(PS)的巨噬细胞膜经过改造,用于递送含有巨噬细胞特异性启动子的CRISPR-Cas9质粒(SMART-Cas9),从而能够对类风湿性关节炎关节巨噬细胞中的RhoA进行靶向编辑。多尺度成像技术证实了SMART-Cas9对炎症关节巨噬细胞具有高度特异性的靶向作用。SMART-Cas9成功减少了巨噬细胞诱导的破骨细胞生成,从而通过调节炎性关节炎中的细胞骨架动力学和免疫平衡减轻骨质侵蚀,为类风湿性关节炎和其他炎性骨病提供了一种治疗途径。