Suppr超能文献

三种杓兰属植物的完整叶绿体基因组序列及其系统发育分析

The complete chloroplast genome sequences of three Cypripedium species and their phylogenetic analysis.

作者信息

Wang Qun, An Jing, Wang Yan, Zheng Baoqiang

机构信息

Key Laboratory of Tree Breeding and Cultivation of National Forestry and Grassland Administration, Research Institute of Forestry, Chinese Academy of Forestry, Beijing, 100091, China.

Beijing Songshan Natural Reserve Administration, Beijing, 102100, China.

出版信息

Sci Rep. 2025 Apr 18;15(1):13461. doi: 10.1038/s41598-025-98287-3.

Abstract

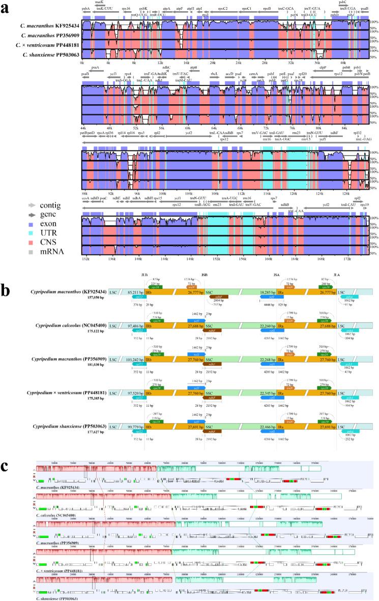
Cypripedium macranthos Swartz, C. × ventricosum Swartz, and C. shanxiense S. C. Chen were highly promising ornamental plants. In this study, the latest complete chloroplast genome sequence of C. macranthos, C. × ventricosum, and C. shanxiense were reported using correct sample material from their native range, and their phylogenetic relationships with other related species were investigated preliminarily. The whole chloroplast genome lengths of C. macranthos, C. × ventricosum, and C. shanxiense were 181,030 bp, 175,385 bp, and 177,627 bp, respectively, with total GC contents of 34.56%, 34.48%, and 34.42%, respectively. Based on the maximum likelihood phylogenetic tree from the chloroplast genome sequences and internal transcribed spacer (ITS) sequences, it was confirmed that C. × ventricosum is most closely related to C. calceolus, and the idea that C. × ventricosum is an interspecific hybrid between C. calceolus and C. macranthos is supported. By integrating the results of phylogenetic analysis, genomic structural comparison, and considerations of sampling locations, it is evident that the former chloroplast genome of C. macranthos is inaccurate. This study provides crucial information for research on the phylogeny, genetics, and conservation of C. macranthos, C. × ventricosum, and C. shanxiense.

摘要

大花杓兰、扇脉杓兰和山西杓兰是极具潜力的观赏植物。在本研究中,利用来自其原生地的正确样本材料,报道了大花杓兰、扇脉杓兰和山西杓兰最新的完整叶绿体基因组序列,并初步研究了它们与其他相关物种的系统发育关系。大花杓兰、扇脉杓兰和山西杓兰的叶绿体基因组全长分别为181,030 bp、175,385 bp和177,627 bp,总GC含量分别为34.56%、34.48%和34.42%。基于叶绿体基因组序列和内部转录间隔区(ITS)序列构建的最大似然系统发育树,证实了扇脉杓兰与欧洲杓兰关系最为密切,支持扇脉杓兰是欧洲杓兰和大花杓兰种间杂交种的观点。综合系统发育分析结果、基因组结构比较以及采样地点的考虑,很明显大花杓兰以前的叶绿体基因组不准确。本研究为大花杓兰、扇脉杓兰和山西杓兰的系统发育、遗传学和保护研究提供了关键信息。

https://cdn.ncbi.nlm.nih.gov/pmc/blobs/3f09/12008232/64126c3f7fdd/41598_2025_98287_Fig1_HTML.jpg

文献AI研究员

20分钟写一篇综述,助力文献阅读效率提升50倍。

立即体验

用中文搜PubMed

大模型驱动的PubMed中文搜索引擎

马上搜索

文档翻译

学术文献翻译模型,支持多种主流文档格式。

立即体验