Holcomb Morgan, Marshall Austin G, Flinn Hannah, Lozano-Cavazos Mariana, Soriano Sirena, Gomez-Pinilla Fernando, Treangen Todd J, Villapol Sonia
Department of Neurosurgery and Center for Neuroregeneration, Houston Methodist Research Institute, Houston, TX, USA.
Department of Computer Science, Rice University, Houston, TX, USA.
J Neuroinflammation. 2025 Apr 20;22(1):114. doi: 10.1186/s12974-025-03419-1.
Recent studies have highlighted the potential influence of gut dysbiosis on traumatic brain injury (TBI) outcomes. Alterations in the abundance and diversity of Lactobacillus species may affect immune dysregulation, neuroinflammatory responses, anxiety- and depressive-like behaviors, and neuroprotective mechanisms activated in response to TBI.
This study aims to evaluate the protective and preventive effects of Pan-probiotic (PP) treatment on the inflammatory response during both the acute and chronic phases of TBI.
Males and female mice underwent controlled cortical impact (CCI) injury or sham. They received a PP mixture in drinking water containing strains of Lactobacillus plantarum, L. reuteri, L. helveticas, L. fermentum, L. rhamnosus, L. gasseri, and L. casei. In the acute group, mice received PP or vehicle (VH) treatment for 7 weeks before TBI, continuing until 3 days post-injury (dpi). In the chronic group, treatment began 2 weeks before TBI and was extended through 35 dpi. The taxonomic microbiome profiles of fecal samples were evaluated using 16S rRNA V1-V3 sequencing analysis, and Short-chain fatty acids (SCFAs) were measured. Immunohistochemical, in situ hybridization, and histological analyses were performed to assess neuroinflammation post-TBI, while behavioral assessments were conducted to evaluate sensorimotor and cognitive functions.
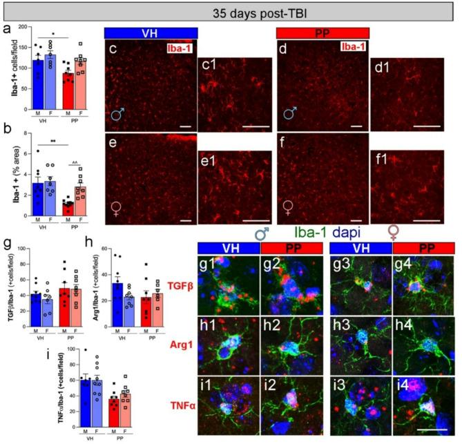
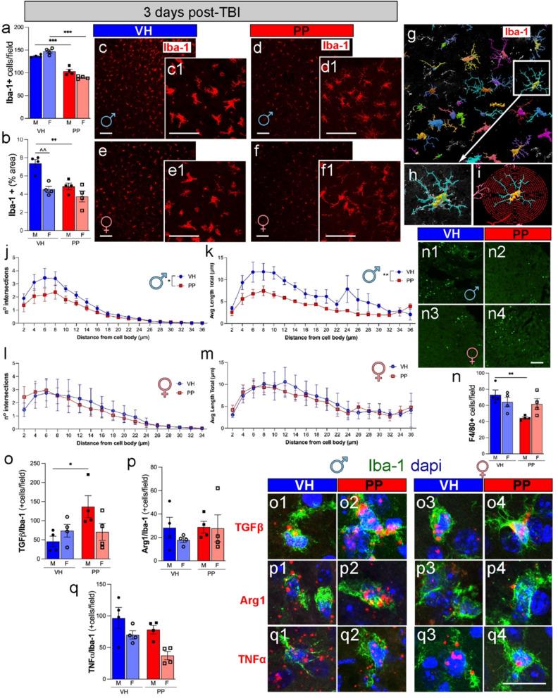
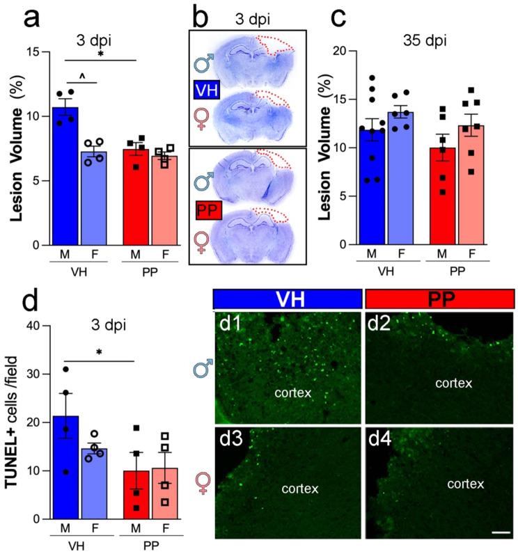
Our findings suggest that a 7-week PP administration induces specific microbial changes, including increased abundance of beneficial bacteria such as Lactobacillaceae, Limosilactobacillus, and Lactiplantibacillus. PP treatment reduces lesion volume and cell death at 3 dpi, elevates SCFA levels at 35 dpi, and decreases microglial activation at both time points, particularly in males. Additionally, PP treatment improved motor recovery in males and alleviated depressive-like behaviors in females.
Our findings indicate that PP administration modulates microbiome composition, reduces neuroinflammation, and improves motor deficits following TBI, with these effects being particularly pronounced in male mice.
最近的研究强调了肠道微生物群失调对创伤性脑损伤(TBI)结局的潜在影响。乳酸杆菌种类的丰度和多样性改变可能会影响免疫失调、神经炎症反应、焦虑和抑郁样行为以及TBI后激活的神经保护机制。
本研究旨在评估泛益生菌(PP)治疗对TBI急性和慢性期炎症反应的保护和预防作用。
雄性和雌性小鼠接受控制性皮质撞击(CCI)损伤或假手术。它们饮用含有植物乳杆菌、罗伊氏乳杆菌、瑞士乳杆菌、发酵乳杆菌、鼠李糖乳杆菌、加氏乳杆菌和干酪乳杆菌菌株的PP混合物。在急性组中,小鼠在TBI前7周接受PP或赋形剂(VH)治疗,持续至损伤后3天(dpi)。在慢性组中,治疗在TBI前2周开始,并延长至35 dpi。使用16S rRNA V1-V3测序分析评估粪便样本的分类微生物群谱,并测量短链脂肪酸(SCFA)。进行免疫组织化学、原位杂交和组织学分析以评估TBI后的神经炎症,同时进行行为评估以评估感觉运动和认知功能。
我们的研究结果表明,7周的PP给药会引起特定的微生物变化,包括有益细菌如乳杆菌科、Limosilactobacillus和Lactiplantibacillus的丰度增加。PP治疗在3 dpi时减少了损伤体积和细胞死亡,在35 dpi时提高了SCFA水平,并在两个时间点减少了小胶质细胞激活,特别是在雄性小鼠中。此外,PP治疗改善了雄性小鼠的运动恢复,并减轻了雌性小鼠的抑郁样行为。
我们的研究结果表明,PP给药可调节微生物群组成,减少神经炎症,并改善TBI后的运动缺陷,这些作用在雄性小鼠中尤为明显。