Mazzuoli Maria-Vittoria, van Raaphorst Renske, Martin Louise S, Bock Florian P, Thierry Agnès, Marbouty Martial, Waclawiková Barbora, Stinenbosch Jasper, Koszul Romain, Veening Jan-Willem
Department of Fundamental Microbiology, Faculty of Biology and Medicine, University of Lausanne, Biophore Building, Lausanne, CH-1015, Switzerland.
Department of Molecular Microbiology, Groningen Institute of Biomolecular Sciences & Biotechnology, University of Groningen, 9747, The Netherlands.
Nucleic Acids Res. 2025 Apr 22;53(8). doi: 10.1093/nar/gkaf312.
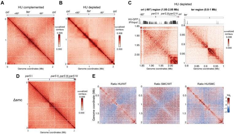
Nucleoid-associated proteins (NAPs) are crucial for maintaining chromosomal compaction and architecture, and are actively involved in DNA replication, recombination, repair, and gene regulation. In Streptococcus pneumoniae, the role of the highly conserved NAP HU in chromosome conformation has not yet been investigated. Here, we use a multi-scale approach to explore HU's role in chromosome conformation and segregation dynamics. By combining superresolution microscopy and whole-genome-binding analysis, we describe the nucleoid as a dynamic structure where HU binds transiently across the entire nucleoid, with a preference for the origin of replication over the terminus. Reducing cellular HU levels impacts nucleoid maintenance and disrupts nucleoid scaling with cell size, similar to the distortion caused by fluoroquinolones, supporting its requirement for maintaining DNA supercoiling. Furthermore, in cells lacking HU, the replication machinery is misplaced, preventing cells from initiating and proceeding with ongoing replication. Chromosome conformation capture coupled to deep sequencing (Hi-C) revealed that HU is required to maintain cohesion between the two chromosomal arms, similar to the structural maintenance of chromosome complex. Together, we show that by promoting long-range chromosome interactions and supporting the architecture of the domain encompassing the origin, HU is essential for chromosome integrity and the intimately related processes of replication and segregation.
类核相关蛋白(NAPs)对于维持染色体的紧密程度和结构至关重要,并积极参与DNA复制、重组、修复及基因调控。在肺炎链球菌中,高度保守的NAP HU在染色体构象中的作用尚未得到研究。在此,我们采用多尺度方法来探究HU在染色体构象和分离动力学中的作用。通过结合超分辨率显微镜和全基因组结合分析,我们将类核描述为一种动态结构,其中HU在整个类核中短暂结合,相较于染色体末端,其更倾向于结合在复制起点。降低细胞内HU水平会影响类核维持,并破坏类核与细胞大小的比例关系,这与氟喹诺酮类药物引起的畸变类似,支持了其对维持DNA超螺旋的需求。此外,在缺乏HU的细胞中,复制机器位置错误,阻止细胞启动并进行正在进行的复制。结合深度测序的染色体构象捕获技术(Hi-C)显示,HU是维持两条染色体臂之间黏连所必需的,这与染色体结构维持复合体相似。总之,我们表明,通过促进远距离染色体相互作用并支持包含复制起点的结构域的结构,HU对于染色体完整性以及密切相关的复制和分离过程至关重要。