Hou Yonghui, Zhang Yage, Ma Lin, Luo Dan, Wang Wanshun, E Shunmei, Huang Chengxi, Hou Yu, Chen Shudong, Zhan Jiheng, Xu Liangliang, Lin Dingkun
Department of Orthopedic Surgery, Guangdong Provincial Hospital of Chinese Medicine, The Second Affiliated Hospital of Guangzhou University of Chinese Medicine, Guangzhou, Guangdong, China.
Lingnan Medical Research Center, Guangzhou University of Chinese Medicine, Guangzhou, Guangdong, China.
Front Pharmacol. 2025 Apr 10;16:1554945. doi: 10.3389/fphar.2025.1554945. eCollection 2025.
Following spinal cord injury (SCI), blood-borne monocytes infiltrate the spinal cord, differentiate into macrophages, and dominate the lesion site. Inflammatory responses mediated by macrophages determine nerve regeneration and functional recovery after SCI. Tauroursodeoxycholic acid (TUDCA) shows a neuroprotective effect in different SCI animal models. However, the underlying mechanism of TUDCA regulating monocytes/macrophages to impact nerve regeneration after SCI has not been elucidated clearly. This study aims to investigate the effect of TUDCA on monocyte/macrophage distribution and nerve regeneration in the subacute stage of SCI.
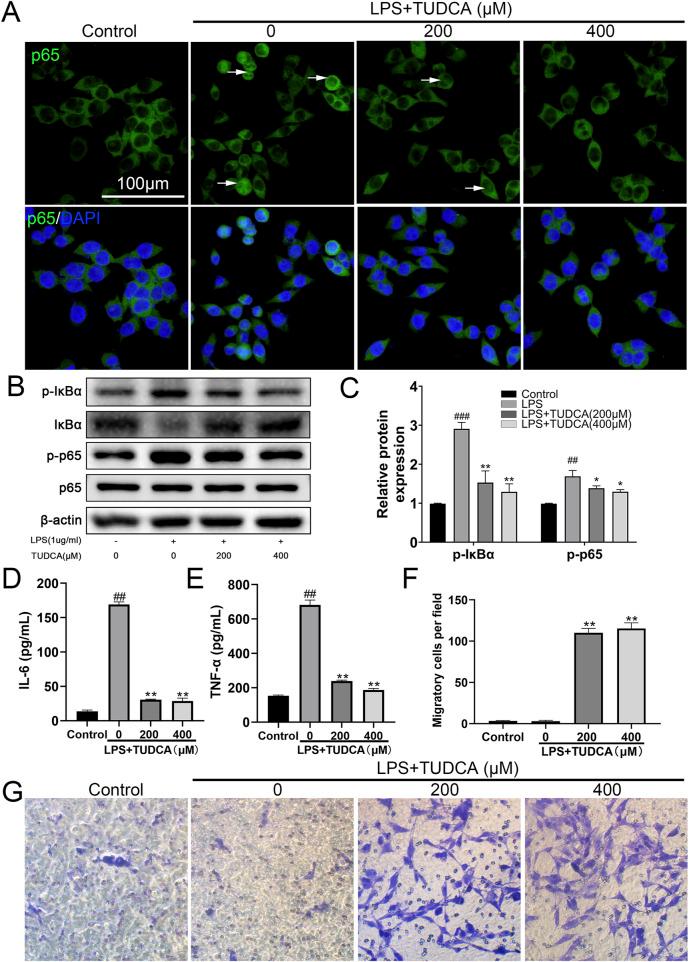
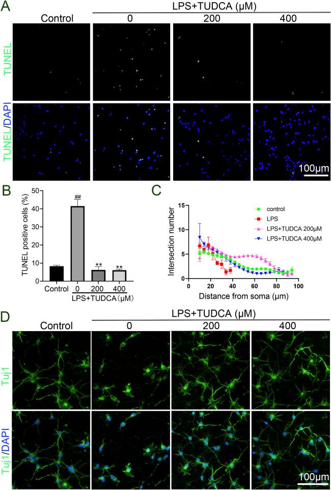
Transwell analysis, Bromodeoxyuridine (BrdU) staining, and TUNEL staining were performed to evaluate the effect of TUDCA on regulating the inflammatory response to impact spinal neural stem cells (NSCs) proliferation and migration, spinal neuron survival, and axon degeneration in vitro. H&E staining, RNA sequencing, and a series of immunofluorescent staining were performed to investigate the pathological progress, gene expression changes, monocytes/macrophages distribution, and nerve regeneration after TUDCA treatment in SCI mice.
We found TUDCA restored spinal NSCs migration and proliferation and reduced spinal NSCs and neurons apoptosis and axon degeneration by regulating inflammatory response in vitro. TUDCA treatment promoted wound healing, down-regulated genes related to inflammatory response, and up-regulated genes related to spinal cord development in SCI mice.
Our study provided evidence that TUDCA treatment regulated monocyte/macrophage distribution and improved the microenvironment to promote nerve regeneration in SCI mice.
脊髓损伤(SCI)后,血源性单核细胞浸润脊髓,分化为巨噬细胞,并占据损伤部位。巨噬细胞介导的炎症反应决定了SCI后的神经再生和功能恢复。牛磺熊去氧胆酸(TUDCA)在不同的SCI动物模型中显示出神经保护作用。然而,TUDCA调节单核细胞/巨噬细胞以影响SCI后神经再生的潜在机制尚未完全阐明。本研究旨在探讨TUDCA对SCI亚急性期单核细胞/巨噬细胞分布及神经再生的影响。
采用Transwell分析、溴脱氧尿苷(BrdU)染色和TUNEL染色,评估TUDCA对调节炎症反应以影响脊髓神经干细胞(NSCs)增殖和迁移、脊髓神经元存活及轴突退变的作用。采用苏木精-伊红(H&E)染色、RNA测序及一系列免疫荧光染色,研究TUDCA治疗SCI小鼠后的病理进程、基因表达变化、单核细胞/巨噬细胞分布及神经再生情况。
我们发现TUDCA通过在体外调节炎症反应,恢复了脊髓NSCs的迁移和增殖,减少了脊髓NSCs和神经元的凋亡以及轴突退变。TUDCA治疗促进了SCI小鼠的伤口愈合,下调了与炎症反应相关的基因,并上调了与脊髓发育相关的基因。
我们的研究提供了证据,表明TUDCA治疗可调节单核细胞/巨噬细胞分布,改善微环境,促进SCI小鼠的神经再生。