Ren Lei, Liu Xia, Tang Shuai, Wang Yue, Yang Miao, Guo Linjie, Li Jiang, Jiao Kai, Wang Lihua
Division of Physical Biology, CAS Key Laboratory of Interfacial Physics and Technology, Shanghai Institute of Applied Physics, Chinese Academy of Sciences, Shanghai 201800, China.
University of Chinese Academy of Sciences, Beijing 100049, China.
Biosensors (Basel). 2025 Mar 21;15(4):205. doi: 10.3390/bios15040205.
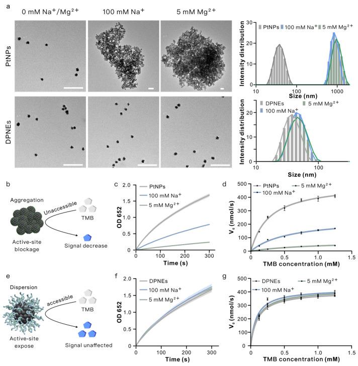
Nanozymes, exemplified by metal nanoparticles, have shown promise in the fields of biological diagnostics and therapeutics. However, their practical application is often hindered by aggregation or deactivation in complex biological systems. Here, we develop a DNA-engineered nanozyme coating to preserve the peroxidase-like catalytic activity of platinum nanoparticles in complex biological environments. We employed thiol-modified single-stranded DNA to coat the platinum nanoparticles through metal-sulfur interaction. We found that the negatively charged DNA coating prevents the aggregation of platinum nanoparticles in high-salt environments. Moreover, the DNA coating functions as a molecular sieve, inhibiting non-specific protein adsorption while preserving substrate access to the catalytic interface, thus sustaining high peroxidase-like catalytic activity in serum. As a proof of concept, we demonstrate miRNA detection in serum samples with a detection limit of 1 fM. This approach offers a versatile strategy for molecular diagnostics of nanozymes in complex biological environments.
以金属纳米颗粒为代表的纳米酶在生物诊断和治疗领域已展现出应用前景。然而,它们在复杂生物系统中的实际应用常常受到聚集或失活的阻碍。在此,我们开发了一种DNA工程化的纳米酶涂层,以在复杂生物环境中保留铂纳米颗粒的过氧化物酶样催化活性。我们采用硫醇修饰的单链DNA通过金属-硫相互作用来包覆铂纳米颗粒。我们发现带负电荷的DNA涂层可防止铂纳米颗粒在高盐环境中聚集。此外,DNA涂层起到分子筛的作用,抑制非特异性蛋白质吸附,同时保持底物与催化界面的接触,从而在血清中维持高过氧化物酶样催化活性。作为概念验证,我们展示了在血清样本中检测miRNA,检测限为1 fM。这种方法为在复杂生物环境中进行纳米酶的分子诊断提供了一种通用策略。