Suppr超能文献

探索药物基因组学诊所的临床工作流程:一项观察性研究。

Exploring the Clinical Workflow in Pharmacogenomics Clinics: An Observational Study.

作者信息

Keuler Nicole, McCartney Jane, Coetzee Renier, Crutchley Rustin

机构信息

School of Pharmacy, University of the Western Cape, Cape Town 7535, South Africa.

School of Public Health, University of the Western Cape, Cape Town 7535, South Africa.

出版信息

J Pers Med. 2025 Apr 5;15(4):146. doi: 10.3390/jpm15040146.

Abstract

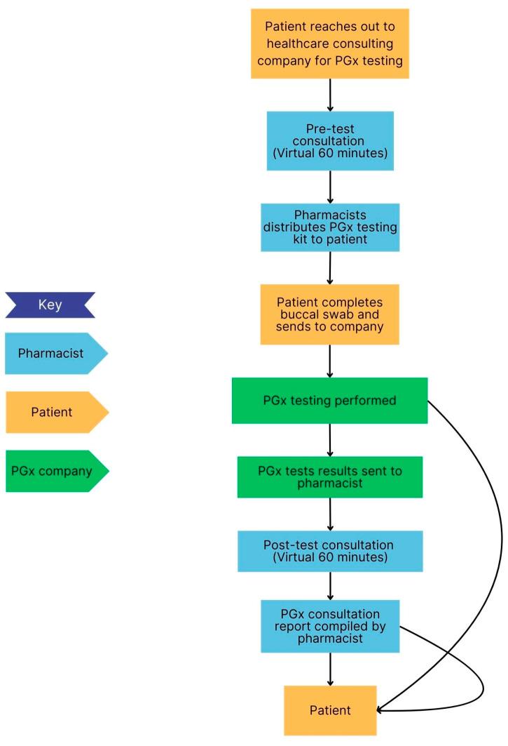
: Pharmacogenomics (PGx) is the future of healthcare and implementation is being driven by increasing evidence. Understanding the workflow in a PGx clinic provides insight into the development and implementation of PGx services. It considers the patient's perspective, the role of the interprofessional team and the pivotal input of the pharmacist. : The purpose of this study was to describe the clinical workflow followed in selected PGx clinics. : Four different sites that offer PGx clinical services (United States of America) were included. Qualitative data were collected through semi-structured interviews and observations providing valuable insights into the workflow followed in both community-based and hospital-based PGx clinics. Although each setting differed, the processes were similar with setting-specific workflows and barriers. This study highlights the role of the pharmacist and the interprofessional team, the resources used for interpretation of PGx test results and the importance of patient and healthcare education. : Understanding the workflow and the role of the interprofessional team in PGx is essential to ensure successful implementation and sustainable precision medicine practices in resource-limited settings.

摘要

药物基因组学(PGx)是医疗保健的未来发展方向,越来越多的证据推动着其应用。了解PGx诊所的工作流程有助于深入了解PGx服务的开发与实施。它考虑了患者的视角、跨专业团队的作用以及药剂师的关键贡献。本研究的目的是描述选定的PGx诊所遵循的临床工作流程。研究纳入了四个提供PGx临床服务的不同地点(美国)。通过半结构化访谈和观察收集定性数据,从而对社区和医院PGx诊所的工作流程有了宝贵的见解。尽管每个场所各不相同,但流程相似,存在特定场所的工作流程和障碍。本研究强调了药剂师和跨专业团队的作用、用于解读PGx检测结果的资源以及患者和医疗保健教育的重要性。了解PGx中的工作流程和跨专业团队的作用对于在资源有限的环境中确保成功实施和可持续的精准医疗实践至关重要。

https://cdn.ncbi.nlm.nih.gov/pmc/blobs/8047/12028794/a014e64f763c/jpm-15-00146-g001.jpg

文献AI研究员

20分钟写一篇综述,助力文献阅读效率提升50倍。

立即体验

用中文搜PubMed

大模型驱动的PubMed中文搜索引擎

马上搜索

文档翻译

学术文献翻译模型,支持多种主流文档格式。

立即体验