Shen Rui, Cheng Fang, Guo Rui, Wang Wenjing, Yang Xiaolong, Chen Yemiao, Chen Yaokai
Department of Infectious Diseases, Chongqing Public Health Medical Center, Chongqing, China.
Biobank, Chongqing Public Health Medical Center, Chongqing, China.
Front Pharmacol. 2025 Apr 14;16:1572364. doi: 10.3389/fphar.2025.1572364. eCollection 2025.
Burkitt's lymphoma (BL) is a rare, highly aggressive B-cell non-Hodgkin's lymphoma known for rapid proliferation. While most patients respond well to intensive chemotherapy, those who are older, have comorbidities, or develop therapy resistance show limited outcomes.
This study aims to evaluate the anti-tumor activity of dehydroleucodine (DhL), a novel plant-derived chemotherapeutic agent, against BL cells and to elucidate the molecular mechanisms underlying its effects.
A screening of 42 plant-derived small molecules identified DhL as a potent inhibitor of BL growth. We evaluated DhL's effects on cell cycle progression, apoptosis, and ferroptosis pathways using cell viability assays, flow cytometry, transcriptomic analysis, and validation experiments.
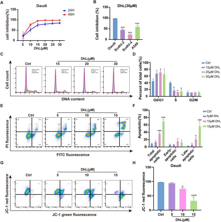
DhL demonstrated robust and specific anti-proliferative effects against BL Daudi cells. Mechanistic investigations revealed that DhL exerts its effects through cell cycle modulation, induction of apoptosis, and ferroptosis. Transcriptomic analysis identified SLC7A11 as a critical regulator of DhL-mediated ferroptosis, which was further validated experimentally.
DhL shows strong potential as a novel chemotherapeutic agent for BL treatment by targeting SLC7A11-mediated ferroptosis. Further investigation is warranted to confirm its efficacy and clinical utility in diverse BL patient populations.
伯基特淋巴瘤(BL)是一种罕见的、侵袭性很强的B细胞非霍奇金淋巴瘤,以快速增殖为特征。虽然大多数患者对强化化疗反应良好,但年龄较大、有合并症或产生治疗耐药性的患者预后有限。
本研究旨在评估新型植物源化疗药物脱氢白屈菜碱(DhL)对BL细胞的抗肿瘤活性,并阐明其作用的分子机制。
对42种植物源小分子进行筛选,确定DhL为BL生长的有效抑制剂。我们使用细胞活力测定、流式细胞术、转录组分析和验证实验评估了DhL对细胞周期进程、细胞凋亡和铁死亡途径的影响。
DhL对BL Daudi细胞表现出强大且特异的抗增殖作用。机制研究表明,DhL通过调节细胞周期、诱导细胞凋亡和铁死亡发挥作用。转录组分析确定SLC7A11是DhL介导的铁死亡的关键调节因子,并通过实验进一步验证。
DhL通过靶向SLC7A11介导的铁死亡,作为一种新型化疗药物用于BL治疗显示出强大潜力。有必要进一步研究以证实其在不同BL患者群体中的疗效和临床应用价值。