Suppr超能文献

鹅源副流感病毒5型的首次分离及系统发育分析

First isolation and phylogenetic analysis of Parainfluenza Virus 5 from Geese.

作者信息

Huang Manzi, Tao Luo, Zha Boqian, Zeng Qinghua, Hu Ying, Guo Xiaoquan, Liu Ping, Gao Xiaona, Wu Huansheng

机构信息

College of Animal Science and Technology, Jiangxi Agricultural University, Nanchang, 330045, PR China.

Hemodialysis Center, the First Affiliated Hospital of Nanchang University, 330006, PR China.

出版信息

Poult Sci. 2025 Jul;104(7):105177. doi: 10.1016/j.psj.2025.105177. Epub 2025 Apr 17.

Abstract

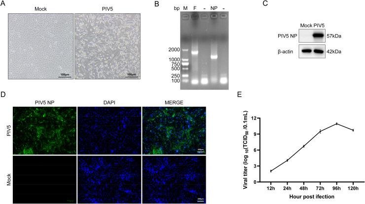
Parainfluenza virus 5 (PIV5) is globally distributed and infects various mammalian species. In 2024, the PIV5 strain YN01 was isolated from tissue samples of geese, marking the first isolation from avian species. Genetic analysis placed YN01 in group B (mainly domesticated animals, wildlife, and insect-derived PIV5 strains), closely related to the SH-122, HuB-YC, JX-1221, HLJ-DP2-1, and HLJ-DP1-1 strains isolated from swine in China. Amino acid sequence comparison showed a 99.8 % identity between YN01 and these five strains. The genetic similarity of PIV5 strains in geese to those in pigs and other animals underscores the potential for cross-species transmission, highlighting the need for enhanced PIV5 surveillance in the future.

摘要

副流感病毒5型(PIV5)在全球范围内分布,可感染多种哺乳动物物种。2024年,从鹅的组织样本中分离出PIV5毒株YN01,这是首次从禽类物种中分离出该病毒。基因分析将YN01归为B组(主要是家畜、野生动物和源自昆虫的PIV5毒株),与从中国猪中分离出的SH - 122、HuB - YC、JX - 1221、HLJ - DP2 - 1和HLJ - DP1 - 1毒株密切相关。氨基酸序列比较显示YN01与这五个毒株之间的同一性为99.8%。鹅体内PIV5毒株与猪及其他动物体内毒株的遗传相似性突出了跨物种传播的可能性,强调了未来加强PIV5监测的必要性。

https://cdn.ncbi.nlm.nih.gov/pmc/blobs/145d/12434234/9261f61811a2/ga1.jpg

文献AI研究员

20分钟写一篇综述,助力文献阅读效率提升50倍。

立即体验

用中文搜PubMed

大模型驱动的PubMed中文搜索引擎

马上搜索

文档翻译

学术文献翻译模型,支持多种主流文档格式。

立即体验