Zhang Hao, Zhuang Zirui, Hong Li, Wang Ruipeng, Xu Jinjing, Tang Youyuan
Department of General Surgery, The First Affiliated Hospital of Soochow University, Suzhou, China.
Front Immunol. 2025 Apr 17;16:1589678. doi: 10.3389/fimmu.2025.1589678. eCollection 2025.
Colon adenocarcinoma (COAD) is the most frequently occurring type of colon cancer. Cancer-associated fibroblasts (CAFs) are pivotal in facilitating tumor growth and metastasis; however, their specific role in COAD is not yet fully understood. This research utilizes single-cell RNA sequencing (scRNA-seq) to identify and validate gene markers linked to the malignancy of CAFs.
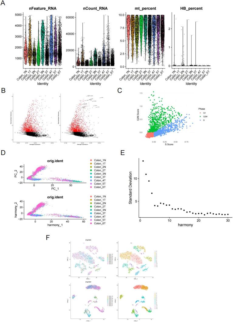
ScRNA-seq data was downloaded from a database and subjected to quality control, dimensionality reduction, clustering, cell annotation, cell communication analysis, and enrichment analysis, specifically focusing on fibroblasts in tumor tissues compared to normal tissues. Fibroblast subsets were isolated, dimensionally reduced, and clustered, then combined with copy number variation (CNV) inference and pseudotime trajectory analysis to identify genes related to malignancy. A Cox regression model was constructed based on these genes, incorporating LASSO analysis, nomogram construction, and validation.Subsequently, we established two -knockdown cell lines and utilized colony formation and transwell assays to investigate the impact of on cellular biological behaviors.
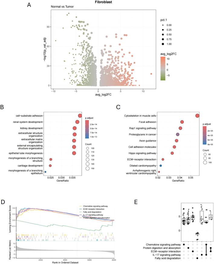
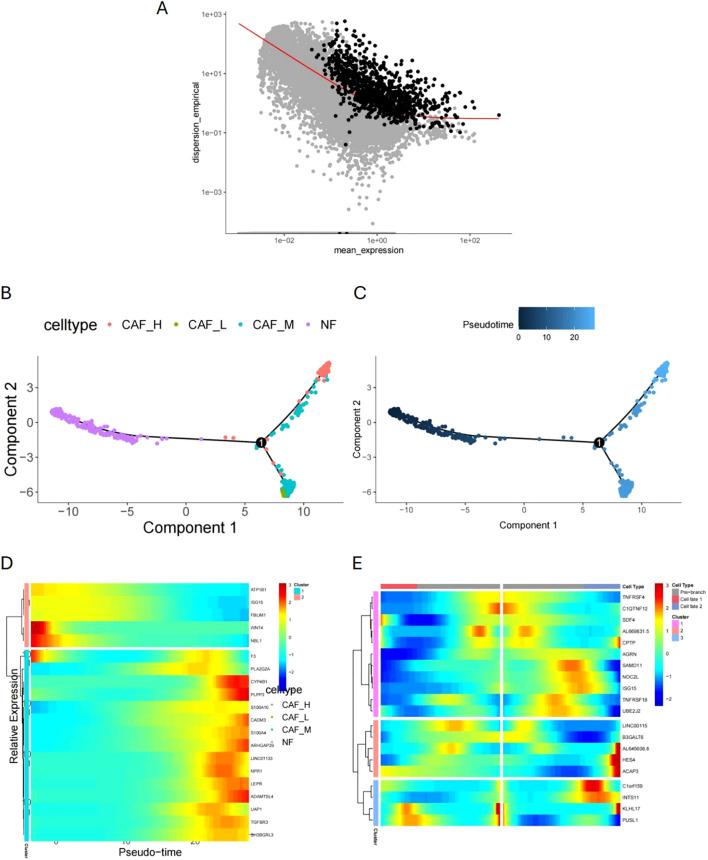
Using scRNA-seq data, we analyzed 8,911 cells from normal and tumor samples, identifying six distinct cell types. Cell communication analysis highlighted interactions between these cell types mediated by ligands and receptors. CNV analysis classified CAFs into three groups based on malignancy levels. Pseudo-time analysis identified 622 pseudotime-related genes and generated a forest plot using univariate Cox regression. Lasso regression identified the independent prognostic gene , which was visualized in a nomogram. Kaplan-Meier survival analysis confirmed the prognostic value of , showing associations with T stage and distant metastasis. experiment results demonstrated a strong association between expression levels and the proliferative, migratory, and invasive abilities of colon cancer cells.
We developed a risk model for genes related to the malignancy of CAFs and identified as a potential therapeutic target for COAD.
结肠腺癌(COAD)是最常见的结肠癌类型。癌症相关成纤维细胞(CAF)在促进肿瘤生长和转移中起关键作用;然而,它们在COAD中的具体作用尚未完全明确。本研究利用单细胞RNA测序(scRNA-seq)来识别和验证与CAF恶性肿瘤相关的基因标志物。
从数据库下载scRNA-seq数据,并进行质量控制、降维、聚类、细胞注释、细胞通讯分析和富集分析,特别关注肿瘤组织与正常组织中的成纤维细胞。分离成纤维细胞亚群,进行降维和聚类,然后结合拷贝数变异(CNV)推断和伪时间轨迹分析来识别与恶性肿瘤相关的基因。基于这些基因构建Cox回归模型,并进行LASSO分析、列线图构建和验证。随后,我们建立了两个基因敲低细胞系,并利用集落形成和Transwell实验来研究其对细胞生物学行为的影响。
利用scRNA-seq数据,我们分析了来自正常和肿瘤样本的8911个细胞,识别出六种不同的细胞类型。细胞通讯分析突出了这些细胞类型之间由配体和受体介导的相互作用。CNV分析根据恶性程度将CAF分为三组。伪时间分析识别出622个与伪时间相关的基因,并使用单变量Cox回归生成森林图。Lasso回归识别出独立的预后基因,并在列线图中可视化。Kaplan-Meier生存分析证实了该基因的预后价值,显示其与T分期和远处转移相关。实验结果表明该基因表达水平与结肠癌细胞的增殖、迁移和侵袭能力之间存在密切关联。
我们开发了一种与CAF恶性肿瘤相关基因的风险模型,并确定该基因为COAD的潜在治疗靶点。