Azizan Farouq, Sheriff Ryna Shireen, Goh Corinna Jie Hui, Chiam Keng Hwee, Koh Cheng-Gee
School of Biological Sciences, Nanyang Technological University, Singapore, Singapore.
Bioinformatics Institute, Agency for Science, Technology and Research (A*Star), Biopolis, Singapore, Singapore.
Front Cell Dev Biol. 2025 Apr 30;13:1541953. doi: 10.3389/fcell.2025.1541953. eCollection 2025.
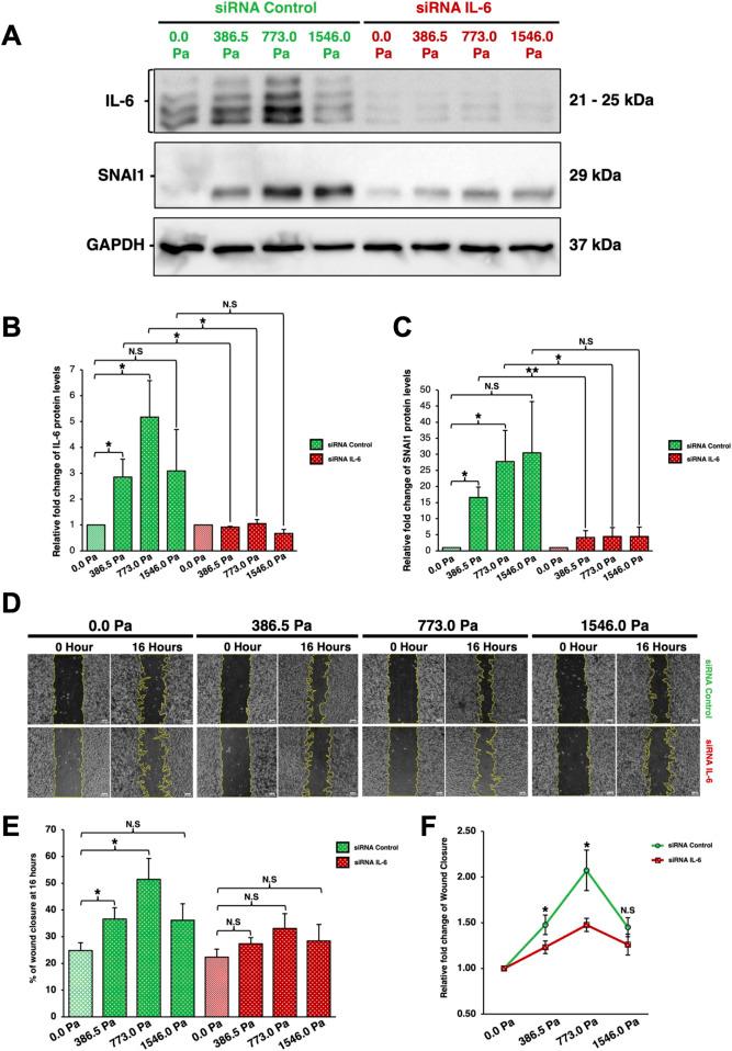
Apart from biochemical signals, tumour cells respond to biophysical and mechanical cues from their environment. The mechanical forces from the tumour microenvironment could be in the form of shear stress, tension, or solid stress compression. In this study, we explore the effects of solid stress compression on tumour cells. Solid stress compression, a prevalent biomechanical stimulus accumulated during tumour growth, has been shown to enhance invasive and metastatic phenotypes in cancer cells. However, the underlying molecular mechanism that elicits this aggressive metastatic phenotype, especially in breast cancer, is not extensively studied. Using an established 2D setup to apply incremental solid stress compression, we found that migratory and invasive capacities of aggressive breast cancer cells were enhanced in a biphasic manner. We also found that the transcript and protein levels of Interleukin-6 (IL-6) and SNAI1 were upregulated in response to solid stress. The resultant increased secretion of IL-6 could in turn lead to autocrine activation of downstream signalling pathways and impact on cancer cell migration and invasion.
除了生化信号外,肿瘤细胞还会对来自其周围环境的生物物理和机械信号做出反应。肿瘤微环境产生的机械力可能表现为剪切应力、张力或固体应力压缩。在本研究中,我们探究了固体应力压缩对肿瘤细胞的影响。固体应力压缩是肿瘤生长过程中积累的一种普遍的生物力学刺激,已被证明可增强癌细胞的侵袭和转移表型。然而,引发这种侵袭性转移表型的潜在分子机制,尤其是在乳腺癌中,尚未得到广泛研究。通过使用既定的二维设置来施加递增的固体应力压缩,我们发现侵袭性乳腺癌细胞的迁移和侵袭能力以双相方式增强。我们还发现,白细胞介素-6(IL-6)和SNAI1的转录水平和蛋白质水平在固体应力作用下上调。由此导致的IL-6分泌增加反过来可能导致下游信号通路的自分泌激活,并影响癌细胞的迁移和侵袭。